Найти в Дзене

Самая простая схема уличного фонаря на двух транзисторах

Если вы новичок и ищете простую автоматическую систему уличного освещения, то, возможно, вам подойдёт этот вариант. Эту простейшую схему автоматического уличного освещения может быстро собрать даже новичок, а затем установить для достижения желаемого результата. Схема, основанная на принципе активации светом, может использоваться для автоматического включения и выключения дорожного фонаря или группы фонарей в зависимости от уровня окружающего освещения. Электрический блок после сборки можно использовать для выключения лампы с наступлением рассвета и включения с наступлением сумерек. Эту схему можно использовать в качестве автоматического регулятора освещения в зависимости от времени суток или простого выключателя, реагирующего на свет. Давайте попробуем разобраться, как работает эта полезная схема и насколько просто её собрать. На принципиальной схеме мы видим очень простую конфигурацию, состоящую всего из пары транзисторов и реле, которые образуют основную управляющую часть схемы. Ко
Оглавление

Если вы новичок и ищете простую автоматическую систему уличного освещения, то, возможно, вам подойдёт этот вариант.

Эту простейшую схему автоматического уличного освещения может быстро собрать даже новичок, а затем установить для достижения желаемого результата.

Схема, основанная на принципе активации светом, может использоваться для автоматического включения и выключения дорожного фонаря или группы фонарей в зависимости от уровня окружающего освещения.

Электрический блок после сборки можно использовать для выключения лампы с наступлением рассвета и включения с наступлением сумерек.

Схема
Схема

Как работает схема

Эту схему можно использовать в качестве автоматического регулятора освещения в зависимости от времени суток или простого выключателя, реагирующего на свет. Давайте попробуем разобраться, как работает эта полезная схема и насколько просто её собрать.

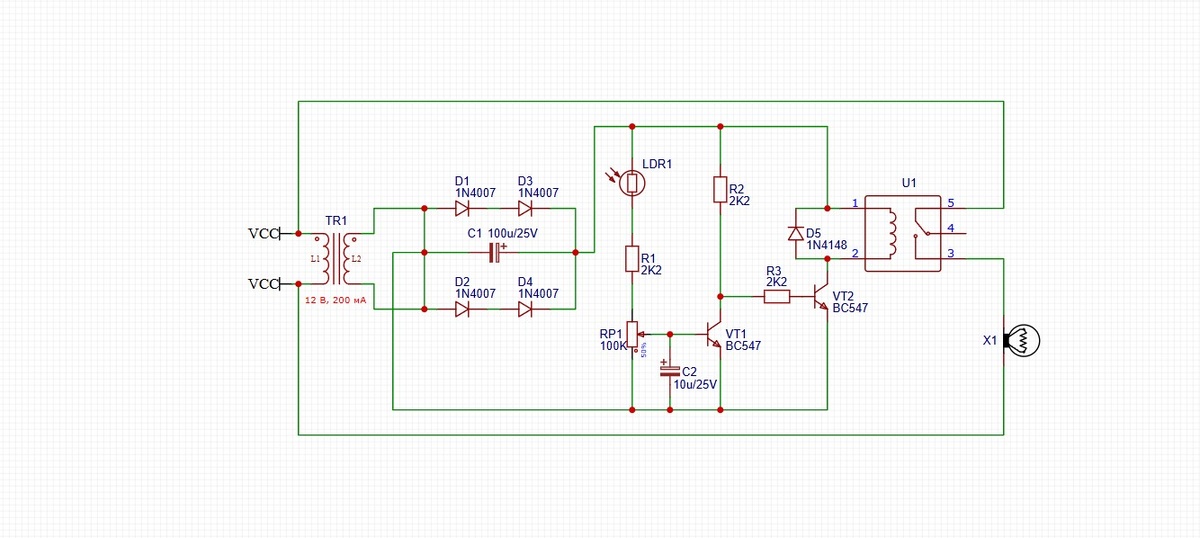
На принципиальной схеме мы видим очень простую конфигурацию, состоящую всего из пары транзисторов и реле, которые образуют основную управляющую часть схемы.

Конечно, мы не можем забывать о LDR, который является основным чувствительным компонентом схемы. Транзисторы в основном расположены таким образом, что они оба противоположно дополняют друг друга, что означает, что когда левый транзистор проводит ток, правый транзистор выключается, и наоборот.

Транзистор VT1 в левой части схемы работает как компаратор напряжения с использованием резистивной цепи. Резистор в верхнем плече — это фоторезистор, а резистор в нижнем плече — это подстроечный резистор, который используется для установки пороговых значений или уровней. Транзистор VT2 работает как инвертор и инвертирует сигнал, полученный от VT1.

Как работает LDR

Изначально, при низком уровне освещённости, светочувствительный резистор поддерживает высокий уровень сопротивления на своём выходе, что не позволяет достаточному количеству тока достичь базы транзистора VT1.

Это позволяет уровню потенциала на коллекторе насыщать VТ2, и, следовательно, реле остаётся включённым в этом состоянии.

Когда уровень освещённости увеличивается и становится достаточно высоким для фоторезистора, его сопротивление падает, что позволяет большему току проходить через него и в конечном счёте достигать базы транзистора VT1.

Как транзистор реагирует на LDR

Транзистор VT1 проводит ток, замыкая свой коллектор на землю. Это препятствует проводимости транзистора VT2, отключая реле коллекторной нагрузки и подключённую лампу.

Детали источника питания

Блок питания представляет собой стандартный трансформатор, мостовую схему и конденсаторную сеть, которые обеспечивают подачу чистого постоянного тока в цепь для выполнения предложенных действий.

Всю схему можно собрать на небольшом кусочке текстолита, а всю конструкцию вместе с блоком питания можно поместить в прочный пластиковый корпус.

Как расположен LDR

Фоторезистор должен быть расположен вне корпуса, то есть его чувствительная поверхность должна быть обращена к внешней среде, в которой необходимо измерять уровень освещённости.

Необходимо следить за тем, чтобы свет от ламп никоим образом не попадал на фоторезистор, так как это может привести к ложным срабатываниям и колебаниям.

Схема автоматического включения дневного и ночного освещения с использованием транзисторов и реле

Список радиодеталей

R1, R2, R3 = 2K2,

RP1 = предустановка 10K,

C1 = 100 мкФ/25 В,

C2 = 10 мкФ/25 В,

D1 ---- D6 = 1N4007

VT1, VT2 = BC547,

Реле = 12 В, 400 Ом, однополюсный переключатель

LDR = любой тип с сопротивлением от 10 000 до 47 000 Ом при естественном освещении.

Трансформатор (TR)= 0–12 В, 200 мА