Добавить в корзинуПозвонить
Найти в Дзене

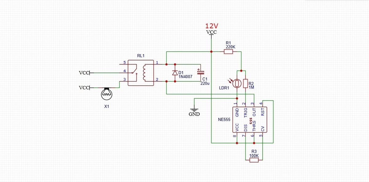
Рассмотрим схему аварийного освещения с микросхемой IC 555

Несмотря на простоту описанного в этой статье транзисторного устройства, его работа может быть не слишком точной. Это означает, что включение и выключение реле может происходить не в одно и то же время суток. В этой конструкции, описанной ниже, используется микросхема 555, которая эффективно решает эту проблему. R1 = резистор 220 кОм, 1/4 Вт, или предустановленный резистор 1 МОм R2 = резистор 1M 1/4 Вт R3 = резистор 100 кОм, 1/4 Вт LDR1 = любой стандартный LDR C1 = электролитический конденсатор 220 мкФ D1 = диод 1N4007 VT1 = транзистор BC547 IC1 = 555 IC RL1 = реле на 12 В, сопротивление катушки от 200 до 400 Ом Светодиодная лампа = любая светодиодная лампа мощностью 100 Вт или в соответствии с требованиями к уличному освещению 12 В SMPS = 1 выход для питания схем Эта схема автоматического уличного освещения на базе микросхемы 555, управляемая внутренним операционным усилителем, отличается высокой точностью и будет стабильно переключать реле каждый день, практически при одинаковом ур
Оглавление

Несмотря на простоту описанного в этой статье транзисторного устройства, его работа может быть не слишком точной. Это означает, что включение и выключение реле может происходить не в одно и то же время суток.

В этой конструкции, описанной ниже, используется микросхема 555, которая эффективно решает эту проблему.

Схема
Схема

Список радиодеталей второй схемы

R1 = резистор 220 кОм, 1/4 Вт, или предустановленный резистор 1 МОм

R2 = резистор 1M 1/4 Вт

R3 = резистор 100 кОм, 1/4 Вт

LDR1 = любой стандартный LDR

C1 = электролитический конденсатор 220 мкФ

D1 = диод 1N4007

VT1 = транзистор BC547

IC1 = 555 IC

RL1 = реле на 12 В, сопротивление катушки от 200 до 400 Ом

Светодиодная лампа = любая светодиодная лампа мощностью 100 Вт или в соответствии с требованиями к уличному освещению

12 В SMPS = 1 выход для питания схем

Рассмотрим как работает схема

Эта схема автоматического уличного освещения на базе микросхемы 555, управляемая внутренним операционным усилителем, отличается высокой точностью и будет стабильно переключать реле каждый день, практически при одинаковом уровне освещённости, в течение всего года.

Здесь микросхема 555 используется не в своём обычном виде, а просто как компаратор.

Точку срабатывания можно установить с помощью указанного потенциометра или предустановленного резистора R1. Если точная настройка не требуется, R1 может быть фиксированным резистором на 220 кОм. Для точной настройки его можно заменить на предустановленный резистор на 1 МОм.

В дневное время, когда на фоторезистор попадает достаточно света, его сопротивление низкое, что обеспечивает заземление контакта № 2 и высокий потенциал на выходном контакте № 3.

Это приводит к тому, что реле остаётся выключенным, а его контакты остаются в положении N/C. Это, в свою очередь, приводит к тому, что лампочка остаётся выключенной.

С наступлением ночи освещенность фоторезистора уменьшается, что приводит к увеличению его сопротивления. Это вызывает появление положительного потенциала на выводе № 2 микросхемы 555 через резистор R1. Из-за этого на выводе № 3 появляется отрицательный потенциал, который включает реле. Контакты реле переключаются в положение «нормально разомкнуто», включая лампу.

Как работает микросхема 555

В этой схеме микросхема 555 используется в качестве компаратора, а не в качестве стабильного или моностабильного мультивибратора. Чтобы понять, как используется эта довольно редкая микросхема, важно знать, как она работает в целом: когда на вход 2 поступает триггерный сигнал (импульс низкого уровня), на выходе появляется высокий уровень. Этот импульс низкого уровня определяется как напряжение, составляющее менее 1/3 напряжения питания. Когда напряжение на втором входе, контакте 6, временно превышает 2/3 уровня питания, на выходе снова устанавливается низкий уровень.

Хотя второй входной контакт 6 в этой схеме не используется, выход микросхемы всё равно может переключиться в низкое состояние, поскольку контакт 6 напрямую связан с положительной шиной питания.

Подключив резистор между контактами 5 и 7 микросхемы 555, как показано на схеме, можно регулировать уровень гистерезиса. Уровень гистерезиса обратно пропорционален номиналу резистора, и для начала можно использовать резистор на 100 кОм. Если заменить R1 на потенциометр на 1 МОм или предустановку, можно регулировать чувствительность схемы.

Теоретически напряжение питания схемы должно быть равно напряжению на катушке реле. Тем не менее не используйте напряжение выше 16 В, так как это может привести к повреждению микросхемы 555. При напряжении питания 12 В ток, потребляемый схемой, за исключением реле, составляет 4 мА. Компоненты R2 и C1 обеспечивают питание реле с задержкой примерно в 2 секунды, что делает схему нечувствительной к резким изменениям интенсивности света.

Как настроить схему

Приведённую выше схему автоматического уличного освещения на базе микросхемы IC 555 можно настроить с помощью следующих элементов:

Замените R1 на предустановленный резистор 1 МОм. Держите его ползунок полностью прижатым к положительной клемме.

Закройте LDR непрозрачным экраном.

Затем осветите участок таким количеством света, при котором должно произойти переключение реле.

Включите питание и снимите крышку со светодиода.

Теперь отрегулируйте предустановку R1 так, чтобы лампа просто выключалась.

Ваша схема готова

После этого попробуйте прикрыть фоторезистор пальцем и проверьте реакцию: реле должно мгновенно сработать, включив лампочку, а когда вы уберете палец со светодиода, лампа выключится.