Добавить в корзинуПозвонить
Найти в Дзене

Автоматический уличный фонарь на одном транзисторе

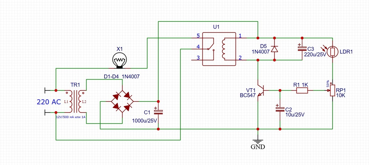
На схеме ниже показано, как можно собрать достаточно хороший автоматический уличный фонарь, используя один транзистор, фоторезистор, несколько резисторов и реле. Примечание: если вы не хотите использовать трансформатор TR1, мостовой выпрямитель и конденсатор C3, вы можете заменить весь блок питания на импульсный источник питания на 12 В Все резисторы имеют мощность 1/4 Вт и допуском 5 % R1 = 1K RP1 = предустановка 10K LDR1 = любой стандартный LDR C1 = электролитический конденсатор 1000 мкФ/25 В C3 = электролитический конденсатор 220 мкФ/25 В C2 = электролитический конденсатор 10 мкФ/25 В D1----D5 = диоды 1N4007 VT1 = транзистор BC547 TR1 = трансформатор 0–12 В/500 мА или 1 А U1 = реле на 12 В, сопротивление катушки от 200 до 400 Ом Светодиодная лампа = светодиодная лампа 220 В/120 В, 100 Вт или в соответствии с требованиями к уличному освещению. Принцип работы схемы прост. В дневное время, когда уровень освещённости достаточно высок, фоторезистор имеет низкое сопротивление. Благода
Оглавление

На схеме ниже показано, как можно собрать достаточно хороший автоматический уличный фонарь, используя один транзистор, фоторезистор, несколько резисторов и реле.

Схема
Схема

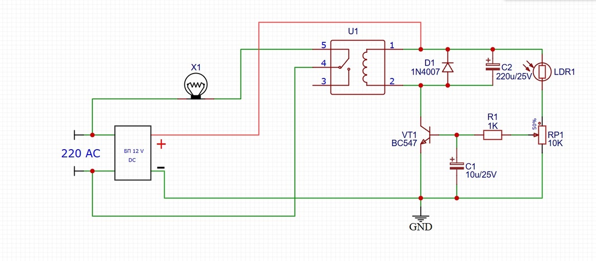
Примечание: если вы не хотите использовать трансформатор TR1, мостовой выпрямитель и конденсатор C3, вы можете заменить весь блок питания на импульсный источник питания на 12 В

Схема
Схема

Список радиодеталей для первой схемы

Все резисторы имеют мощность 1/4 Вт и допуском 5 %

R1 = 1K

RP1 = предустановка 10K

LDR1 = любой стандартный LDR

C1 = электролитический конденсатор 1000 мкФ/25 В

C3 = электролитический конденсатор 220 мкФ/25 В

C2 = электролитический конденсатор 10 мкФ/25 В

D1----D5 = диоды 1N4007

VT1 = транзистор BC547

TR1 = трансформатор 0–12 В/500 мА или 1 А

U1 = реле на 12 В, сопротивление катушки от 200 до 400 Ом

Светодиодная лампа = светодиодная лампа 220 В/120 В, 100 Вт или в соответствии с требованиями к уличному освещению.

Как работает схема

Принцип работы схемы прост. В дневное время, когда уровень освещённости достаточно высок, фоторезистор имеет низкое сопротивление. Благодаря этому низкому сопротивлению база транзистора находится ближе к положительному уровню, что обеспечивает напряжение на базе транзистора, равное необходимым 0,6 В. Таким образом, транзистор остаётся включённым.

Когда транзистор включен, реле также остается активированным, а его контакты находятся в разомкнутом положении.

Поскольку лампа подключена к нормально разомкнутому контакту реле, она остается выключенной.

Теперь, когда вечером уровень внешнего освещения начинает снижаться и в конце концов достигает уровня, при котором сопротивление фоторезистора увеличивается, потенциал земли на базе транзистора повышается через P1, отключая потенциал смещения на базе.

Когда это происходит, транзистор в конечном счёте включается. Когда транзистор включается, его коллектор становится активным и отключает реле. Контакты реле переходят из исходного разомкнутого состояния в замкнутое.

Это позволяет току проходить через лампу, и она загорается.

На следующее утро, когда уровень освещённости, определяемый фоторезистором, повышается, лампа снова выключается, и этот цикл повторяется каждый день.

Конденсаторы у основания транзистора и реле обеспечивают плавное переключение контактов реле в переходные периоды (сумерки) или в точках срабатывания.

Потенциометр или предустановленное значение можно настроить таким образом, чтобы реле включалось и выключалось при определённом уровне освещённости.

Помните, что при установке схемы уличного освещения необходимо следить за тем, чтобы свет от лампы не попадал на фоторезистор, иначе это приведёт к быстрым колебаниям реле и лампы.

Как настроить эту простую схему

- Установите стеклоочиститель на уровне земли.

- Включите питание.

- Осветите фоторезистор или помещение таким количеством света, при котором должно происходить переключение реле.

- Теперь медленно регулируйте предустановку RP1 до тех пор, пока реле не сработает.

- Закрепите заготовку быстросохнущим клеем.

Теперь ваша схема полностью готова.

Затем проверьте результаты, накрыв фоторезистор непрозрачным экраном. Вы увидите, что светодиодная лампа мгновенно включится, и наоборот.