Добавить в корзинуПозвонить
Найти в Дзене

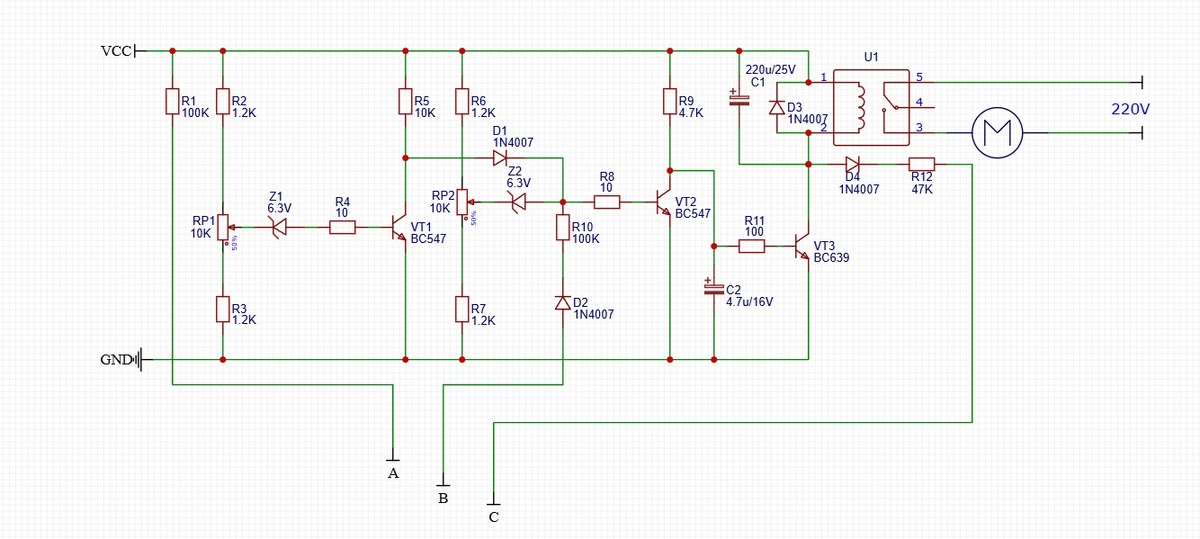
Простой автоматический регулятор уровня воды с использованием транзисторов

Автоматический регулятор уровня воды — это устройство, которое определяет нежелательно низкий или высокий уровень воды в резервуаре и в зависимости от этого включает или выключает водяной насос, чтобы поддерживать оптимальное количество воды в резервуаре. В этой статье я рассказал простую схему автоматического контроля уровня воды, которую можно использовать для эффективного контроля уровня воды в резервуаре путём включения и выключения двигателя насоса. Контроллер реагирует в зависимости от уровня воды в резервуаре и положения погружных датчиков. Это не новая конструкция, поскольку на многих сайтах и в книгах можно найти сотни схем для защиты от перелива жидкости. Но эта схема упрощена и содержит минимум дешёвых компонентов. Определение уровня воды и высокого напряжения осуществляется с помощью одного и того же транзистора. Когда уровень воды в напорном резервуаре достаточен, точки B и C замыкаются водой, и VТ2 остается во включенном состоянии, а VТ3 — во выключенном, в результате ч
Оглавление

Автоматический регулятор уровня воды — это устройство, которое определяет нежелательно низкий или высокий уровень воды в резервуаре и в зависимости от этого включает или выключает водяной насос, чтобы поддерживать оптимальное количество воды в резервуаре.

В этой статье я рассказал простую схему автоматического контроля уровня воды, которую можно использовать для эффективного контроля уровня воды в резервуаре путём включения и выключения двигателя насоса.

Контроллер реагирует в зависимости от уровня воды в резервуаре и положения погружных датчиков.

Схема отключения насоса
Схема отключения насоса

Обзор схемы

Это не новая конструкция, поскольку на многих сайтах и в книгах можно найти сотни схем для защиты от перелива жидкости.

Но эта схема упрощена и содержит минимум дешёвых компонентов. Определение уровня воды и высокого напряжения осуществляется с помощью одного и того же транзистора.

Когда уровень воды в напорном резервуаре достаточен, точки B и C замыкаются водой, и VТ2 остается во включенном состоянии, а VТ3 — во выключенном, в результате чего двигатель отключается.

Когда уровень воды опускается ниже B и C, VT2 отключается, а VT3 включается, что приводит к срабатыванию реле и включению насоса (подключения насоса на схеме не показаны).

Насос отключается только тогда, когда вода поднимается и достигает точки A, потому что точка C становится нейтральной, когда включается VT3.

Насос снова включается только тогда, когда уровень воды опускается ниже отметок B и C. Регулятор RP2 должен быть настроен на отключение при высоком напряжении, например 250 В. Когда напряжение поднимается выше 250 В при включенном насосе, включается транзистор VT2 и реле отключается.

Предустановленный резистор RP1 должен быть настроен на отключение при низком напряжении, например 170 В. VT1 будет включен до тех пор, пока стабилитрон Z1 не потеряет напряжение пробоя при снижении напряжения до 170 В. Z1 не будет проводить ток, и VT1 останется выключенным, что обеспечит базовое напряжение для VT2 и, как следствие, отключение реле.

VT2 играет ключевую роль в этом проекте. (высоковольтные отключающие платы, доступные на рынке, могут быть легко интегрированы в этот проект)

Проблемы которые могут возникнуть

Электронные компоненты в этой схеме работают отлично, но могут возникать некоторые проблемы:

1) Незначительные отложения на проводе датчика из-за электролиза в воде, которые необходимо очищать каждые 2–3 месяца (эта проблема теперь сведена к минимуму за счёт подачи переменного напряжения на провод датчика с помощью дополнительной схемы, которая будет отправлена вам позже)

2) Из-за искр, возникающих на контактах реле при каждом включении насоса, контакты постепенно изнашиваются.

Это приводит к нагреву насоса из-за недостаточного тока для его работы (замечено, что новые насосы работают нормально. Старые насосы нагреваются сильнее).

Чтобы избежать этой проблемы, необходимо использовать дополнительный пускатель двигателя, чтобы реле управляло только пускателем двигателя и насос никогда не нагревался.

СПИСОК ЗАПАСНЫХ ЧАСТЕЙ

R1, R10 = 100 кОм

R2, R6, R3, R7 = 1,2 кОм

R5 -10K

R9 = 4,7 К

R12 = 47 К

R4, R8 = 10E

R11 = 100E

C2 = 4,7 мкФ/16 В

C1 = 220 мкФ/25 В

D1, D2, D3, D4 = 1N 4007

VT1, VT2 = BC 547

VT3 = BC 639 (попробуйте 187)

Z1, Z2 = стабилитрон 6,3 В,

RP1,RP2 = предустановка 10K

U1 = реле 12V 200E, ПРОДОЛЖЕНИЕ > 5 АМПЕР (в зависимости от мощности насоса)

Спасибо, что прочитали статью. Подписывайтесь на канал, что бы не пропустить новые статьи на моем канале. До новых встреч.