Найти в Дзене
PRACTICAL ELECTRONICS

Прерывистый коммутатор дополнительного стоп-сигнала

Все знают, что задние стоп-сигналы горят постоянно, если нажата педаль тормоза. Сейчас часто можно встретить автомобили, на которых установлены дополнительные стоп-огни, включающиеся прерывистым свечением вмести с основными. Установка дублирующих мигающих стоп-сигнальных фонарей – бесспорно целесообразна, с точки зрения повышения безопасности движения. Выпускаются и промышленные дополнительные фонари стоп-сигнала, оснащенные простейшим электронным коммутатором тока, которые монтируются за задним стеклом салона и подключаются параллельно в цепь основных ламп. В данной публикации описан простой прерыватель тока для дополнительных фонарей, работающий по определённому алгоритму. Схема собрана на двух распространённых КМОП-микросхемах и двух транзисторах. Подключать устройство можно только параллельно лампам стоп-сигнала. Любой другой вариант подключения дополнительных фонарей опасен тем, что при случайной неисправности коммутатора основные стоп-сигналы могут оказаться обесточенными, из-за
Оглавление

Все знают, что задние стоп-сигналы горят постоянно, если нажата педаль тормоза. Сейчас часто можно встретить автомобили, на которых установлены дополнительные стоп-огни, включающиеся прерывистым свечением вмести с основными.

Установка дублирующих мигающих стоп-сигнальных фонарей – бесспорно целесообразна, с точки зрения повышения безопасности движения.

Выпускаются и промышленные дополнительные фонари стоп-сигнала, оснащенные простейшим электронным коммутатором тока, которые монтируются за задним стеклом салона и подключаются параллельно в цепь основных ламп.

В данной публикации описан простой прерыватель тока для дополнительных фонарей, работающий по определённому алгоритму.

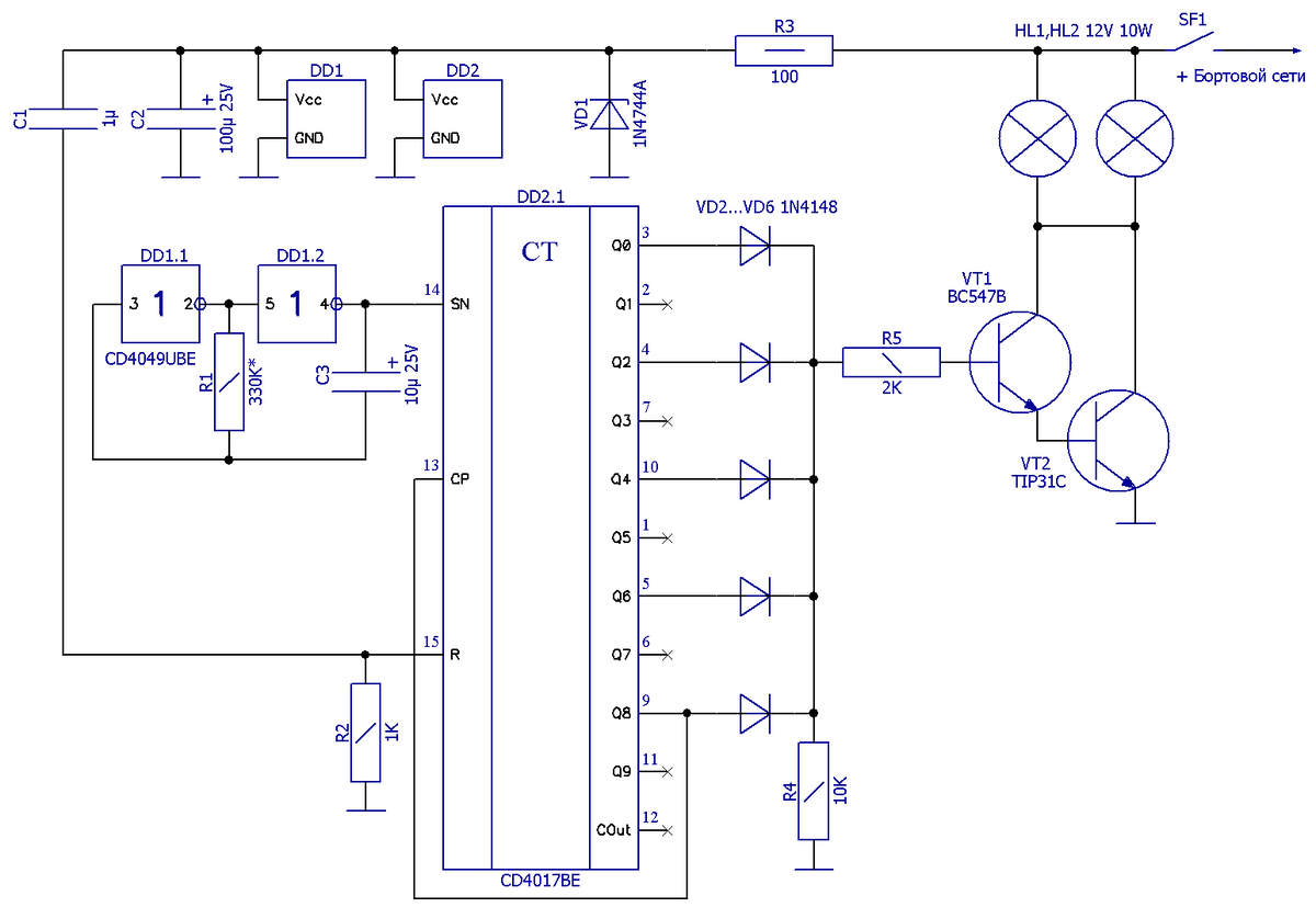
Схема собрана на двух распространённых КМОП-микросхемах и двух транзисторах. Подключать устройство можно только параллельно лампам стоп-сигнала. Любой другой вариант подключения дополнительных фонарей опасен тем, что при случайной неисправности коммутатора основные стоп-сигналы могут оказаться обесточенными, из-за чего опасность наезда сзади, в особенности в темное время суток, резко увеличивается.

Схема электрическая

Схема электрическая принципиальная прерывистого коммутатора дополнительного стоп-сигнала
Схема электрическая принципиальная прерывистого коммутатора дополнительного стоп-сигнала

Принцип работы

На элементах DD1.1, DD1.2 собран генератор прямоугольных импульсов, работающий с частотой 4 Гц. Импульсы приходят на вход десятичного счетчика DD2. Поскольку к входу разрешения счета СР сначала приложен низкий уровень, счет происходит по плюсовому перепаду напряжения на счетном входе.

При подаче напряжения питания импульс высокого уровня с резистора R2 устанавливает счетчик в исходное состояние. Затем на выходах счетчика поочередно появляется импульс высокого уровня. Как только высокий уровень возникнет на выходе 8, дальнейший счет прекращается, а счетчик остается зафиксированным в этом состоянии до отпускания педали тормоза и обесточивания узла.

Выходы счетчика соединены с базой составного транзистора VT1VT2 узлом ИЛИ, собранным на диодах VD1…VD5 и резисторе R4. Нагрузкой выходного транзистора служат две автомобильные лампы фонарей HL1 и HL2.

Пока на выходах счетчика поочередно появляются импульсы высокого уровня, открывающие составной транзистор, лампы вспыхивают синхронно с импульсами. Поскольку у счетчика использованы не все выходы, а лишь каждый второй, между вспышками ламп есть паузы такой же длительности.

Поэтому при каждом нажатии на педаль тормоза лампы вспыхивают четыре раза с частотой 4 Гц, после чего включаются постоянно до момента обесточивания коммутатора. Частоту вспышек можно в некоторых пределах изменять подбором номинала резистором R1.

Стабилитрон VD1 и конденсатор С2 вместе с резистором R3 предохраняют устройство от всплесков напряжения в бортовой сети и импульсных помех в цепи питания. В нормальном режиме стабилитрон закрыт и в работе участия не принимает.

Схема собрана на печатной плате из фольгированного стеклотекстолита толщиной 1 мм, чертеж которой показан ниже на рисунке.

Выходной транзистор VT2 в теплоотводе не нуждается. Плату устанавливают в прочную пластмассовую коробку, которую монтируют в удобном месте багажника.

Налаживания коммутатор не требует, если не требуется изменять частоту мигания дополнительных фонарей.

Печатная плата для схемы прерывистого коммутатора дополнительного стоп-сигнала
Печатная плата для схемы прерывистого коммутатора дополнительного стоп-сигнала