Найти в Дзене

УНЧ Ланзар своими руками.

Добрый день , сегодня я расскажу как мне довелось собрать всем известный усилитель. Пишут о нем разное: кто хорошо а кому то не нравится. Я же решил его собрать опять , первый был продан и покупатель очень был рад. Собираю и думаю транзисторы выходники у меня есть а остальное тоже найду. Для тех кто ещё не знает о этом УНЧ вот схема . При кажущихся больших размерах схема собирается легко , главное внимательно подойти к этому делу. Я расскажу какие детали применял и как просто его настроить. Для начала нужно сделать плату,которая довольно большая и продуманная , на ней легко устанавливается 2 пары транзисторов , отсюда и ее изначальный вид. Может и не изначальный но все же ее повторило много людей и я решил не вдаваться в описание схемы а сразу приступить к ее сборке. Вот фото самой платы. Лудить я считаю надо обязательно , тогда все будет паяться легко и надёжно . Под провода все отверстия свелю сверлом диаметром 1,5 мм но не забываю и про 4 силовых транзистора . Как обычно распайк

Добрый день , сегодня я расскажу как мне довелось собрать всем известный усилитель. Пишут о нем разное: кто хорошо а кому то не нравится.

Я же решил его собрать опять , первый был продан и покупатель очень был рад.

Собираю и думаю транзисторы выходники у меня есть а остальное тоже найду.

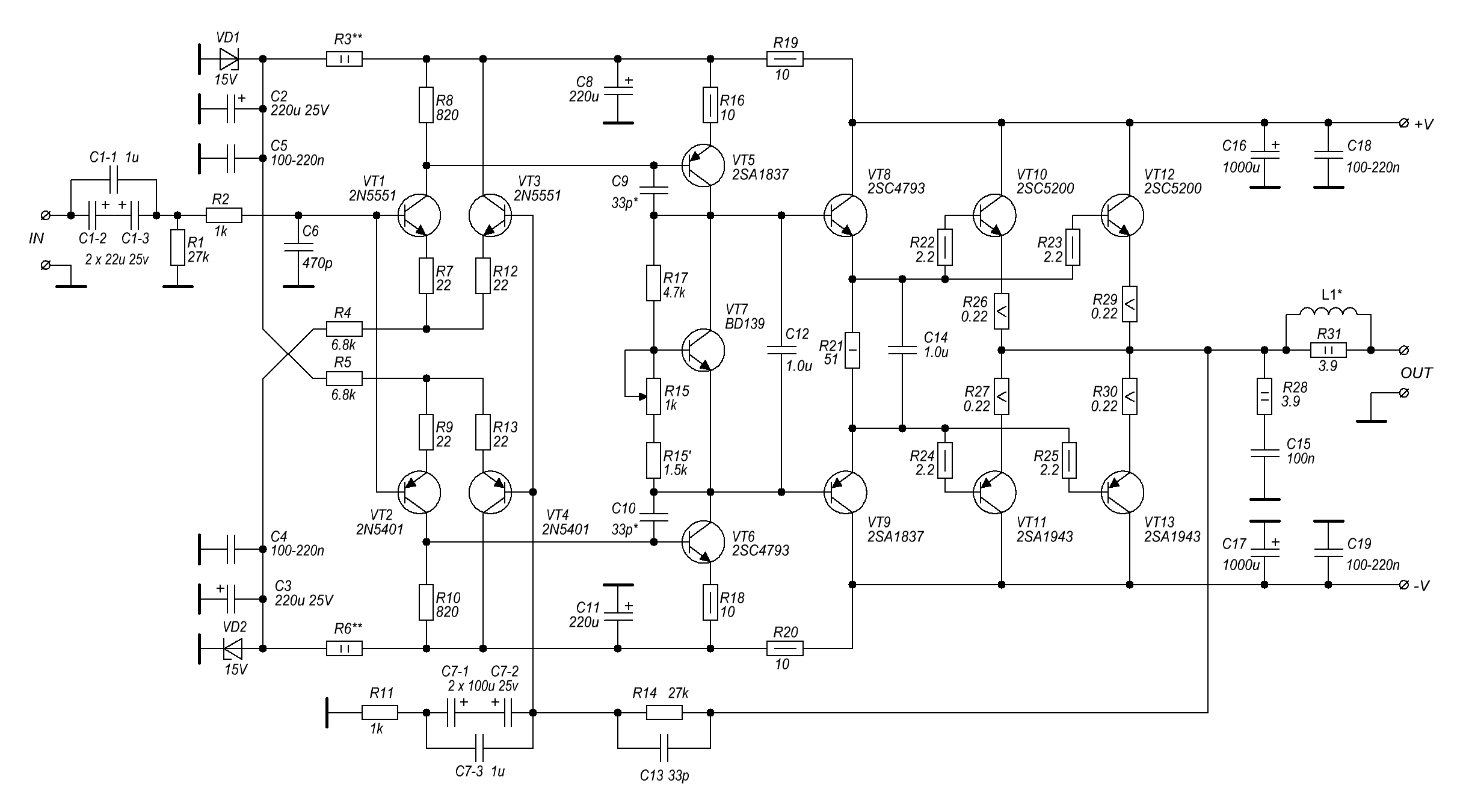
Для тех кто ещё не знает о этом УНЧ вот схема .

При кажущихся больших размерах схема собирается легко , главное внимательно подойти к этому делу.

Я расскажу какие детали применял и как просто его настроить.

Для начала нужно сделать плату,которая довольно большая и продуманная , на ней легко устанавливается 2 пары транзисторов , отсюда и ее изначальный вид.

Может и не изначальный но все же ее повторило много людей и я решил не вдаваться в описание схемы а сразу приступить к ее сборке.

Вот фото самой платы.

-2

Лудить я считаю надо обязательно , тогда все будет паяться легко и надёжно .

Под провода все отверстия свелю сверлом диаметром 1,5 мм но не забываю и про 4 силовых транзистора .

Как обычно распайку делаю начиная резисторами малой мощности.

На плате есть 2 перемычки ,которые довольно длинные и Вам советую их делать из провода в изоляции .

Стабилитроны паяю следующими соблюдая их полярность , мощность их может быть начиная от 0,5 ватта .

Напряжение у них 15 вольт .

Затем паяю конденсаторы которые не электролитические.

Их нужно обязательно постараться найти все плёночные , керамика например шумит и в паузах это слышно моими немолодыми ушами.

Мелкие транзисторы запаивайте как можно ближе к плате и обязательно проверяйте их целостность и структуру.

Такие транзисторы как 2SC4793 , 2SA1837 я не имел в наличии и нашел где-то что их можно заменить на SB649 ,SB669 они в меньших корпусах но если почитать даташит то имеют даже больший ток , все потому что они имеют металлическую подложку.

В любом случае в предварительном каскаде их надо установить на радиаторы.

Имейте ввиду что SB ставятся на 180 градусов по отношению к пластику.

-3

Тут на плате указано где они стоят, но картинка под них неправильная .

Пластиковые нужно установить те, которые на краю платы, тогда проще прикрутить радиатор да и не понадобятся прокладки .

Я так делал потому что и на радиаторе SB надо переворачивать , что уже никак там не подходит.

В предварительном каскаде это сделать ещё можно вот так.

Я поставил радиаторы какие были под рукой но можно и поменьше.
Я поставил радиаторы какие были под рукой но можно и поменьше.

Существует таблица питания данного усилителя которая есть в инете . Я решил питать его напряжением до 40 вольт , поэтому ограничивающие резисторы на 2 ватта и 2,2 кОма.

Такое заниженное питание обусловлено тем что имею 2 блока питания на это напряжение и не хотелось лось под него ещё что-то мудрить.

Подстроечный резистор установите на максимальное сопротивление иначе и сразу получите большой ток покоя и сильный нагрев , а это чревато последствиями.

-5

Электролитические конденсаторы должны быть хорошего качества и лучше пусть на большее напряжение чем по схеме.

Выходная катушка должна быть провод 0,8 мм на отправке 12 мм и 10 витков .

Внутрь вставляете 2 ватта резистор на 3,9 Ома и тогда их выводы пропускаете вместе в отверстия и запаивайте.

После сборки и монтажа проводов не спешите включать а проверьте пайку на наличие соплей и микротрещин с помощью мультиметра.

-6

Проверяйте и целостность дорожек а не только КЗ между ними, это убережёт детали и сохранит Ваши нервы . Затем промойте плату и повторите процедуру.

Это обязательно сделайте и тогда при исправных деталях казусов не будет .

Перед первым включением закоротите вход в вместо динамика подключите мультиметр в режиме измерения постоянного напряжения 200 вольт .

В случае постоянного напряжения на выходе ищите ошибки и устраняйте иначе спалить не только транзисторы но и динамик , и произойдет это и моргнуть не успеете .

Если есть постоянка сразу выключайте , транзисторы при этом могут сильно греться и хоть и не сразу но сгорят .

Если постояки нет то вот что показывает мультик.

-7

Одни нули как будто и не подключен.

Следующим шагом переключайте на переменное напряжение мультик а на вход подайте небольшой сигнал с любого устройства , например смартфона , при этом появиться переменное напряжение на выходе которое будет меняться в такт музыке.

После этого можно подключить динамик . Звук сделать на среднюю громкость и дать поработать минут 15 , и да транзисторы все должны быть на общем радиаторе при этом.

После того как радиатор прогреется начнем измерения по настройке.

Мультиметр переводим на 200мВ напряжения постоянного а его щупы фиксируем на эмиттерах транзисторов .

Нужно держа щупы крутить подстроечный резистор до момента пока он не покажет напряжение от 70 до 100 мв.

Я выставляю обычно 70 мв, даю поработать и проверяю , так это делаю раз 10 ставя музыку на паузу.

-8

В итоге если прислушаетесь к моим полезным советам то УНЧ Вас порадует прекрасным звучанием и поднимет настроение от не зря проведенного времени в его сборке. Ну а я тоже буду за Вас рад .

Если что-то не получается то пишите вопросы ,всегда помогу чем смогу.

Вот такие 2 платы я собрал от нуля за одну субботу с перерывами на кофе , чего и Вам желаю.

-9

С Вами делюсь чем могу и впереди думаю будет интересно, если подпишитесь то не пропустите.

Желаю Вам мира и добра. Ближе к Новому году выйдет видео на моем Рутубе .

Если хотите то заглядывайте, вот ссылка .

Александр радиоремонт и самоделки. — полная коллекция видео на RUTUBE

С уважением Александр .