Добавить в корзинуПозвонить
Найти в Дзене
Изучаю с НОЛЯ.

Электронный балласт для ртутной лампы с питанием от 12 В

Вот схема простого электронного балласта для натриевой (или ртутной)
лампы мощностью 70 Вт, работающей от источника 12 В. Основная цель
заключалась в создании мобильной системы, которая могла бы питаться от
автомобиля, аккумуляторной батареи или просто от блока питания 12 В.
Схема должна была быть как можно более легкой и портативной, служить
главным образом для создания фотографических эффектов из-за очень
низкого индекса CRI и желто-золотистого спектра испускаемого света. Использован импульсный преобразователь для этого дела,
потому что требовалось во что бы то ни стало избежать мерцания лампы на частоте сети 50 Гц. В случае обычных ламп такое мерцание является очень большой проблемой, которую трудно обойти. Дополнительными преимуществами использования импульсного
преобразователя являются более высокая эффективность схемы, простое
зажигание даже горячей лампы (горячий перезапуск для натриевой лампы
занимает около 2 секунд), малый вес по сравнению с преобразователем из
заво

Вот схема простого электронного балласта для натриевой (или ртутной)
лампы мощностью 70 Вт, работающей от источника 12 В. Основная цель
заключалась в создании мобильной системы, которая могла бы питаться от
автомобиля, аккумуляторной батареи или просто от блока питания 12 В.
Схема должна была быть как можно более легкой и портативной, служить
главным образом для создания фотографических эффектов из-за очень
низкого индекса CRI и желто-золотистого спектра испускаемого света.

Использован импульсный преобразователь для этого дела,
потому что требовалось во что бы то ни стало избежать мерцания лампы на частоте сети 50 Гц. В случае обычных ламп такое мерцание является очень большой проблемой, которую трудно обойти.

Дополнительными преимуществами использования импульсного
преобразователя являются более высокая эффективность схемы, простое
зажигание даже горячей лампы (горячий перезапуск для натриевой лампы
занимает около 2 секунд), малый вес по сравнению с преобразователем из
заводского оборудования) и возможность закрытия всего в небольшой,
эстетичный корпус. При желании также можете легко отрегулировать
мощность лампы.

Схема работает с натриевой (ртутной) лампой WLS 70 Вт,
также сюда можно установить ртутную лампу LRF 70 Вт. Правда система не работает с металлогалогенными лампами. Лампы MH не любят получать высокочастотное переменное напряжение. Можно зажечь и прогреть лампу MH, но после прогрева дуга внутри лампы теряет стабильность (лампа явно мигает). Проверил это на нескольких дуговых лампах и даже изменение параметров инвертора не улучшило ситуацию.

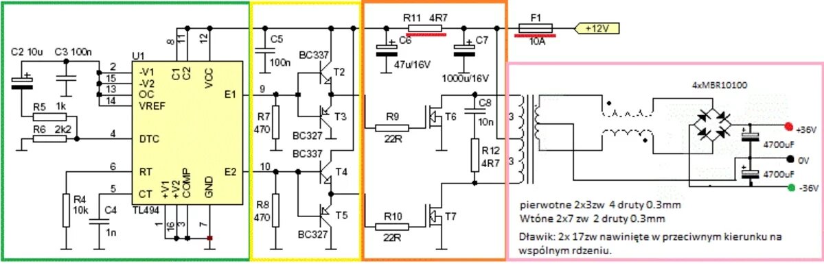
Сам балласт состоит из 2-х частей. Повышающий преобразователь напряжения и схема зажигания.

-2

Преобразователь простой двухтактный, обычно используемый в автомобильных
усилителях. Здесь его простейшая версия, то есть без стабилизации
напряжения и тока. Единственное отличие — отсутствие выпрямителя и
фильтра. Схема та же, возможен монтаж на универсальной плате.

-3

Схема, если она была собрана без ошибок, будет работать немедленно, не
требует настройки. Единственное, что рекомендую сделать, — это вначале
припаять резистор большой мощности вместо обмотки трансформатора и
наблюдать за формой волны на нем. Там должен быть прямоугольный сигнал с
амплитудой, близкой к напряжению питания. Примерно должно выглядеть
так:

-4

Трансформатор должен быть намотан на сердечник без зазора. Можете взять
его от источника питания ПК ATX. Надо намотать его так, чтобы заполнить
как можно большую часть основного окна, распределив провода как можно
более равномерно. В связи с наличием высокого напряжения и возможностью
выхода из строя трансформатора, рекомендую делать изолирующие прокладки
для каждого слоя вторичной обмотки каждые 30 витков.

-5

Сначала мотаем первичные обмотки 2х 4 витка сложенными четырьмя
проводами 0,30 мм (в одном направлении). Ставим изолирующую прокладку.

Вторичная обмотка в этом случае 120 витков с ответвлениями через
каждые 30 витков. Каждые 30 витков представляют собой отдельный слой с
изоляцией из ленты. Все наматываем в одном направлении одним проводом
0,25 мм.

-6

Этот конвертер работает на 90 витков. Но сделана дополнительная обмотка
для ламп, требующих более высокого напряжения. Вот сам модуль
преобразователя.

Схема стабилизации зажигания

-7

Это очень простая схема. Высокое напряжение для зажигания лампы идёт от
умножителя напряжения. Там около 1 кВ, этого достаточно чтобы зажечь
газоразрядные лампы малой мощности. Высокое напряжение подается на лампу через резистор 10 МОм.

-8

Ток лампы стабилизируется последовательным конденсатором. Его
мощность также устанавливает максимальную мощность лампы. Уменьшая
мощность — уменьшаем ток, который может проходить через него, что
снижает мощность лампы. Емкость 15 нФ была выбрана экспериментально
путем измерения первичного энергопотребления, предполагая, что КПД
инвертора составляет 90%.

Важно, чтобы ограничивающий конденсатор имел максимально
более высокое напряжение, тут стоят два параллельно подключенных
конденсатора (10 нФ и 4,7 нФ на 3 кВ). Конденсаторы умножителя должны
иметь более высокое напряжение, чем умножитель может в теории создать! Первые секции имеют 1 нФ 1 кВ, последние — 1 нФ 3 кВ.

Также рекомендую умножитель хорошо изолировать. Здесь сделал это термоклеем, потому что схема практически не выделяет тепло.

-9

Устройство потребляет около 80 Вт. Оно может работать в непрерывном
режиме долго без каких-либо проблем. Сама электроника мало излучает
тепло, столь приличный радиатор может работать в закрытом режиме без
перегрева.

-10

Сама лампа конечно нагревается, как будто она работает при классическом
питании, она довольно горячая, так что поосторожнее с ней!

🔥 Добро пожаловать на канал! 🔥

Здесь влоги о ремонте электроники. Если ты любишь узнавать новые полезные
лайфхаки или просто интересуешься, как я провожу свой день, тебе точно
понравится! 😊

🔔 Поделитесь мнением после просмотра!👍

Поставьте лайк и поделитесь с друзьями – это будет огромной поддержкой!
Ваша активность помогает каналу развиваться. Это несложно для вас, но приятно для меня! 💪

💌 По вопросам сотрудничества и рекламы: Fetch74@mail.ru

🎥 Не забывайте подписаться на канал: @Gerich174 – тут много интересного! 📲

💰 Если хотите поддержать развитие канала:

💳 Донат: https://yoomoney.ru/to/4100117056657007
🔧 Ваш вклад помогает улучшать контент!

👨‍👧‍👦 Канал для своих и для тех, кто в теме!

Подписывайтесь и становитесь частью моей маленькой, но дружной аудитории! 😎