Найти в Дзене
Изучаю с НОЛЯ.

Простой лабораторный блок питания

Каждый любитель хочет разнообразить свою мастерскую различным
оборудованием, которое облегчит его жизнь. До сих пор в своей
радиолаборатории использовал довольно примитивный регулируемый источник питания на основе микросхемы LM317. Решил создать что-то более
практичное и приличное, поэтому взялся за типа «лабораторный» источник
питания по этой схеме. Это простейший блок питания с регулировкой 0…30 В / 0…3 А. Конечно же у этого устройства есть серьезные недостатки: Кстати, схема хороша тем, что на её основе можно даже сделать блок
питания для напряжения от 0 до 300 В. Понадобится изменить следующее: Питание US1 от независимого напряжения + 18 В. Электролиты на входе и
выходе блока питания конечно от 450 В. В принципе этого достаточно. Существует и специальная версия блока питания 2,0. Полевого
транзистора в ней нет. Параметры отслеживаются хуже, но все еще на
высоком уровне. Транзистор Т2 теперь имеет относительно низкую мощность.
Свойства малого падения напряжения на схеме (
Оглавление

Каждый любитель хочет разнообразить свою мастерскую различным
оборудованием, которое облегчит его жизнь. До сих пор в своей
радиолаборатории использовал довольно примитивный регулируемый источник питания на основе микросхемы LM317. Решил создать что-то более
практичное и приличное, поэтому взялся за типа «лабораторный» источник
питания по этой схеме.

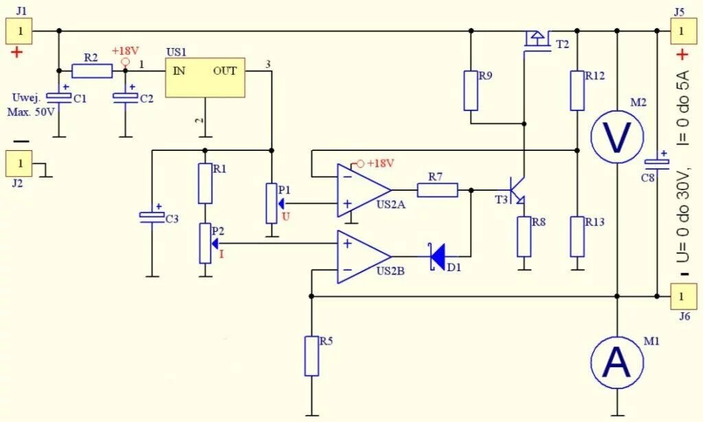
Принципиальная схема ЛБП

-2

Это простейший блок питания с регулировкой 0…30 В / 0…3 А. Конечно же у этого устройства есть серьезные недостатки:

  1. Это одноканальный стабилизатор. Приличный же лабораторный блок
    питания обычно имеет несколько независимых регулируемых каналов (с
    возможностью совместной работы).
  2. Это линейный стабилизатор. Нагревается при работе с большой
    нагрузкой. Количество потерянной мощности зависит от параметров выхода — чем больше ток и напряжение — тем больше потеря мощности. Способность эффективно рассеивать тепло также будет полезна при проектировании БП.
  3. Простота решений это хорошо, но аппетит растет во время еды — если
    делаете базовую версию, стоит дополнить ее рядом интересных и полезных
    добавлений — вентилятором с терморегулятором, автоматическим
    выключателем трансформатора, цифровым потенциометром управляемым
    энкодером, отображение рабочих параметров: тока, напряжения, мощности,
    заряда, температуры, тепловой защиты, защиты от обратной полярности,
    системой плавного пуска, сигнализации рабочего состояния (стабилизация
    напряжения / стабилизация тока / стабилизация температуры / стабилизация
    мощности / защита сработала), акустическая сигнализация, память
    настроек и так далее.
-3

Кстати, схема хороша тем, что на её основе можно даже сделать блок
питания для напряжения от 0 до 300 В. Понадобится изменить следующее:

  • T2 на FQI2P40 (QFET P-Chanel);
  • T1 — BUL416 (можете использовать практически любой NPN, например с умножителя в телевизорах с ЭЛТ);
  • T3 — BUT11A (транзистор весьма популярный);
  • R5 7,5 Ом (для диапазона до 200 мА);
  • R12 600 кОм / 1 Вт (для диапазона от 0 до 300 В)
  • R11 47 Ом (максимум 30 мА протекает через полевой транзистор при нагрузке 200 мА).

Питание US1 от независимого напряжения + 18 В. Электролиты на входе и
выходе блока питания конечно от 450 В. В принципе этого достаточно.

-4
-5
-6

Простой лабораторный блок питания — версия 2

Существует и специальная версия блока питания 2,0. Полевого
транзистора в ней нет. Параметры отслеживаются хуже, но все еще на
высоком уровне. Транзистор Т2 теперь имеет относительно низкую мощность.
Свойства малого падения напряжения на схеме (Low Drop Ouput — LDO) были
сохранены.

-7

Преимущества использования полевого транзистора с P-каналом в
регулируемом источнике питания очевидны: упрощение применения и отличные
параметры стабилизации напряжения и тока. Правила выбора значений
элементов приведены на каждой принципиальной схеме. Можете использовать
IRF9540 в качестве T2.

Софт старт трансформатора

Принципиальная схема автоматического старта трансформатора прилагается.

-8

Она работает довольно хорошо, потому что:

  1. Трансформатор оснащен схемой плавного пуска, которая эффективно уменьшает импульс тока;
  2. 2. МОП-транзистор может быть перегружен в импульсном режиме, то есть
    он может пропускать гораздо более высокие токи, чем номинально. Здесь
    он работает с постоянным напряжением, пульсирующим от 0 В до
    максимального значения.
  3. Сам МОП-транзистор имеет низкое сопротивление (0,2 Ом) и
    последовательно с сопротивлением ЭПС электролитического конденсатора и
    другими паразитными сопротивлениями (например, от трансформатора,
    диодного моста, проводов) эффективно ограничивает значение максимального тока.

В общем такой БП конечно не предел мечтаний для профессионального
радиолюбителя, но в данном случае это вполне приличный и не очень
сложный блок питания, как раз для бытовых нужд.

-9

Для создания источника питания использовался трансформатор ТС 120/14,
дающий напряжение 2x 24 В и ток 2x 2 А. Подключены обе вторичные обмотки
параллельно и получилось солидных 4 ампера. Мост выпрямительный GBU10M и конденсаторы.

-10

Транзисторы: управляющие, как по на схеме BC337, управляемый IRF9540, и
2SC4288A поддерживает его. Помещены оба этих транзистора на довольно
большой радиатор от процессора, оборудованного вентилятором.

-11

Корпус раньше служил в качестве корпуса простого усилителя. Из-за
большого количества пустого пространства внутри (на вырост) решено было
использовать именно его.

-12
-13

Ещё вариант сборки блока питания

Поскольку до этого паял обычным сетевым паяльником, заодно решил построить паяльную станцию

-14
-15

На боковой стороне корпуса розетка для подключения паяльника,
выключатель, позволяющий использовать только станцию или блок питания.
Есть также два разъёма, в которые можно подключить мультиметр и в любое
время считывать температуру с термопары. Файлы проекта в
архиве.

🔥 Добро пожаловать на канал! 🔥

Здесь влог о ремонте электроники. Если ты любишь узнавать новые полезные
лайфхаки или просто интересуешься, как я провожу свой день, тебе точно
понравится! 😊

🔔 Поделитесь мнением после просмотра!👍

Поставьте лайк и поделитесь с друзьями – это будет огромной поддержкой!
Ваша активность помогает каналу развиваться. Это несложно для вас, но приятно для меня! 💪

💌 По вопросам сотрудничества и рекламы: Fetch74@mail.ru

🎥 Не забывайте подписаться на канал: @Gerich174 – тут много интересного! 📲

💰 Если хотите поддержать развитие канала:

💳 Донат: https://yoomoney.ru/to/4100117056657007
🔧 Ваш вклад помогает улучшать контент!

👨‍👧‍👦 Канал для своих и для тех, кто в теме!

Подписывайтесь и становитесь частью моей маленькой, но дружной аудитории! 😎