Добавить в корзинуПозвонить
Найти в Дзене
PRACTICAL ELECTRONICS

Усилитель Брагина на современной элементной базе

В публикации рассматривается схема и конструкция УМЗЧ советских времён Г. Брагина («Радио» 1987/4), вернее о его варианте на современных электронных компонентах (китайское – значит лучшее). Как не печально это признавать, но импортные электронные компоненты сейчас доступнее и дешевле, чем отечественные. Наша радиоэлектронная промышленность (если её вообще так можно назвать) по объёмам и технологичности далеко позади наших китайских друзей, соответственно и цены такие. Из особенностей этой схемы можно отметить:
• низкий коэффициент гармоник при сравнительно простом схемном решении;
• способность выдерживать КЗ нагрузки;
• не требуется термостабилизация оконечного каскада. Класс усилителя – В;
Напряжение питания – ±35 В;
Номинальное входное напряжение – 900 мВ (действующее);
Выходная мощность номинальная (4 Ом) – 105 Вт;
Рабочая полоса частот по уровню 0 дБ – 20…20000 Гц;
THD при номинальной выходной мощности (105 Вт) на частотах:
1 кГц – 0,001%;
20 кГц – 0,05%. Основное усиление по
Оглавление

В публикации рассматривается схема и конструкция УМЗЧ советских времён Г. Брагина («Радио» 1987/4), вернее о его варианте на современных электронных компонентах (китайское – значит лучшее). Как не печально это признавать, но импортные электронные компоненты сейчас доступнее и дешевле, чем отечественные. Наша радиоэлектронная промышленность (если её вообще так можно назвать) по объёмам и технологичности далеко позади наших китайских друзей, соответственно и цены такие.

Из особенностей этой схемы можно отметить:
• низкий коэффициент гармоник при сравнительно простом схемном решении;
• способность выдерживать
КЗ нагрузки;
• не требуется термостабилизация оконечного каскада.

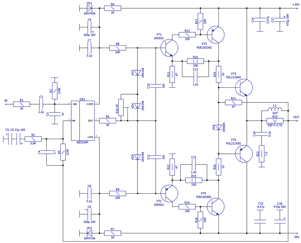
Схема электрическая

Схема электрическая принципиальная усилителя Брагина
Схема электрическая принципиальная усилителя Брагина

Основные технические характеристики:

Класс усилителя – В;
Напряжение питания – ±35 В;
Номинальное входное напряжение – 900 мВ (действующее);
Выходная мощность номинальная (4 Ом) – 105 Вт;
Рабочая полоса частот по уровню 0 дБ – 20…20000 Гц;
THD при номинальной выходной мощности (105 Вт) на частотах:
1 кГц – 0,001%;
20 кГц – 0,05%.

Работа схемы

Основное усиление по напряжению в схеме обеспечивается каскадом на операционном усилителе (ОУ) DA1 NE5534. Предоконечный каскад собран на транзисторах VT1…VT4, а оконечный в виде эмиттерного повторителя, выполнен на VT5 и VT6, работающих в режиме В (без начального тока).

При разработке усилителя особое внимание было уделено предоконечном каскаду. С целью снижения нелинейных искажений был выбран режим с относительно большим током покоя – 20 мА.

Термостабилизация достигнута включением в коллекторные цепи транзисторов VT3, VT4 резисторов сравнительно большого сопротивления R19, R20. Однако из-за отсутствия в предоконечном каскаде 100 %-ной ООС при изменении его температурного режима возможны колебания тока покоя в пределах 15...25 мА, которые вполне допустимы, поскольку не нарушают эксплуатационную надежность схемы в целом.

Для компенсации возможной нестабильности напряжения база-эмиттер транзисторов VT1, VT2 при изменении температуры в их базовые цепи включены диоды VD3…VD5.

Каждое плечо предоконечного каскада охвачено цепью местной ООС. Напряжение ООС снимается с коллекторных нагрузок транзисторов VT3, VT4 и через делители R11R16 и R12R15 подается в эмиттерные цепи транзисторов VT1, VT2.

Частотная коррекция и устойчивость по цепи ООС обеспечиваются конденсаторами C12, С13. Резисторы R13, R14 и R19, R20 ограничивают максимальные токи предоконечного и оконечного каскадов усилителя при коротком замыкании нагрузки.

Диод VD6, включенный между базами транзисторов VT5, VT6, снижает искажения типа «ступенька». Падающее на нем напряжение – 700 мВ сужает интервал напряжении на эмиттерных переходах транзисторов, при которых они закрыты. Тем самым обеспечивается их открывание при меньшей амплитуде сигнала и в то же время надежное закрывание в его отсутствие.

При малых сигналах в нагрузку течет ток предоконечного каскада, поступающий через резистор R21. К выходу оконечного каскада подключен фильтр нижних частот L1C16R22, уменьшающий амплитуду резких всплесков сигнала (длительностью около 1 мкс) в момент переключения транзисторы выходного каскада и устраняющий колебательные процессы в выходном каскаде. Заметного влияния на скорость нарастания выходного сигнала фильтр не оказывает.

Снижение коэффициента гармоник достигнуто введением глубокой обшей ООС, напряжение которой снимается с выхода усилителя и через делитель С4-C6R2R4 подается на инвертирующий вход DA1.

Конденсатор С4 корректирует АЧХ усилителя по цепи ООС.

Жёсткая стабилизация «нуля» достигнута применением в усилителе 100 %-ной ООС по постоянному току.

Чертёж печатной платы для схемы показан ниже.

Печатная плата для схемы усилителя Брагина
Печатная плата для схемы усилителя Брагина

Транзисторы VT3, VT4 должны быть снабжены небольшими пластинчатыми теплоотводами в виде пластин алюминия. Индуктивность L1 выполнена на резисторе R23 медным обмоточным лакированным проводом 1мм14…17 витков.