Добавить в корзинуПозвонить
Найти в Дзене
Electronics && Oleg Gorshkov

Управляемый мультивибратор на NE555 + CD4017

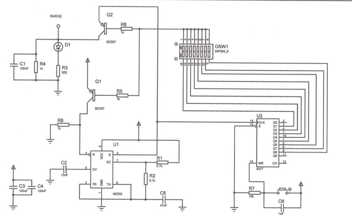
Здравствуйте! В одной из предыдущих статей я рассматривал вопрос создания управляемого мультивибратора, с использованием микроконтроллера https://dzen.ru/a/aOKQjG8MvhaoFwin В комментариях был поднят вопрос о возможности реализации его исключительно на дискретных микросхемах, стало интересно, решил попробовать. Выбор количества импульсов производится восьмипиновым дип переключателем, количество импульсов от 1 до 8, соответствует номеру пина. Данный переключатель коммутирует выходной сигнал десятичного счётчика CD4017 на базы транзисторов Q1, Q2. В начальном состоянии транзисторы находятся в открытом состоянии, но при достижение заданного количества импульсов на счётчике транзисторы закрываются, при этом Q1 создает нулевой потенциал на выводе 4 таймера NE555, данная нога (запрет работы) запрещает работу таймера, и на его выходе 3 устанавливается нуль. Транзистор Q2 дополнительно отключает выход импульсов. Светодиод D1 подключен параллельно выходу, и индицирует выдачу импульсов. Запуск ге

Здравствуйте!

В одной из предыдущих статей я рассматривал вопрос создания управляемого мультивибратора, с использованием микроконтроллера https://dzen.ru/a/aOKQjG8MvhaoFwin

В комментариях был поднят вопрос о возможности реализации его исключительно на дискретных микросхемах, стало интересно, решил попробовать.

схема принципиальная
схема принципиальная

Выбор количества импульсов производится восьмипиновым дип переключателем, количество импульсов от 1 до 8, соответствует номеру пина. Данный переключатель коммутирует выходной сигнал десятичного счётчика CD4017 на базы транзисторов Q1, Q2. В начальном состоянии транзисторы находятся в открытом состоянии, но при достижение заданного количества импульсов на счётчике транзисторы закрываются, при этом Q1 создает нулевой потенциал на выводе 4 таймера NE555, данная нога (запрет работы) запрещает работу таймера, и на его выходе 3 устанавливается нуль. Транзистор Q2 дополнительно отключает выход импульсов. Светодиод D1 подключен параллельно выходу, и индицирует выдачу импульсов.

Запуск генерации производится нажатием на кнопку, подключенную к выводу 15 (MR) счётчика CD4017.

Следует учитывать, что в момент подачи питания мультивибратор выдаст сразу установленное количество импульсов, также в момент изменения значения на переключателе может выдаваться определённое количество импульсов, не соответствующее заданному. Поэтому в момент включения питания, и выбора значения выход мультивибратора следует отключать от нагрузки.

Включать сразу несколько пинов на переключателе нельзя, так как в этом случае выходы счетчика окажутся соединены между собой, что не предусмотрено нормальным режимом для микросхемы. Если всё-таки хочется, то нужно поставить 8 диодов между счётчиком и переключателем.

Теоретически микросхема счётчик находится в перегрузе, так как по паспортным данным выходы её рассчитаны на 500 мкА, но данные микросхемы способны выдавать ток гораздо больше заявленного, испытывал вешая светодиоды через резистор 300 Ом, ничего не случилось. Однако если хочется получить полную надежность, то можно использовать более современный аналог – 74HC4017, там выходной ток вроде как заявляется 20 мА, хотя лично в руках не держал.

Частоту мультивибратора можно изменить подбором элементов R1, R2, C5, но она не должна быть слишком большой, для корректной работы данной схемы.

Первоначально не использовал транзистор Q2, но при проверке собранной схемы с помощью логического анализатора, обнаружил странный выброс, следующий после окончания заданной последовательности, длительность этого выброса 1 микросекунда.

выброс
выброс

В природе возникновения этого выброса так и не разобрался, дело не в питание точно. Решил добавить транзистор Q2, таким образом отсекая выход. Но, как нестранно даже это не помогло сразу, выброс остался, но с меньшей длительностью (250 наносекунды вместо 1 микросекунды). Окончательно решить проблему позволила установка конденсатора C1 на 100 нФ, параллельно выходу.

нормальная работа, задано 2 импульса
нормальная работа, задано 2 импульса
нормальная работа, задано 6 импульсов
нормальная работа, задано 6 импульсов

На снимках можно заметить ещё одну особенность мультивибратора – Первый импульс длиннее последующих. Это особенность применённой схемы включения таймера. Есть возможность от нее избавиться, но мне кажется нет смысла, так как моей целью было создать устройство выдающее заданное число импульсов, без точной привязке к их длительности.

Собрал на бредборде, паять не стал, особого утилитарного значения данного мультивибратора не вижу, к тому же в схеме остаётся широкое поле для модернизации.

-5

-6

Спасибо за внимание, подписывайтесь на канал, пишите комментарии!