Добавить в корзинуПозвонить
Найти в Дзене
PRACTICAL ELECTRONICS

4-х канальный аудиомикшер

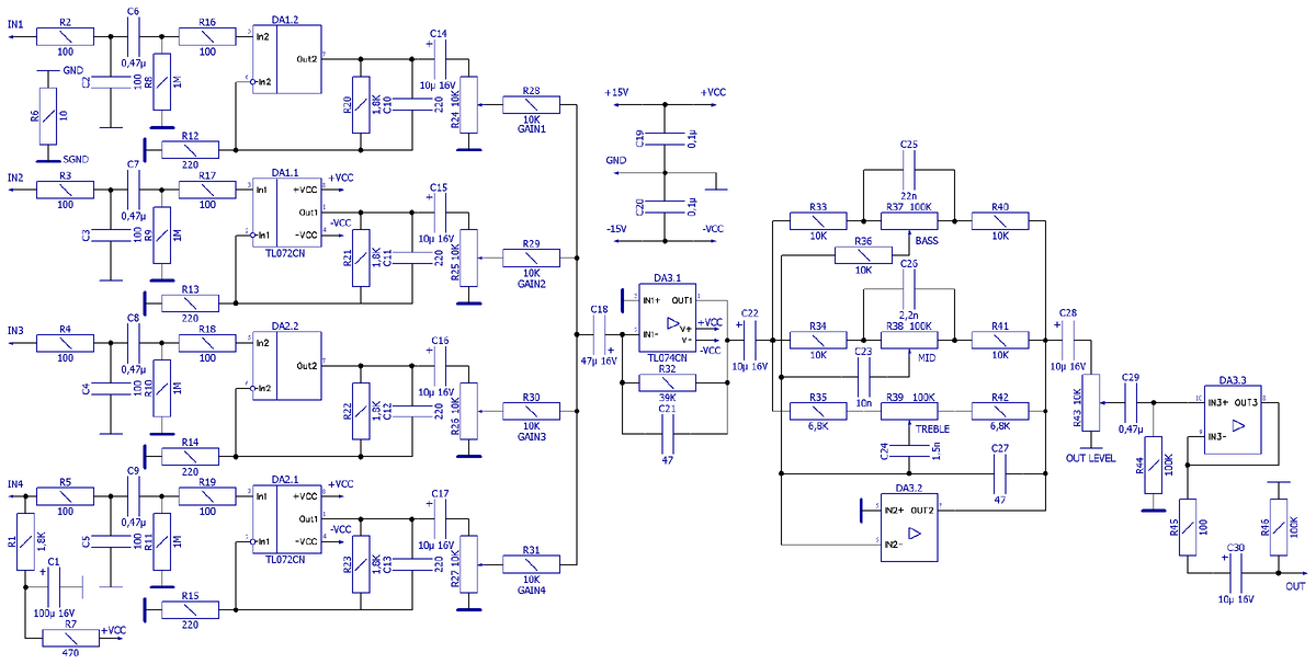
Предлагаемый четырехканальный аудиомикшер можно использовать как дома для создания караоке из mp3-плеера и микрофона, так и диск-жокею на школьной дискотеке, на импровизированных концертах на свежем воздухе, и даже звукорежиссеру в любительских студиях звукозаписи или при озвучивании видео. Каждый из несимметричных входов имеет входное сопротивление 1 МОм и входную емкость 100 пФ, а чувствительность можно регулировать в пределах от 18 до 900 мВ, что позволяет подключать практически любые источники звука от микрофонов до электрогитар, mp3 и CD-плееров. Из 100-омных резисторов и заземленных конденсаторов по 100 пФ сформированы ФНЧ, подавляющие радиопомехи с частотой выше нескольких сотен килогерц. Кстати, разделение в данной конструкции сигнальной и мощной земель питания (соответственно SGND и GND) также преследует цель минимизации помех, но на этот раз – фона с частотой сети и ее гармоник. ОУ DA1.1, DA1.2, DA2.1, DA2.2 (TL072 с входными каскадами на полевых транзисторах, использование к
Оглавление

Применение

Предлагаемый четырехканальный аудиомикшер можно использовать как дома для создания караоке из mp3-плеера и микрофона, так и диск-жокею на школьной дискотеке, на импровизированных концертах на свежем воздухе, и даже звукорежиссеру в любительских студиях звукозаписи или при озвучивании видео.

Каждый из несимметричных входов имеет входное сопротивление 1 МОм и входную емкость 100 пФ, а чувствительность можно регулировать в пределах от 18 до 900 мВ, что позволяет подключать практически любые источники звука от микрофонов до электрогитар, mp3 и CD-плееров.

Схема электрическая и принцип работы

Схема электрическая принципиальная 4-х канального аудиомикшера
Схема электрическая принципиальная 4-х канального аудиомикшера

Из 100-омных резисторов и заземленных конденсаторов по 100 пФ сформированы ФНЧ, подавляющие радиопомехи с частотой выше нескольких сотен килогерц. Кстати, разделение в данной конструкции сигнальной и мощной земель питания (соответственно SGND и GND) также преследует цель минимизации помех, но на этот раз – фона с частотой сети и ее гармоник.

ОУ DA1.1, DA1.2, DA2.1, DA2.2 (TL072 с входными каскадами на полевых транзисторах, использование которых оправдано стремлением минимизировать емкость разделительных конденсаторов) сконфигурированы неинвертирующими усилителями напряжения, коэффициент усиления которых можно изменять резисторами R12…R15. На одном из входов (IN4) через резисторы R1 и R7 формируется напряжение фантомного питания конденсаторного микрофона (если таковой используется).

Сигналы с выходов DA1, DA2 через плавные регуляторы уровня R24…R27 (переменные резисторы с логарифмической зависимостью сопротивления от угла поворота оси), 10-килоомные резисторы и разделительный конденсатор 47 мкф поступают на инвертирующий вход ОУ DA3.1.

Последний работает как инвертирующий усилитель-сумматор: 39-килоомный резистор обратной связи обеспечивает коэффициент усиления этого каскада – 3,9 (12 дБ) если входами считать движки резисторов R24…R27.

Поскольку принцип виртуального замыкания инвертирующего и неинвертирующего входов ОУ примени­тельно к DA3.1 означает заземление его инвертирующего входа, то регулировка уровня любого из каналов никак не влияет на остальные каналы.

С учетом каскада DA3.1 коэффициент усиления каналов можно установить от 12 дБ (или х4) до 36 дБ (или х62).

Следующий за сумматором каскад – трехполосный активный регулятор тембра по схеме Баксандаля. В среднем положении движков переменных резисторов с линейной зависимостью R37 (тембр НЧ), R38 (тембр СЧ) и R39 (тембр ВЧ) коэффициент усиления этого каскада равен единице (0 дБ).

За темброблоком следуют общий регулятор уровня R43 и выходной буферный повторитель на ОУ DA3.3, с которого сигнал через предохраняющий резистор 100 Ом и разделительный конденсатор 10 мкФ с привязывающим к сигнальной земле резистором 100 кОм поступает на выходной разъем OUT.

При усилении 0 дБ описанный микшер имеет отношение сигнал/шум 92 дБ и коэффициент гармоник не более 0,002%, а при усилении 32 дБ – соответственно 75 дБ и 0,015%.

Печатная плата – двухсторонняя из фольгированного стеклотекстолита. Но несколько печатных проводников верхнего слоя вполне возможно заменить монтажным проводом. Все переменные резисторы – для установки непосредственно на плату – тип 296X/HB.

Печатная плата для схемы 4-х канального аудиомикшера
Печатная плата для схемы 4-х канального аудиомикшера