Добавить в корзинуПозвонить
Найти в Дзене
МЕДАЛИСТ

9 класс. Алгебра 🔖ОГЭ (тренажёр). ❗Модуль❗ Графики функций, заданных формулами вида: у = Iax² + bx + cI. Движение + отображение✍

у = Ix² - 16I 1. Строим график функции: у = x². 2. Двигаем график у = x² вниз на 16 единиц по ОУ, получаем график функции: у = x² - 16. 3. Отображаем (зеркально) относительно ОХ ту часть графика, которая находится под ОХ, получаем график функции у = Ix² - 16I. Ответ: 4 точки. у = Ix² - 9I 1. Строим график функции: у = x². 2. Двигаем график у = x² вниз на 9 единиц по ОУ, получаем график функции: у = x² - 9. 3. Отображаем (зеркально) относительно ОХ ту часть графика, которая находится под ОХ, получаем график функции: у = Ix² - 9I. Ответ: 4 точки. у = Ix² + х - 2I 1. Строим график функции: у = x² + х. Вершина: х = -в : 2а = -1 : 2= -0,5; подставляем в уравнение: у = x² + х и находим у: у = (-0,5)² - 0,5 = -0,25. Точки пересечения с ОХ: х=0, у=0; х=-1, у=0. Промежуточные точки: х=2, у=6; х=-3, у=6. 2. Двигаем график у = x² + х вниз на 2 единицы по ОУ, получаем график функции: у = x² + х - 2. Вершина: х = -в : 2а = -1 : 2= -0,5; у = (-0,5)² - 0,5 -2 = -2,25. 3. Отображаем (зе
Оглавление
Задание
Задание

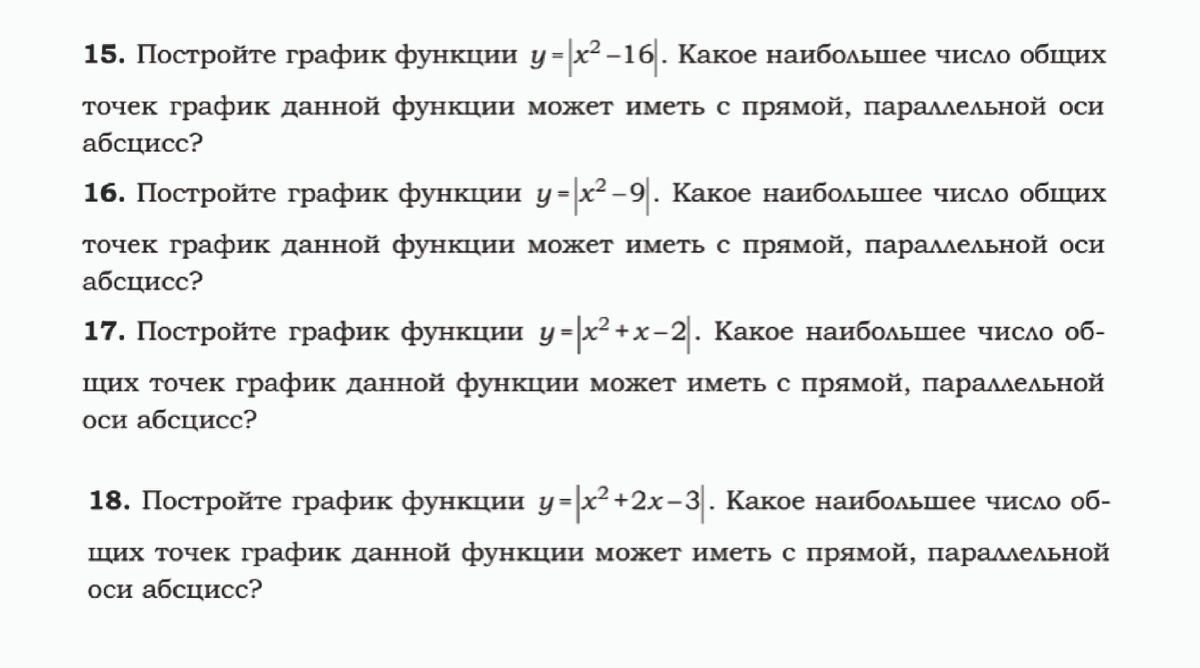
№15

у = Ix² - 16I

1. Строим график функции: у = x².

2. Двигаем график у = x²

вниз на 16 единиц по ОУ,

получаем график функции: у = x² - 16.

3. Отображаем (зеркально) относительно ОХ ту часть графика, которая находится под ОХ, получаем график функции у = Ix² - 16I.

График
График

Ответ: 4 точки.

№16

у = Ix² - 9I

1. Строим график функции: у = x².

2. Двигаем график у = x²

вниз на 9 единиц по ОУ,

получаем график функции: у = x² - 9.

3. Отображаем (зеркально) относительно ОХ ту часть графика, которая находится под ОХ, получаем график функции: у = Ix² - 9I.

График
График

Ответ: 4 точки.

№17

у = Ix² + х - 2I

1. Строим график функции: у = x² + х.

Вершина:

х = -в : 2а = -1 : 2= -0,5; подставляем в уравнение: у = x² + х

и находим у:

у = (-0,5)² - 0,5 = -0,25.

Точки пересечения с ОХ:

х=0, у=0;

х=-1, у=0.

Промежуточные точки:

х=2, у=6;

х=-3, у=6.

2. Двигаем график у = x² + х

вниз на 2 единицы по ОУ,

получаем график функции: у = x² + х - 2.

Вершина:

х = -в : 2а = -1 : 2= -0,5;

у = (-0,5)² - 0,5 -2 = -2,25.

3. Отображаем (зеркально) относительно ОХ ту часть графика, которая находится под ОХ, получаем график функции у = Ix² + х - 2I.

График у = Ix² + х - 2I выделен зеленым цветом.
График у = Ix² + х - 2I выделен зеленым цветом.

Ответ: 4 точки.

№18

у = Ix² + 2х - 3I

1. Строим график функции: у = x² + 2х

Вершина:

х = -в : 2а = -1;

у = -1.

Точки пересечения с ОХ:

х = 0, у = 0;

х = -2, у =0.

Промежуточные точки:

х = 1, у = 3.

х = -3, у = 3.

2. Двигаем график функции: у = x² + 2х

на 3 единицы вниз по ОУ.

3. Отображаем (зеркально) относительно ОХ ту часть графика, которая находится под ОХ, получаем график функции: у = Ix² + 2х - 3I.

График
График

Ответ: 4 точки.

МЕДАЛИСТ

9 класс. Алгебра 🔖 Учебник Макарычев Ю.Н., Миндюк Н.Г., 2025г. 📖 Движение графиков: №178, №195, №196✍

9 класс. Алгебра 🔖ОГЭ (тренажёр) Графики функций, заданных формулами вида: у = ax² + bx + c✍

9 класс. Алгебра🔖 ОГЭ, ЕГЭ 👌 Построение графиков квадратичных функций, заданных формулами вида: у = ax² + bx + c / y = ax² + с ✍

8 класс. Алгебра 🔖 Уравнения с двумя переменными. Система уравнений. №671(б-г), №675, №702(б,г). Ошибка в ответе учебника❗✍

8 класс. Алгебра 🔖 Степень с отрицательным показателем. Свойства степени📖 №1202, №1257(а), №1203, №1207✍

8 класс. Алгебра 🔖 Неравенства с одной переменной: №945, №958(в,г), №954

8 класс. Алгебра 🔖 Неравенства с одной переменной: №940(б,в,г), №932, №943(а), №951(а) ✍

8 класс. Алгебра 🔖 Числовые промежутки: №911(а,г,ж), №912(а), №914(а,б,г,е), №915(а), №920(а,б), №924(а,б,г), №926(б,г)✍

8 класс. Алгебра 🔖 Сложение и умножение числовых неравенств: №885, №887, №889. Объединение и пересечение множеств: №898, №900(б,в) ✍

8 класс. Алгебра 🔖 Неравенства с квадратным трехчленом. Двойные неравенства. Самостоятельная работа✍

8 класс. Алгебра 🔖 №633(д,е), №634(д,е)✍

8 класс. Алгебра 🔖 ОГЭ, ЕГЭ📖 Контрольная работа. Квадратные уравнения. Разложение квадратного трехчлена на множители ✍

8 класс. Алгебра 🔖 ОГЭ, ЕГЭ📖 Разложение квадратного трехчлена на множители. Правила коэффициентов. Свойства степени. №617, №618, №619✍

8 класс. Алгебра 🔖 ОГЭ, ЕГЭ 📖Квадратные уравнения: №25.5; №25.6; №25.7; №25.8✍

8 класс. Алгебра🔖 ОГЭ, ЕГЭ📖 Квадратные уравнения❗ №532✍

8 класс. Алгебра🔖 ОГЭ, ЕГЭ📖 Радикалы ✔ №423(б,г,е,), №425, №426(г,д,е), 485(а,б)✍

8 класс. Алгебра🔖 ОГЭ, ЕГЭ📖 Радикалы ✔ Контрольная работа ✍

8 класс. Алгебра🔖 ОГЭ, ЕГЭ📖 Решаем задачи. Действия с дробными числами. №198, №199 ✍

8 класс. Алгебра🔖 ОГЭ, ЕГЭ📖 Арифметический квадратный КОРЕНЬ✔ №362(б,г,е), №363, №324, №325✍

8 класс. Алгебра🔖 ОГЭ, ЕГЭ📖 Арифметический квадратный КОРЕНЬ✔ №316, №318, №360✍

8 класс. Алгебра🔖 ОГЭ, ЕГЭ📖 Арифметический квадратный КОРЕНЬ✔ №400, №403

8 класс. Алгебра🔖 ОГЭ, ЕГЭ📖 Арифметический квадратный КОРЕНЬ ✔ №370, №378, №379✍

8 класс. Алгебра🔖 ОГЭ, ЕГЭ📖 Арифметический квадратный КОРЕНЬ ✔ №292, №297(в,г), №302, №367(ж,з)✍

8 класс. Алгебра🔖 ОГЭ, ЕГЭ📖 ❗МОДУЛЬ❗ №310 ✍

8 класс. Алгебра🔖 ОГЭ, ЕГЭ📖 №326, №344✍ Трехэтажные дроби❓❗😯

8 класс. Алгебра🔖 ОГЭ, ЕГЭ📖 Натуральные, целые, рациональные, иррациональные, действительные числа. № 268-271✍

Спасибо, что заглянули на наш канал! 👍 Ждем Вас снова! Лайк?🙏