Найти в Дзене
Старые схемы...

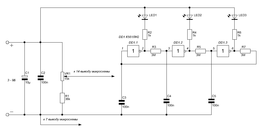
Бегущие огни на К561ЛН2.

Схема представляет собой классический трехфазный мультивибратор. Переменный резистор регулирует не только частоту мигания светодиодов, но минимальную яркость свечения светодиодов. Когда на микросхему подано полное напряжение питания светодиоды полностью гаснут. При уменьшении напряжения питания микросхемы с помощью переменного резистора, наблюдается незначительное уменьшение частоты мигания и плавное увеличение минимальной яркости свечения светодиодов. Минимальная яркость свечения светодиодов изменяется при питании схемы от напряжения 6 – 9В. При питании схемы меньшим напряжением, изменяется только скорость переключения светодиодов. Схема сохраняет свою работоспособность при напряжении питания 3В, при использовании светодиодов зеленого и красного цвета. При питании от напряжения 5В и ниже желательно уменьшить номиналы сопротивлений, включенных последовательно со светодиодами в два раза, для получения достаточной яркости свечения светодиодов.
Фото 1.
Фото 1.

Схема представляет собой классический трехфазный мультивибратор.

Рисунок 1.
Рисунок 1.

Переменный резистор регулирует не только частоту мигания светодиодов, но минимальную яркость свечения светодиодов. Когда на микросхему подано полное напряжение питания светодиоды полностью гаснут. При уменьшении напряжения питания микросхемы с помощью переменного резистора, наблюдается незначительное уменьшение частоты мигания и плавное увеличение минимальной яркости свечения светодиодов. Минимальная яркость свечения светодиодов изменяется при питании схемы от напряжения 6 – 9В. При питании схемы меньшим напряжением, изменяется только скорость переключения светодиодов. Схема сохраняет свою работоспособность при напряжении питания 3В, при использовании светодиодов зеленого и красного цвета. При питании от напряжения 5В и ниже желательно уменьшить номиналы сопротивлений, включенных последовательно со светодиодами в два раза, для получения достаточной яркости свечения светодиодов.