Добавить в корзинуПозвонить
Найти в Дзене
Паяльник

Регулятор яркости люстры

В данном регуляторе реализован принцип, чем больше поворачиваешь
регулятор, тем больше ламп загорается в люстре. В описываемой
конструкции 8 ламп. Традиционные диммеры на симисторе имеют ряд недостатков. Во первых, в
случае применения ламп накаливания, при уменьшении напряжения на лампе,
убавляется не только её яркость, но ещё и световой спектр сдвигается в
инфракрасную область, что делает свет ещё более тёплым и жёлтым. Во
вторых, такие регуляторы дают сильные помехи в сеть, особенно при
большой нагрузке. Ну и в третьих, светодиодные лампы вообще не поддаются
диммированию подобным образом. Предложенный вариант регулятора свободен
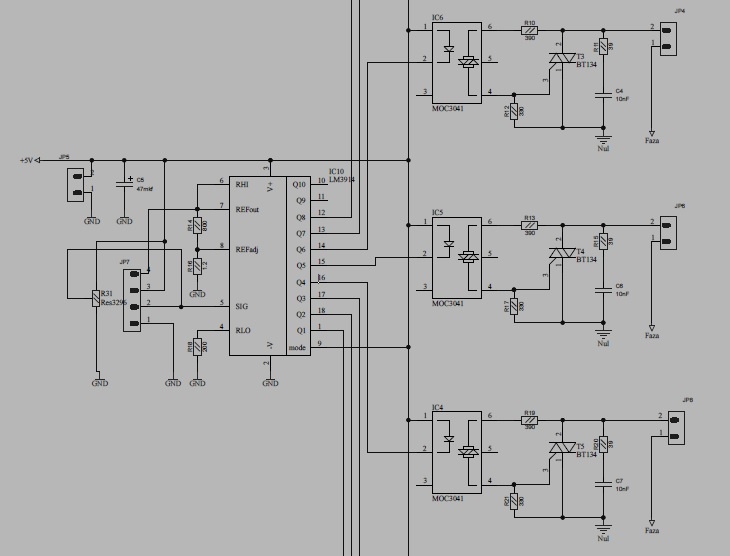
от этих недостатков. В основе проекта лежит микросхема LM3914,
представляющая собой светодиодный индикатор уровня напряжения и
«твёрдотельные реле» собранные на рассыпухе. На картинке изображён
основной фрагмент схемы. По сути вся схема устройства, это LM3914 работающая на эти «реле».
Выходы LM3914 получаются нагруженными на светодиоды оптосимист

В данном регуляторе реализован принцип, чем больше поворачиваешь
регулятор, тем больше ламп загорается в люстре. В описываемой
конструкции 8 ламп.

Традиционные диммеры на симисторе имеют ряд недостатков. Во первых, в
случае применения ламп накаливания, при уменьшении напряжения на лампе,
убавляется не только её яркость, но ещё и световой спектр сдвигается в
инфракрасную область, что делает свет ещё более тёплым и жёлтым. Во
вторых, такие регуляторы дают сильные помехи в сеть, особенно при
большой нагрузке. Ну и в третьих, светодиодные лампы вообще не поддаются
диммированию подобным образом. Предложенный вариант регулятора свободен
от этих недостатков. В основе проекта лежит микросхема LM3914,
представляющая собой светодиодный индикатор уровня напряжения и
«твёрдотельные реле» собранные на рассыпухе. На картинке изображён
основной фрагмент схемы.

По сути вся схема устройства, это LM3914 работающая на эти «реле».
Выходы LM3914 получаются нагруженными на светодиоды оптосимисторов, что
очень хорошо согласуется с её основным предназначением. Выходы
микросхемы допускают непосредственное подключение светодиодов без
использования токоограничительных резисторов и транзисторных ключей. Ток
через светодиоды оптосимисторов задаётся резисторами R16, R14, и
установлен 15мА для использованных MOC3041. Схема работает следующим
образом, при вращении потенциометра изменяется напряжение на его среднем
выводе, а LM3914 его измеряет и зажигает соответствующее кол-во ламп.
Устройство реализовано на круглой печатной плате в цоколе люстры,
регулятор установлен там же, для обеспечения компактности устройства. В
качестве ручки регулятора использована комплектная «пипка» от люстры. В
конструкции применены в основном выводные элементы, исключая резисторы,
они SMD. В высоковольтной части устройства использованы резисторы
типоразмера 1206, остальные 0805. R31 в плату не устанавливается.
Питается схема от 3,3В и выше. Потребляемый ток порядка 150 мА.

-2

В моей реализации блок питания расположен под подвесным потолком.
Напряжение на всю конструкцию подаётся только при включении люстры,
таким образом большую часть времени блок питания и вся плата, включая
высоковольтную часть, обесточены. При стационарном монтаже устройства,
например в стену, следует озаботиться надёжностью применяемого
потенциометра или применить энкодер для регулировки напряжения, что
повлечёт за собой использование микроконтроллера в качестве
преобразователя кол-ва импульсов в напряжение. В варианте с переменным
резистором, устройство автоматически «помнит» настройку и при следующем
включении в люстре загорится столько лампочек, сколько светилось до её
выключения. Вообще весь проект довольно просто реализуется целиком на
МК, но это совсем другая история.

Прикрепленные файлы:

Регулятор яркости люстры [видео к статье]

Автор: Dzr