Добавить в корзинуПозвонить
Найти в Дзене
ИА «Импульс Севера»

Автобусные новости, Новый Уренгой

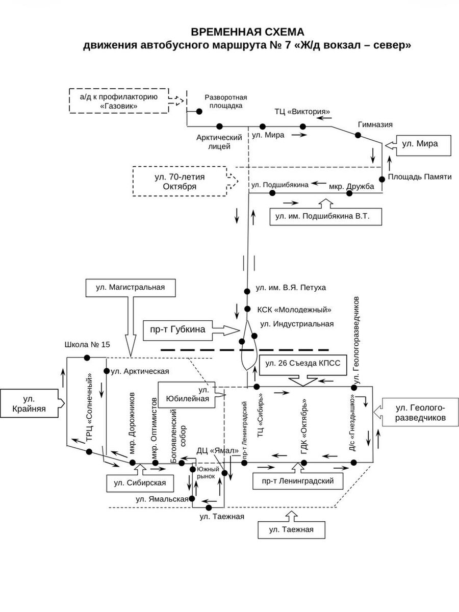
Автобусные новости, Новый Уренгой! Сегодня вернулись к прежним схемам маршруты №4 «Север-юг» и №101 «Авиаэкспресс: ж/д вокзал — аэропорт». ⚡️⚡️⚡️⚡️ Автобусы №2 «СМП-700 — Восточная промзона», №7 «Ж/д вокзал — север» и №25 «микрорайон Славянский — ДЦ «Ямал» временно меняют маршрут (смотрите карточки). Подробности — на сайте МУПАТа. Диспетчерская: 8 (3494) 93-95-84. 📸 ГОРОДСКОЕ ХОЗЯЙСТВО.НУР ❤️ Импульс Севера | Подписаться в MAX

Автобусные новости, Новый Уренгой!

Сегодня вернулись к прежним схемам маршруты №4 «Север-юг» и №101 «Авиаэкспресс: ж/д вокзал — аэропорт».

⚡️⚡️⚡️⚡️ Автобусы №2 «СМП-700 — Восточная промзона», №7 «Ж/д вокзал — север» и №25 «микрорайон Славянский — ДЦ «Ямал» временно меняют маршрут (смотрите карточки).

Подробности — на сайте МУПАТа. Диспетчерская: 8 (3494) 93-95-84.

📸 ГОРОДСКОЕ ХОЗЯЙСТВО.НУР

❤️ Импульс Севера | Подписаться в MAX

-2
-3
-4