Найти в Дзене

Микросхемы SC1088, CD9088, YD9088, TDA7088. Устраняем искажения.

При эксплуатации приемников на микросхемах SC1088, CD9088, YD9088 и TDA7088, особенно первых трех, я, как, наверное, и многие столкнулся с тем, что при слабом сигнале и наличии помех происходит искажение принимаемого сигнала. Это проявляется в виде треска, а при высоком уровне высокочастотных составляющих возникают искажения, напоминающие шипение при произношении звуков С, Ч и Ш. Эти искажения могут быть настолько сильными, что приемник приходится отключать и больше не использовать. Но средства уже потрачены, и хотелось бы, чтобы он работал. Тем более что микросхема обладает хорошими характеристиками для приемников с батарейным питанием: Для начала необходимо выяснить структуру приемника и принцип его работы. Микросхема представляет собой приемник с обратной связью по частоте. В таком приемнике напряжение звуковой частоты с выхода частотного детектора управляет частотой гетеродина (VCO) таким образом, что его частота меняется в такт с изменением частоты принимаемого сигнала, поступающ

При эксплуатации приемников на микросхемах SC1088, CD9088, YD9088 и TDA7088, особенно первых трех, я, как, наверное, и многие столкнулся с тем, что при слабом сигнале и наличии помех происходит искажение принимаемого сигнала. Это проявляется в виде треска, а при высоком уровне высокочастотных составляющих возникают искажения, напоминающие шипение при произношении звуков С, Ч и Ш. Эти искажения могут быть настолько сильными, что приемник приходится отключать и больше не использовать. Но средства уже потрачены, и хотелось бы, чтобы он работал. Тем более что микросхема обладает хорошими характеристиками для приемников с батарейным питанием:

  • Напряжение питания 1,8-5 В (ном. 3В)
  • Ток потребления 4,2-6,6 мА (ном. 5,2 мА)
  • Диапазон принимаемых частот 0,5... 110 МГц
  • Чувствительность (Vp=3 В) не хуже 6 мкВ, (ном. 3 мкВ)
  • Выходное напряжение НЧ (Vp=3 В) 85 мВ
  • Отношение сигнал/шум 56 дБ

Для начала необходимо выяснить структуру приемника и принцип его работы.

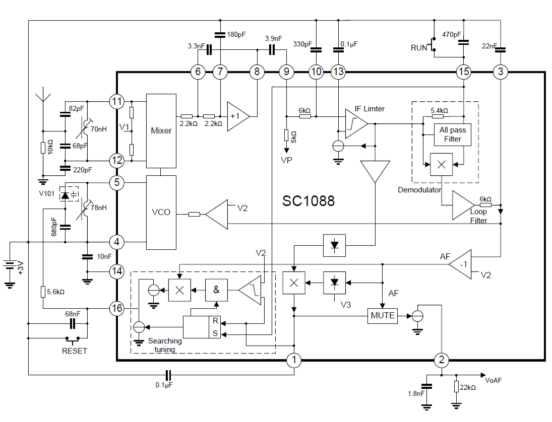
Функциональная схема микросхемы с внешними цепями.
Функциональная схема микросхемы с внешними цепями.

Микросхема представляет собой приемник с обратной связью по частоте. В таком приемнике напряжение звуковой частоты с выхода частотного детектора управляет частотой гетеродина (VCO) таким образом, что его частота меняется в такт с изменением частоты принимаемого сигнала, поступающего на вход смесителя, причем, если, например, частота сигнала увеличивается, то частота гетеродина тоже увеличивается и наоборот. В системе происходит слежение: частота гетеродина следует за частотой принимаемого сигнала. Девиация частоты в сигнала ПЧ на выходе смесителя при этом уменьшается. В этом приемнике она уменьшается до 15 кГц, это в свою очередь позволило сделать низким значение ПЧ - 70 кГц. Применить в качестве фильтров ПЧ RC фильтры: активный ФНЧ (выводы 6, 7, 8) и пассивный полосовой (выводы 8, 9, 10). После фильтров сигнал ПЧ поступает на усилитель-ограничитель и далее на демодулятор (ЧМ детектор). С выхода демодулятора через петлевой фильтр (усилитель, резистор 6 кОм и конденсатор, подключенный к выводу 3) сигнал ЗЧ через усилитель поступает на гетеродин (VCO) для управления его частотой. Также с выхода петлевого фильтра сигнал ЗЧ через усилитель и устройство выключения звука (Mute) поступает на выход - вывод 2, к которому подключены резистор нагрузки и конденсатор - цепь коррекции предыскажений передатчика. Система автонастройки здесь рассматриваться не будет, т.к. на появление или отсутствие искажений она не оказывает влияние.

Изменение АЧХ фильтров с помощью конденсаторов, подключаемых к выводам 6 - 10, а также подбором конденсаторов, подключаемых к выводам 13 усилителя-ограничителя и 15 - ЧД, искажения устранить не удалось.

Оставался петлевой фильтр. При импульсных помехах на выходе ЧД петлевой фильтр их пропускает, т.к. его постоянная времени недостаточна. В результате таких помех частота гетеродина резко меняется, происходит срыв слежения на время действия помехи, затем режим слежения восстанавливается. В динамике это слышно как треск и шипение, подчеркивающие шипящие звуки.

Чтобы это устранить, нужно увеличить постоянную времени петлевого фильтра. Что и делалось в китайских приемниках: емкость конденсатора, подключенного к выводу 3, была увеличена с 0,022 до 0,068 мкФ. Но, тем не менее, это не решало проблему полностью.

Хорошим решением стало применение пропорционально интегрирующего звена с большой постоянной времени: к выводу 3, параллельно конденсатору 0,022 мкФ, нужно подключить последовательную цепочку (на схеме выделена красным цветом) из резистора R - 910 Ом...1,2 кОм и конденсатора C - 0,15...1 мкФ. Т.е. как это делается в системах с ФАПЧ. При большой постоянной времени фильтра срывов слежения не происходит, и в динамике тресков не слышно, а лишь незначительные искажения звука.

Схема с изменениями
Схема с изменениями

Но нужно отметить, что в результате введения пропорционально интегрирующего звена выходное напряжение снижается примерно на 30%, но это легко компенсируется запасом усиления в УНЧ.

Этот способ я применил в приемниках "Palito" автоскан, "Atlanfa" и в FM-планке.

На видео показана работа FM-планки с отключенной и подключенной пропорционально интегрирующей цепочкой в условиях помех - около работающего компьютера. При отключенной слышны трески, при подключенной пропадают.

В следующих видео показана работа приемника с этой FM-планкой, в которой установлена пропорционально интегрирующая цепочка:

предварительные испытания:

окончательный вариант с фиксированными настройками:

  • Полная или частичная перепечатка статьи, без письменного разрешения автора, запрещена.