Добавить в корзинуПозвонить
Найти в Дзене
Изучаю с НОЛЯ.

Самодельные часы с одной цифрой микросхемой

Иногда даже не нужно покупать четыре вакуумные лампы, чтобы собрать
функциональные и необычные часы — понадобится всего одна! Как работают
часы с одной цифрой? Они отображают десятки часов, один час, десятки
минут и одну минуту последовательно с интервалом в одну секунду. Чтобы
узнать, какая цифра отображается в данный момент, перед лампой Nixie
имеется четыре неоновых лампы. Зажигание первой означает, что лампа
показывает десятки часов. Второй — один час и так далее. Схема питания очень простая и использует стабилизатор 78L05. Она должна быть подключена к источнику питания 12 В. Основа часов — микроконтроллер ATmega88PA. Для измерения времени
8-битный таймер, работающий в режиме RTC с частотой кварца 32 кГц.
Установив предварительный делитель на 128, получаем прерывание
переполнения ровно каждую секунду. Согласно документации производителя, нет необходимости
подключать конденсаторы 22 пФ к кварцу 32 кГц, но некоторые утверждают, что без них схема не работает. Часы эти работа
Оглавление

Иногда даже не нужно покупать четыре вакуумные лампы, чтобы собрать
функциональные и необычные часы — понадобится всего одна! Как работают
часы с одной цифрой? Они отображают десятки часов, один час, десятки
минут и одну минуту последовательно с интервалом в одну секунду. Чтобы
узнать, какая цифра отображается в данный момент, перед лампой Nixie
имеется четыре неоновых лампы. Зажигание первой означает, что лампа
показывает десятки часов. Второй — один час и так далее.

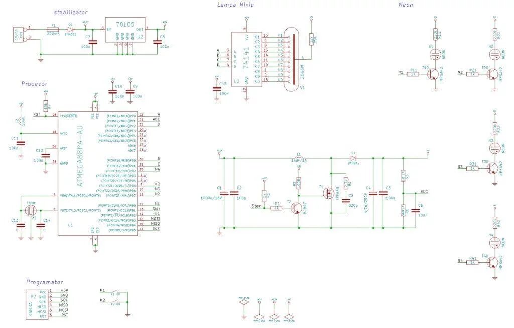
Схема принципиальная часов и БП

Схема питания очень простая и использует стабилизатор 78L05. Она должна быть подключена к источнику питания 12 В.

-2

Основа часов — микроконтроллер ATmega88PA. Для измерения времени
8-битный таймер, работающий в режиме RTC с частотой кварца 32 кГц.
Установив предварительный делитель на 128, получаем прерывание
переполнения ровно каждую секунду.

Согласно документации производителя, нет необходимости
подключать конденсаторы 22 пФ к кварцу 32 кГц, но некоторые утверждают, что без них схема не работает. Часы эти работают нормально без каких-либо дополнительных элементов, но на плате на всякий случай есть место для пайки конденсаторов (С13, С14), если кому-то достанется капризный кварц.

Для ламп Nixie необходимо высокое напряжение 150-200 В. Был
использован повышающий преобразователь, увеличивающий напряжение с 12 В до 180 В. Наиболее важными элементами преобразователя являются полевой
МОП-транзистор IRF840, дроссель 1 мГн и диод UF4004. Это быстрый диод, и
его не следует путать с обычным выпрямительным диодом 1N4004.
Использовался также фильтр подавления пульсаций, состоящий из резистора
R4 и конденсатора C3.

-3

Преобразователь защищен от потери управляющего сигнала, что может
привести к длительному открытию транзистора T1 и короткому замыканию L1
на массу. Такая ситуация могла возникнуть при загрузке программы в
процессор или ее сбросе. При отсутствии управляющего сигнала потенциал с
вывода PB1 МК резистор R1 подтягивает базу транзистора T2 к источнику
питания. Это открывает транзистор T2 и, таким образом, закорачивает
затвор MOSFET на землю, что приводит к его закрытию. Тогда
преобразователь не вырабатывает высокое напряжение, через L1 не течет
ток, а конденсаторы C4 и C5 разряжаются через лампу и неонки, которые
через некоторое время гаснут.

-4

Напряжение на выходе преобразователя регулируется рабочим циклом
сигнала ШИМ, генерируемого Timer1 контроллера. Чем больше рабочий цикл,
тем выше будет напряжение.

Оказалось, что обратная связь и измерение напряжения на выходе преобразователя не нужны, потому что у преобразователя всегда
одна и та же токовая нагрузка — одновременно горят одна цифра и одна
неоновая лампа. Так что достаточно установить соответствующий рабочий цикл на постоянной основе, и нет необходимости изменять его во время работы часов. Делитель напряжения R5 — R6 используется для измерения напряжения на выходе инвертора и служит только в качестве защиты в том случае, если напряжение превышает 200 В. Затем процессор отключает инвертор.

Лампа Nixie требует управления специальной микросхемой 74141, которая
оснащена высоковольтными транзисторами и декодером BCD. Транзисторы
MPSA42 использовались для управления неонками. Резистор R50 ограничивает
ток Nixie, а R12, R22, R32 и R42 регулируют ток неоновых лампочек.

Управление часами и настройка

Чтобы установить часы, нажмите левую кнопку. Первая неоновая лампа
начнет быстро мигать, а это значит, что сейчас выставляем десятки часов.
Правая кнопка увеличивает цифру на 1. Чтобы перейти к установке единицы
измерения часов, нажмите левую кнопку еще раз. Вторая неоновая лампа
начинает мигать. Точно так же правой кнопкой увеличиваем цифру одного
часа на 1. Снова нажимаем левую кнопку, устанавливаем десятки минут и
так далее. После установки минут нажмите левую кнопку, и часы
переключатся на нормальный режим работы и отсчет времени.

-5

В часах есть демонстрационный режим. Чтобы запустить его, нажмите правую
кнопку. Загорится цифра 1 и первая неоновая лампа. Повторным нажатием
правой кнопки сможем зажечь следующие цифры и неонки. Левая кнопка
возвращает к ранее отображаемой цифре. Чтобы выйти из демо-режима,
установите нулевое значение дисплея и нажмите левую кнопку.

🔥 Добро пожаловать на канал! 🔥

Здесь влоги о ремонте электроники. Если ты любишь узнавать новые полезные
лайфхаки или просто интересуешься, как я провожу свой день, тебе точно
понравится! 😊

🔔 Поделитесь мнением после просмотра!👍

Поставьте лайк и поделитесь с друзьями – это будет огромной поддержкой!
Ваша активность помогает каналу развиваться. Это несложно для вас, но приятно для меня! 💪

💌 По вопросам сотрудничества и рекламы: Fetch74@mail.ru

🎥 Не забывайте подписаться на канал: @Gerich174 – тут много интересного! 📲

💰 Если хотите поддержать развитие канала:

💳 Донат: https://yoomoney.ru/to/4100117056657007
🔧 Ваш вклад помогает улучшать контент!

👨‍👧‍👦 Канал для своих и для тех, кто в теме!

Подписывайтесь и становитесь частью моей маленькой, но дружной аудитории! 😎