Добавить в корзинуПозвонить
Найти в Дзене

Четырехканальный счетчик импульсов на stm32.

Всем привет! Сегодня хотел бы рассказать про устройство, разработка которого слегка затянулась. Это четырехканальный счетчик импульсов. Ранее схожее по функционалу устройство я использовал в намоточных станках серии РНС, для подсчета намотанных витков. Сейчас же я решил сделать отдельное устройство. В качестве микроконтроллера взял stm32f103, так как он стоит недорого и обладает хорошей производительностью. Подсчет импульсов сделан на прерываниях. Количество импульсов выводится на oled дисплей ssd1306. Входящие сигналы и пины микроконтроллера развязаны с помощью оптронов, что позволяет подавать импульсы не только 3,3В, а любые в промежутке 3,3-15В. (В реальности на входе стоят резисторы 412Ом, а не 1кОм). Характеристики каналов: Ch1: максимальная частота сигнала: 6Гц. Стоит антидребезг на 150мс. Предназначен для работы с кнопками и герконами. Подсчет происходит по спадающему фронту (FALLING EDGE). Ch2: максимальная частота сигнала: 500Гц. Антидребезг - 2мс. Предназначен для работ

Всем привет! Сегодня хотел бы рассказать про устройство, разработка которого слегка затянулась. Это четырехканальный счетчик импульсов. Ранее схожее по функционалу устройство я использовал в намоточных станках серии РНС, для подсчета намотанных витков. Сейчас же я решил сделать отдельное устройство.

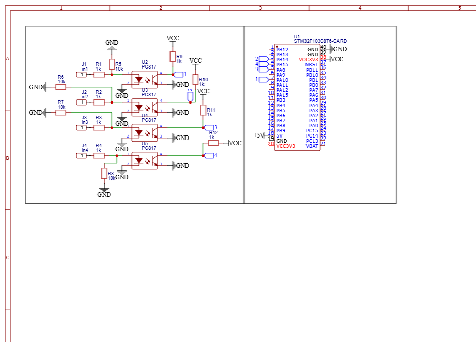
Принципиальная электрическая схема
Принципиальная электрическая схема

В качестве микроконтроллера взял stm32f103, так как он стоит недорого и обладает хорошей производительностью. Подсчет импульсов сделан на прерываниях. Количество импульсов выводится на oled дисплей ssd1306.

Вывод информации на дисплей
Вывод информации на дисплей

Входящие сигналы и пины микроконтроллера развязаны с помощью оптронов, что позволяет подавать импульсы не только 3,3В, а любые в промежутке 3,3-15В. (В реальности на входе стоят резисторы 412Ом, а не 1кОм).

Характеристики каналов:

Ch1: максимальная частота сигнала: 6Гц. Стоит антидребезг на 150мс. Предназначен для работы с кнопками и герконами. Подсчет происходит по спадающему фронту (FALLING EDGE).

Ch2: максимальная частота сигнала: 500Гц. Антидребезг - 2мс. Предназначен для работы с датчиками холла, индуктивными датчиками и подобными. Подсчет по спадающему фронту (FALLING EDGE).

Ch3: антидребезга нет, предназначен для высокочастотных сигналов (килогерцы). Подсчет по спадающему фронту (FALLING EDGE).

Ch4: такой же, как Ch3, но подсчет по восходящему фронту (RISING EDGE).

Также спроектировал корпус для данного устройства.

-3

Он будет напечатан на 3д принтере пластиком pla. Изначально пробовал напечатать пластиком abs, но без термокамеры им печатать высокие детали сложно, они постоянно расслаиваются.

Ну а на сегодня у меня всë. Когда доделаю корпус и соберу устройство, напишу пост и покажу, как оно выглядит. А пока, всем до скорого!