Добавить в корзинуПозвонить
Найти в Дзене
PRACTICAL ELECTRONICS

УМЗЧ с Mosfet-выходом и с функцией задержки подключения АС

Причины, по которым происходит «медленное, но уверенное» вытеснение устоявшихся десятилетиями HI-FI комплексов в составе «отдельный блок УМЗЧ + акустический кабель + пассивные АС» пришедшими из мира мультимедиа, активными АС, можно назвать следующие. 1. Идеальный звуковой тракт в HI-FI понимании: между усилителем и динамиком уже нет ни длинных дорогостоящих кабелей с их набившими оскомину распределенными реактивностями и микрофонным эффектом, ни множества лишних холодных контактов (окисленных разъемов) с их детектирующими свойствами. 2. Существует реальная возможность осуществления принципа мультиампинга, исключающего негативные линейные и нелинейные взаимовлияния динамиков («каждому динамику – свой УМЗЧ»; например, для трехполосных АС это т.н. триампинг) с активными кроссоверами (разделительными полосовыми RC-фильтрами вплоть до 4-го порядка и даже выше в отличие от типичных пассивных кроссоверов 1-го или 2-го порядка на крупногабаритных катушках без сердечников и пленочных конденс
Оглавление

Мультимедиа и активные колонки

Причины, по которым происходит «медленное, но уверенное» вытеснение устоявшихся десятилетиями HI-FI комплексов в составе «отдельный блок УМЗЧ + акустический кабель + пассивные АС» пришедшими из мира мультимедиа, активными АС, можно назвать следующие.

1. Идеальный звуковой тракт в HI-FI понимании: между усилителем и динамиком уже нет ни длинных дорогостоящих кабелей с их набившими оскомину распределенными реактивностями и микрофонным эффектом, ни множества лишних холодных контактов (окисленных разъемов) с их детектирующими свойствами.

2. Существует реальная возможность осуществления принципа мультиампинга, исключающего негативные линейные и нелинейные взаимовлияния динамиков («каждому динамику – свой УМЗЧ»; например, для трехполосных АС это т.н. триампинг) с активными кроссоверами (разделительными полосовыми RC-фильтрами вплоть до 4-го порядка и даже выше в отличие от типичных пассивных кроссоверов 1-го или 2-го порядка на крупногабаритных катушках без сердечников и пленочных конденсаторах) на современной элементно-схемной базе с высокой крутизной спада за пределами своей полосы и практически идеальным фазовым согласованием на граничных частотах.

3. Экономия места активными АС – можете ли вы представить себе в жилой комнате конструкцию стереотриампинговой аудиосистемы с отдельной тумбой усилителей и парочкой «удавов» из дюжины толстых акустических кабелей общим диаметром с кулак, ползущих к пассивным АС? Да и для простейшей аудиосистемы начинающего радиолюбителя активная АС тоже удачный конструктив: не придется ломать голову, из чего делать корпус УМЗЧ и как его декорировать.

В предлагаемой публикации представлена схема и конструкция УМЗЧ, которая специально разрабатывалась под «активные АС», но также с успехом может быть выполнена и отдельным блоком.

Схема электрическая

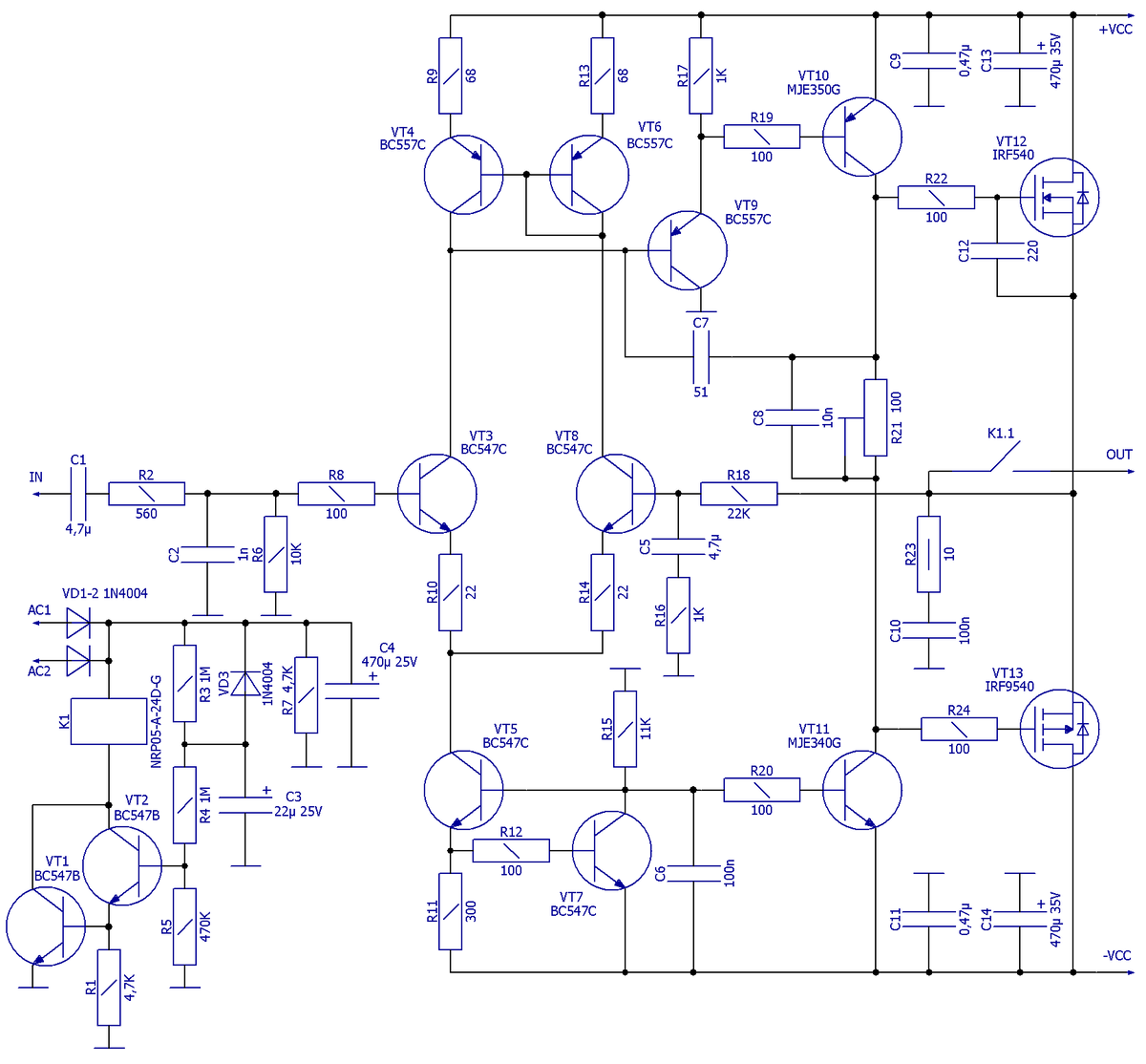
Схема электрическая принципиальная УМЗЧ с Mosfet-выходом и с функцией задержки подключения АС
Схема электрическая принципиальная УМЗЧ с Mosfet-выходом и с функцией задержки подключения АС

Технические характеристики:

Класс усилителя – АВ;
Начальный ток выходного каскада – 100 мА;
Уровень входного сигнала – 580 мВ (действующее);
Выходная мощность номинальная (4 Ом) – 40 Вт;
Рабочая полоса частот – 20…20000 Гц;
Время задержки подключения АС – 5 сек;
TDH при номинальной выходной мощности (40 Вт) на частотах:
1 кГц – 0,02%;
20 кГц – 0,08%

Работа схемы

В двухтактном выходном каскаде применены mosfet-транзисторы (комплементарная пара) неплохо себя зарекомендовавших для звукового тракта (несмотря на изначальное предназначение для работы в импульсных схемах) IRF540/IRF9540.

Начальный ток стока полевого транзистора при повышении температуры кристалла снижается (а не повышается, как у биполярного), единственным элементом подстройки начального тока транзисторов выходного каскада (VT12, VT13) является подстроечный резистор R21.

Предвыходной каскад представляет собой усилитель напряжения на транзисторе VT10 по схеме с ОЭ, подключенный к входному каскаду через эмиттерный повторитель на транзисторе VT9, и нагруженный на генератор тока на транзисторе VT11.

Для транзисторов VT10 и VT11 также требуются небольшие пластинчатые радиаторы.

Входной каскад построен как дифференциальный усилитель – транзисторы VT3, VT8, нагруженные с целью максимизации коэффициента усиления на токовое зеркало VT4, VT6. Цепи эмиттеров дифференциального каскада питаются генератором тока на транзисторах VT5, VT7.

Резисторы R18 и R16 с конденсатором С5 формируют цепь общей ООС, задающей коэффициент усиления 23 (или около 28 дБ).

Резисторы R10, R14 создают небольшую местную ООС в эмиттерах транзисторов входного каскада, которая позволяет предотвратить динамические интермодуляционные искажения.

Радиочастотный ФНЧ R2C2 и инфразвуковой ФВЧ С1R6 защищают вход усилителя от возможных помех вне звукового диапазона.

На электромагнитном реле К1 реализована схема таймера подключения АС, который благодаря относи­тельно медленному заряду конденсатора С3 через резистор R3 обеспечивает задержку отпирания транзисторных ключей VT1, VT2, и тем самым подключающих динамик к выходу УМЗЧ после окончания переходных процессов при включении питания.

На следующих двух рисунках приведена схема блока питания для данного УМЗЧ и чертёж печатной платы.

-3
Печатная плата для схемы УМЗЧ с Mosfet-выходом и с функцией задержки подключения АС
Печатная плата для схемы УМЗЧ с Mosfet-выходом и с функцией задержки подключения АС