Добавить в корзинуПозвонить
Найти в Дзене
RADIO INFO

Двухламповый СВ радиовещательный передатчик для начинающих радиолюбителей.

Добрый день дорогие друзья. На страницах моего канала можно найти большое количество описаний по переделкам старых радиоприемников для приема на FM диапазон. Но бывают случаи, когда по каким либо причинам, переделывать имеющийся в наличии радиоприемник не хочется, но есть большое желание его послушать, и тогда Вам на помощь придет простой радиовещательный передатчик. И темой нашего сегодняшнего разговора, будет двухламповый СВ радиовещательный передатчик стабилизированный кварцем на 1МГц. Конструкцию этого передатчика я нашел на одном из зарубежный сайтов (какой сейчас уже и не помню) и сохранил у себя в архиве. Вот так выглядит собранный передатчик На нем видно две лампы и советский кварц на 1МГц в стеклянном корпусе. Корпус можно применить от пластиковой распределительной коробки 5х7 дюймом (1дюйм=25,4мм) Схема СВ радиовещательного передатчика Схема очень простая и думаю всем понятная, через резисторы R42 и R43 входной стерео сигнал подается на линейный усилитель, собранный на триод

Добрый день дорогие друзья.

На страницах моего канала можно найти большое количество описаний по переделкам старых радиоприемников для приема на FM диапазон. Но бывают случаи, когда по каким либо причинам, переделывать имеющийся в наличии радиоприемник не хочется, но есть большое желание его послушать, и тогда Вам на помощь придет простой радиовещательный передатчик. И темой нашего сегодняшнего разговора, будет двухламповый СВ радиовещательный передатчик стабилизированный кварцем на 1МГц. Конструкцию этого передатчика я нашел на одном из зарубежный сайтов (какой сейчас уже и не помню) и сохранил у себя в архиве.

Вот так выглядит собранный передатчик

На нем видно две лампы и советский кварц на 1МГц в стеклянном корпусе. Корпус можно применить от пластиковой распределительной коробки 5х7 дюймом (1дюйм=25,4мм)

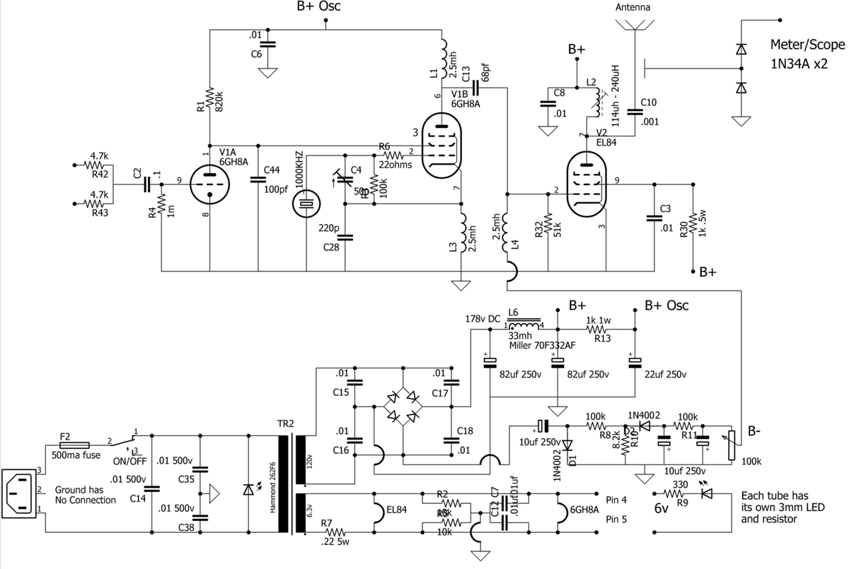
Схема СВ радиовещательного передатчика

Кликните на изображение, чтобы увеличить схему
Кликните на изображение, чтобы увеличить схему

Схема очень простая и думаю всем понятная, через резисторы R42 и R43 входной стерео сигнал подается на линейный усилитель, собранный на триодной части радиолампы 6GH8A, а пентодной части собран кварцевый генератор и модулятор, который одновременно осуществляет еще и экранную модуляцию, а далее на усилитель мощности на лампе EL84. С целью улучшения смещения на сетке EL84, на нее подается отрицательное напряжение.

А теперь немного поговорим о применяемых деталях. Радиолампы 6GH8A и EL84 недефицитны, продаются на Авито, в Мешке и в других местах, но стоят недешево, и их легко можно заменить отечественными аналогами, например 6GH8A на 6Ф1П, а EL84 на 6П14П, В качестве силового трансформатора используется Hammond 262F6, но думаю можно применить и от любого старого лампового радиоприёмника или радиолы 3-4 класса.

Давайте более подробно рассмотрим применяемые детали на этом фото

-3

Дроссели L1, L3 и L4 на 2,5mH можно сделать самостоятельно, рассчитав их на он-лайн калькуляторе, дроссель L6 тоже можно сделать самостоятельно рассчитав на он-лайн калькуляторе. Катушка L2 на схеме обозначена с регулируемым подстрочным сердечником , а по факту намотана на кусочке полипропиленовой трубы, по виду с наружным D=40мм. Провод по всей видимости D=0,33мм, а количество витков можно легко посчитать по приведённому ниже фото, но оно по всей видимости будет соответствовать применяемому кварцу 1000kHz.

-4

Для большего понимания о конструкции и деталях передатчика. еще один вид на монтаж

-5

Немного непонятно, на схеме присутствует только один подстроечный конденсатор, а тут их три. Но я надеюсь, что мои уважаемые читатели в комментариях к этой статье разберутся со всеми мелкими непонятками в конструкции и схеме этого передатчика.

На этом у нас сегодня все.

Рекомендую посмотреть Подборку публикаций моего канала, где Вы найдете статьи по рассмотренной выше теме, и множество других материалов, которые могут быть Вам интересны и полезны.

Ставьте лайки, комментируйте, подписывайтесь и заходите на мой канал, есть много интересной и нужной информации для радиолюбителей