Найти в Дзене
Войти
Солитонная теория мироздания
8 подписчиков
Подписаться
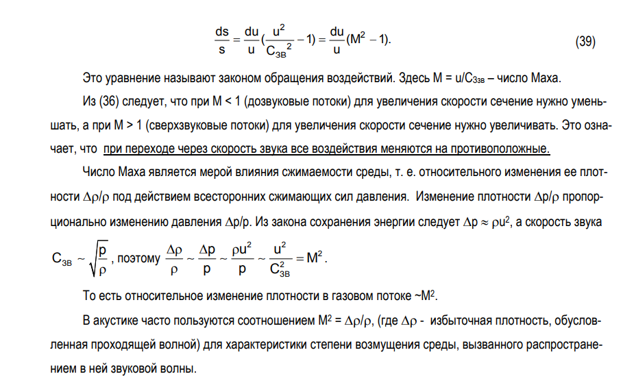
Вечный двигатель вселенной. Ч.5.1. Закон обращения воздействий в аэродинамике при переходе через скорость звука.
14 октября 2025
14 окт 2025
...
Читать далее
1