Найти в Дзене
PRACTICAL ELECTRONICS

Предусилитель-корректор Сухова

В статье представлена схема и конструкция предусилителя-корректора 2014 г. автора многочисленных публикаций на тему звукотехники Н. Сухова. По заявлениям автора, реального улучшения шумовых характеристик схемы можно достичь, применив в качестве входных каскадов полевые транзисторы с р-n переходом. В сравнении с биполярными, их шумы имеют меньшую спектральную плотность в области частот до 1000 Гц (т.е. там, где от устройства и требуется наибольшее усиление) и практически не зависят от сопротивления источника сигнала. Н. Сухов не скрывает, что за схематехника предусилителя-корректора заимствована от KA9100 японской фирмы «Kenwood Corporation». Коэффициент усиления на частоте 1 кГц, дБ – 42;
Модуль полного входного сопротивления на частоте 1 кГц, кОм – 48;
Входная емкость, пФ – 26;
Отношение сигнал/шум (Uвх = 5мВ, 1 кГц), дБ – 82;
Перегрузочная способность, дБ – 30;
Минимальное сопротивление нагрузки , кОм – 5;
Максимальная емкость нагрузки, пФ – 2000. Схема трёхкаскадная. Первые два кас
Оглавление

В статье представлена схема и конструкция предусилителя-корректора 2014 г. автора многочисленных публикаций на тему звукотехники Н. Сухова.

По заявлениям автора, реального улучшения шумовых характеристик схемы можно достичь, применив в качестве входных каскадов полевые транзисторы с р-n переходом. В сравнении с биполярными, их шумы имеют меньшую спектральную плотность в области частот до 1000 Гц (т.е. там, где от устройства и требуется наибольшее усиление) и практически не зависят от сопротивления источника сигнала.

Н. Сухов не скрывает, что за схематехника предусилителя-корректора заимствована от KA9100 японской фирмы «Kenwood Corporation».

Схема электрическая

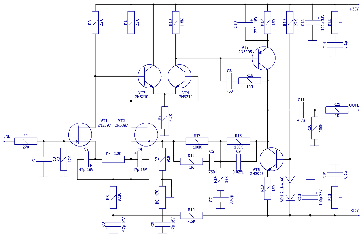
Схема электрическая принципиальная предусилителя-корректора Сухова
Схема электрическая принципиальная предусилителя-корректора Сухова

Технические характеристики:

Коэффициент усиления на частоте 1 кГц, дБ – 42;
Модуль полного входного сопротивления на частоте 1 кГц, кОм – 48;
Входная емкость, пФ – 26;
Отношение сигнал/шум (Uвх = 5мВ, 1 кГц), дБ – 82;
Перегрузочная способность, дБ – 30;
Минимальное сопротивление нагрузки , кОм – 5;
Максимальная емкость нагрузки, пФ – 2000.

Работа схемы

Схема трёхкаскадная. Первые два каскада – дифференциальные, соответственно на транзисторах VT1, VT2 и VT3, VT4. Коэффициент усиления входного каскада – 25 дБ, следующего за ним – 30 дБ. Транзисторы второго каскада работают при сравнительно больших (около 1 мА) коллекторных токах, что необходимо для неискаженной передачи пиков уровня музыкального сигнала.

Выходной каскад (VT5) обеспечивает усиление около 55 дБ. Применение в качестве его нагрузки источника тока на транзисторе VT6, в сочетании с достоинствами дифференциальных каскадов, обеспечило исключительно высокую линейность устройства – коэффициент гармоник при выходном напряжении 20 В (!) составляет всего 0,03%.

При номинальном напряжении на выходе уровень гармоник и вовсе ничтожен – он лежит ниже уровня собственных шумов предусилителя.

Цепь R16, C8 предотвращает самовозбуждение схемы на высоких частотах, фильтр нижних частот R1, C1 исключает проникание на вход сигналов радиочастот.

Цепи R22, C14 и R23, C15 компенсируют индуктивность проводов питания и собственную индуктивность электролитических конденсаторов С12, С13, что необходимо для улучшения переходной характеристики предусилителя в области малых времен и получения большого переходного затухания между каналами на высших частотах звукового диапазона.

Гальваническая связь между каскадами, а также непосредственная, без разделительного конденсатора, под­ключение головки к входу устройства (ток затвора полевого транзистора, как известно, меньше тока утечки электролитического конденсатора) позволили уменьшить фазовые и частотные искажения на низких и инфранизких частотах и тем самым несколько улучшить переходную характеристику в области больших времен, а также исключить броски выходного напряжения при включении и выключении питания.

Коэффициент усиления схемы при разомкнутой цени ООС составляет 110 дБ. Однако, поскольку частота среза усилителя достаточно высока (примерно 3,1 кГц), а элементы частотно зависимой ООС R13R11C6R14C7R15C9 формирующей требуемую АЧХ, представляют собой ускоряющую цепь, динамические интермодуляционные искажения, характерные для усилителей с глубокой ООС, в данном случае не возникают.

Применение 100%-ной ООС по постоянному напряжению через резисторы R13, R15 жестко стабилизирует режимы работы транзисторов при изменении температуры и напряжений питания в широких пределах.

Благодаря исключительно высокой перегрузочной способности (максимальный входной сигнал на частоте 1 кГц составляет 160 мВ) этот предусилитель-корректор обеспечивает верную передачу пиковых уровней реального музыкального сигнала даже при использовании головок с повышенной чувствительностью. Проявляется это в «прозрачности» звучания на пиковых уровнях сигнала.

Конструкция, детали и наладка

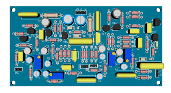
Печатная плата для схемы предусилителя-корректора Сухова
Печатная плата для схемы предусилителя-корректора Сухова

Печатная плата для двух каналов предусилителя-корректора показана выше. Позиционные обозначения электронных компонентов с апострофом означают его принадлежность к правому (левому) каналу.

Полевые транзисторы VT1 и VT2 должны иметь близкие начальные токи стока и напряжения отсечки, иначе из-за асимметрии плеч дифференциального каскада снизится перегрузочная способность усилителя и возрастёт коэффициент гармоник.

Вместо указанных на схеме полевых транзисторов, можно использовать отечественные: КП302, КП303, КП307.

Для питания предусилителя-корректора пригоден двухполярный источник напряжением ±25...30 В при токе 15 мА. Пульсации напряжения питания не должны превышать 5 мВ.

Налаживание устройства начинают с установки на коллекторах транзисторов VT5, VT6 нулевого (по отношению к общему проводу) напряжения.

Делают это подстроечным резистором R4 (R4`), контролируя напряжение в точке соединения коллекторов по мультиметру в режиме вольтметра.

Каналы предусилителя балансируют подстроечными резисторами R8 и R8' (в другом канале), проигрывая измерительную или любую монофоническую грампластинку.