Найти в Дзене
PRACTICAL ELECTRONICS

Автомобильный блок питания

Для ремонта электросистемы автомобиля не помешает иметь альтернативу напряжению вырабатываемого аккумуляторной батареей. О такой конструкции мощного блока питания и пойдёт речь в этой публикации. Ещё такой источник питания пригодится тем радиолюбителям, которые занимаются конструированием автомобильных УМЗЧ с прямым питанием от бортовой сети. Источник имеет на выходе стабилизированное напряжение 13,8 В с регулировкой в небольших пределах в обе стороны при токе до 15 А. Питание схемы осуществляется от внешнего выпрямителя напряжением 18…24 В. При конструировании устройства как законченного изделия необходимо использовать трансформатор, диодный мост и сглаживающие конденсаторы соответствующей мощности, чтобы обеспечить выходное напряжение указанного диапазона под нагрузкой. Важной особенностью схемы является реализация электронного запуска, т.е. отсутствие каких-либо силовых коммутационных выключателей. Работает это следующим образом. При подаче на вход схемы напряжения, выход остаётся
Оглавление

Назначение

Для ремонта электросистемы автомобиля не помешает иметь альтернативу напряжению вырабатываемого аккумуляторной батареей. О такой конструкции мощного блока питания и пойдёт речь в этой публикации.

Ещё такой источник питания пригодится тем радиолюбителям, которые занимаются конструированием автомобильных УМЗЧ с прямым питанием от бортовой сети.

Источник имеет на выходе стабилизированное напряжение 13,8 В с регулировкой в небольших пределах в обе стороны при токе до 15 А.

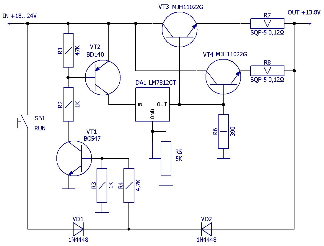
Схема электрическая

Схема электрическая принципиальная автомобильного блока питания
Схема электрическая принципиальная автомобильного блока питания

Работа схемы

Питание схемы осуществляется от внешнего выпрямителя напряжением 18…24 В. При конструировании устройства как законченного изделия необходимо использовать трансформатор, диодный мост и сглаживающие конденсаторы соответствующей мощности, чтобы обеспечить выходное напряжение указанного диапазона под нагрузкой.

Важной особенностью схемы является реализация электронного запуска, т.е. отсутствие каких-либо силовых коммутационных выключателей.

Работает это следующим образом. При подаче на вход схемы напряжения, выход остаётся нулевым т.к. транзистор VT1 находится в запертом состоянии и, соответственно VT2 тоже.

На входе источника опорного напряжения DA1 отсутствует напряжение и два эмиттерных повторителя на транзисторах VT3, VT4 закрыты.

При кратковременном нажатии на кнопку SB1 «RUN», входное напряжение через диод VD1 и резистор R4 отопрёт транзистор VT1.

Образованный делитель напряжения из R1R2VT1 откроет транзистор VT2, и на входе DA1 появится напряжение питания. Выходное напряжение с DA1, отрегулированное с помощью подстроечного резистора R5 поступает на базы мощных составных транзисторов VT3, VT4, а с их эмиттеров уже снимается на нагрузку.

Когда кнопка SB1 будет отжата, схема продолжит находится в активном режиме, потому как выходное напряжение, поступающее на базу VT1 через диод VD2, держит его в открытом состоянии.

Конструкция

Печатная плата для схемы автомобильного блока питания
Печатная плата для схемы автомобильного блока питания

Печатная плата изготовлена из одностороннего фольгированного стеклотекстолита. Транзисторы VT3 и VT4 запаиваются непосредственно на плату и крепятся к массивному теплоотводу.

Выходное напряжение можно регулировать в небольших пределах резистором R5. При входном 24 В, выходное напряжение можно выставить в диапазоне 9,8…16,6 В.

Можно даже для удобства вынести переменный резистор на лицевую панель устройства для оперативной подстройки выходного напряжения.

Вместо указанных на схеме силовых транзисторов можно применить наши отечественные КТ827. Транзистор VT1 заменим на КТ315, а VT2 на КТ817.