Добавить в корзинуПозвонить
Найти в Дзене

Консультирование человека с завышенной самооценкой

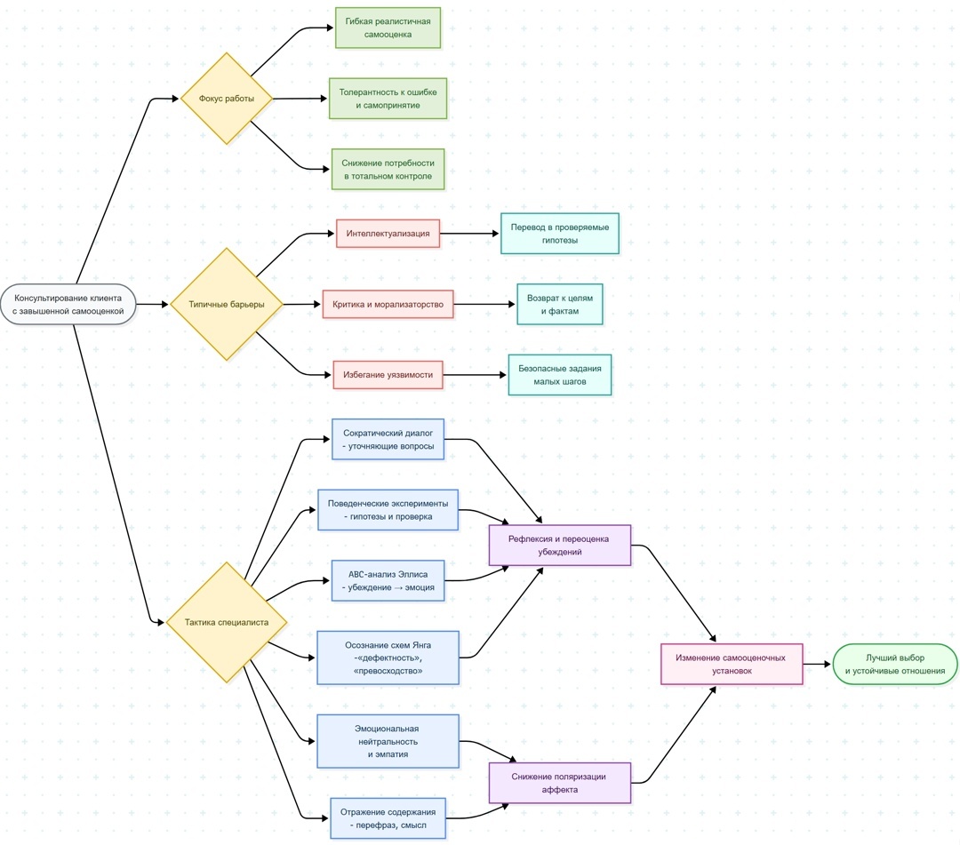
Психологу нередко приходится консультировать людей, которые на первый взгляд уверены в себе, категоричны в суждениях и склонны занимать доминирующую позицию в общении. Однако за внешней самоуверенностью может скрываться уязвимость, тревога и потребность в признании и др. Иногда завышенная самооценка - это не столько избыток уверенности, сколько механизм защиты от внутренней неуверенности и страха неадекватности. Одной из особенностей таких людей может являться страх признания ошибок. Ошибка может восприниматься как поражение, а не как источник развития. В глубине личности может сохраняться зависимость от оценки, но внешне она подается как независимость и гордость. Одна из стратегий работы с такими клиентами может строиться на сочетании уважительного принятия личности и структурирования высказываний. Клиенту с завышенной самооценкой может быть важно чувствовать, что его слушают, но при этом психолог не должен терять свою позицию. Работа может заключаться в следующем: Сократический стиль

Психологу нередко приходится консультировать людей, которые на первый взгляд уверены в себе, категоричны в суждениях и склонны занимать доминирующую позицию в общении. Однако за внешней самоуверенностью может скрываться уязвимость, тревога и потребность в признании и др.

Иногда завышенная самооценка - это не столько избыток уверенности, сколько механизм защиты от внутренней неуверенности и страха неадекватности.

Одной из особенностей таких людей может являться страх признания ошибок. Ошибка может восприниматься как поражение, а не как источник развития. В глубине личности может сохраняться зависимость от оценки, но внешне она подается как независимость и гордость.

Одна из стратегий работы с такими клиентами может строиться на сочетании уважительного принятия личности и структурирования высказываний. Клиенту с завышенной самооценкой может быть важно чувствовать, что его слушают, но при этом психолог не должен терять свою позицию.

Работа может заключаться в следующем:

Сократический стиль общения

Задача - задавать уточняющие вопросы, помогая клиенту исследовать противоречия собственных убеждений.

Например:

– "Какие факты подтверждают вашу уверенность в этом? "

– "А были ли ситуации, когда результат был иным? "

– "Что вы чувствуете, если кто-то не соглашается с вами? "

Такой формат сохраняет уважение, но постепенно включает рефлексию.

Эмоциональная нейтральность, сбалансированная эмпатия без вовлечения в эмоциональные качели клиента.

Отзеркаливание содержания, а не эмоций

Это мягко показывает противоречие между образом силы и реальной зависимостью от внешнего признания.

Формирование доверия через точность

Аргументы должны быть научно выверенными и конкретными.

Для клиента с завышенной самооценкой, достаточно частым является возникновение явления сопротивления, оно может проявляться в форме интеллектуализации, критики и морализаторства. Сопротивление можно использовать как материал для работы вместо конфликта.

Важна также постепенность: человек с выраженной самооценочной защитой не всегда готов сразу признать уязвимость, но может начать анализировать поведенческие последствия своих установок: трудности в отношениях, конфликты, чувство одиночества.

Одной из целей консультирования может быть - не "снизить самооценку ", а сделать ее реалистичной и гибкой. Человек с такой самооценкой может более реалистично смотреть на жизненные ситуации и более рационально поступать в случаях выбора.

Психолог может помочь клиенту перейти от установки "я должен быть лучшим " к формуле "я могу быть достаточно хорошим ".

Для этого можно использовать техники:

сократический диалог (КПТ);

рационального анализа убеждений (по модели ABC-анализа Эллиса);

поведенческие эксперименты - наблюдение, как меняется результат, если человек отказывается от контроля; речь о гипотетическом тестировании убеждений клиента.

осознание схем (по подходу Джеффри Янга) - работа с базовой схемой "дефектности " или "превосходства ".

Постепенно клиент может начать замечать, что за попытками самоутверждения скрывается тревога: "если я не прав, меня перестанут уважать ".

Сочетание сократического диалога, когнитивного анализа и эмпатического отражения может помочь трансформировать сопротивление в осознание, а защиту - в ресурс.