Добавить в корзинуПозвонить
Найти в Дзене
PRACTICAL ELECTRONICS

Автоматическое ЗУ для 12-ти вольтовых АКБ разного типа

В публикации приведена схема и конструкция зарядного устройства с автоматическим отключением для 12-ти вольтовых свинцово-кислотных аккумуляторных батарей. Схема ЗУ крайне проста, в ней используется всего лишь два тиристора. Эта очень распространённый метод построения зарядных устройств, используемый во многих конструкциях, и данная схема – это всего лишь одна из его вариаций. Зарядное устройство предназначено для любых свинцово-кислотных АКБ на 12 В, таких, например, как гелиевых и AGM. Зарядка осуществляется пульсирующим током величиной до 4 А, пока напряжение аккумулятора не достигнет заданного значения (устанавливается при наладке), при котором происходит переключение на практически нулевой, очень слабый ток плавающего заряда. Если напряжение на аккумуляторе снова понизиться, ЗУ начнет вновь переключится на заряд, пока напряжение снова не достигнет точки отключения. Таким образом, это зарядное устройство можно оставить подключенным к АКБ на неопределенное время, чтобы поддерживать
Оглавление

В публикации приведена схема и конструкция зарядного устройства с автоматическим отключением для 12-ти вольтовых свинцово-кислотных аккумуляторных батарей.

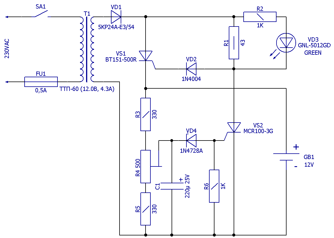
Схема ЗУ крайне проста, в ней используется всего лишь два тиристора. Эта очень распространённый метод построения зарядных устройств, используемый во многих конструкциях, и данная схема – это всего лишь одна из его вариаций.

Схема электрическая

Схема электрическая принципиальная автоматического ЗУ для 12-ти вольтовых АКБ разного типа
Схема электрическая принципиальная автоматического ЗУ для 12-ти вольтовых АКБ разного типа

Зарядное устройство предназначено для любых свинцово-кислотных АКБ на 12 В, таких, например, как гелиевых и AGM. Зарядка осуществляется пульсирующим током величиной до 4 А, пока напряжение аккумулятора не достигнет заданного значения (устанавливается при наладке), при котором происходит переключение на практически нулевой, очень слабый ток плавающего заряда.

Если напряжение на аккумуляторе снова понизиться, ЗУ начнет вновь переключится на заряд, пока напряжение снова не достигнет точки отключения. Таким образом, это зарядное устройство можно оставить подключенным к АКБ на неопределенное время, чтобы поддерживать полный заряд, не вызывая повреждения батареи.

Светодиодный индикатор зелёного свечения VD3 показывает, что аккумулятор полностью заряжен.

Цепь, по которой происходит заряд батареи: выпрямитель на VD1 – тиристор VS1АКБ GB1. Открытие тиристора VS1 производится через R1VD2 в каждый положительный полупериод напряжения со вторичной обмотки трансформатора T1 через диод VD1.

По достижении уровня напряжения на заряжаемой батареи, соответствующему её полному заряду, через стабилитрон VD4 отпирается второй тиристор VS2, шунтируя управляющую цепь силового тиристора VS1, и заряд прекращается.

Настройка

Сначала устанавливают движок подстроечного резистора R4 в крайнее нижнее положение по схеме, а к АКБ подключают два мультиметра в режиме вольтметра и амперметра.

В процессе зарядки контролируют напряжение на клеммах батареи, и при достижении значения полного заряда (зависит от типа АКБ, чаще всего лежит в пределах 13,8…14,8 В) регулируют подстроечный резистор R4, до полного прекращения зарядного тока.

Также возможно придётся подобрать сопротивление резистора R2 цепи индикации для чёткого свечения зелёного светодиода VD3 по завершению зарядки.

Печатная плата для схемы ЗУ показана на рисунке ниже.

Печатная плата для схемы автоматического ЗУ для 12-ти вольтовых АКБ разного типа
Печатная плата для схемы автоматического ЗУ для 12-ти вольтовых АКБ разного типа