Найти в Дзене
PRACTICAL ELECTRONICS

Транзисторный усилитель с «лампоподобной» амплитудной характеристикой

При разработке схемы, представленного в этой публикации УМЗЧ, автор отталкивался от двух принципиальных требований. Во- первых, усилитель должен содержать не более двух каскадов, для обеспечения абсолютной устойчивости с замкнутой общей ООС. Во- вторых, УМЗЧ должен обладать мягкой «лампоподобной» амплитудно-амплитудной характеристикой, предотвращающей жесткое ограничение и возникновение динамических интермодуляционных искажений. Двухкаскадная двухтактная архитектура с двумя комплементарными дифференциальными усилителями на биполярных транзисторах на входе и двумя комплементарными mosfet-транзисторами с общим истоком на выходе, благодаря высокой крутизне последних, имеет коэффициент усиления с разомкнутой ООС около 10000 и поэтому не требует наращивания числа каскадов. А для смягчения амплитудной характеристики в принципиальную схему введено несколько дополнительных элементов. Класс усилителя – АВ;
Напряжение питания – двухполярное ±25 В;
Начальный ток выходного каскада – 30 мА;
Урове
Оглавление

Идея схемы

При разработке схемы, представленного в этой публикации УМЗЧ, автор отталкивался от двух принципиальных требований. Во- первых, усилитель должен содержать не более двух каскадов, для обеспечения абсолютной устойчивости с замкнутой общей ООС.

Во- вторых, УМЗЧ должен обладать мягкой «лампоподобной» амплитудно-амплитудной характеристикой, предотвращающей жесткое ограничение и возникновение динамических интермодуляционных искажений.

Двухкаскадная двухтактная архитектура с двумя комплементарными дифференциальными усилителями на биполярных транзисторах на входе и двумя комплементарными mosfet-транзисторами с общим истоком на выходе, благодаря высокой крутизне последних, имеет коэффициент усиления с разомкнутой ООС около 10000 и поэтому не требует наращивания числа каскадов.

А для смягчения амплитудной характеристики в принципиальную схему введено несколько дополнительных элементов.

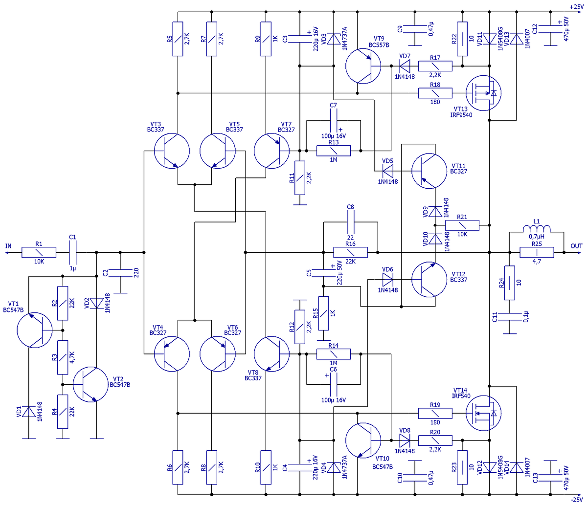
Схема электрическая

Схема электрическая принципиальная транзисторного УМЗЧ с «лампоподобной» амплитудной ха-рактеристикой
Схема электрическая принципиальная транзисторного УМЗЧ с «лампоподобной» амплитудной ха-рактеристикой

Технические характеристики:

Класс усилителя – АВ;
Напряжение питания – двухполярное ±25 В;
Начальный ток выходного каскада – 30 мА;
Уровень входного сигнала – 700 мВ (действующее);
Выходная мощность номинальная (4 Ом) – 40 Вт;
Полоса частот – 20…20000 Гц;
TDH при номинальной выходной мощности (40 Вт) во всём диапазоне частот – не более 0,1%.

Работа схемы

«Плавный смягчитель» на диодах VD9, VD10 и транзисторах VT11, VT12, при превышении (по абсолютной величине) мгновенным значением выходного напряжения значений напряжений со стабилизаторов на VD3, VD4 подключает резистор R21 параллельно резистору R16 верхнего плеча делителя общей ООС R16C8R15C5. То есть, на достаточном «расстоянии» до начала насыщения выходных транзисторов мгновенный коэффициент усиления УМЗЧ снижается в большей или меньшей степени в зависимости от соотношения сопротивления резисторов R21 и R16. Выбор номинала резистора R21 оставляет широкое поле для любителей поэкспериментировать со звуком.

На входе усилителя установлен транзисторно-диодный (VD1, VD2, VT1, VT2) аналог двухполярного стабилитрона, который совместно с последовательным резистором R1 предотвращают поступление на вход усилителя звукового сигнала чрезмерной амплитуды, способного вызвать перегрузку.

Иными словами, и внутри усилителя, и на его входе приняты меры, чтобы «закруглить» его амплитудную характеристику и избавиться от феномена транзисторного звучания.

Остальные элементы схемы в общем типичны для транзисторных схем усилителей: транзисторы VT9 и VT10 обеспечивают защиту от токовых перегрузок и КЗ нагрузки, a VT7, VT8 представляют собой генераторы тока, питающие входные дифференциальные пары.

Благодаря симметричной структуре схемы и питанию входного каскада генераторами тока усилитель совершенно не чувствителен к пульсации напряжений питания и поэтому свободен от фона – отношение сигнал/шум на его выходе достигает 110 дБ.

Конструкция и детали

Питать УМЗЧ можно от нестабилизированного выпрямителя с емкостью батарей сглаживающих конденсаторов 2×10000 мкФ.

Для напряжения питания ±25 В сетевой трансформатор должен быть 150-ваттным (на оба канала) и с вторичной обмоткой 2×20 В; в этом случае усилитель развивает выходную мощность 2×40 Вт (на нагрузке 4 Ом).

Печатная плата из одностороннего фольгированного стеклотекстолита показана ниже на рисунке. Катушка L1 содержит 8 витков провода ПЭЛ-0,7, намотанных на оправке диаметром 10 мм.

Кроме правильного монтажа и исправных деталей, каких-либо дополнительных регулировок в данной схеме УМЗЧ не требуется.

Печатная плата для схемы транзисторного УМЗЧ с «лампоподобной» амплитудной характери-стикой
Печатная плата для схемы транзисторного УМЗЧ с «лампоподобной» амплитудной характери-стикой