Найти в Дзене
RADIO INFO

Функциональный генератор на микросхеме XR2206 из журнала RADIO-ELECTRONICS за 1980 г.

Добрый день дорогие друзья. В настоящее время я занимаюсь разработкой модуля на диапазон FM в радиоприемник VEF-202 управляемого от гетеродина в диапазоне ДВ, о котором я рассказывал на моем канале в публикации: «Как добавить диапазон FM в радиоприемник VEF-202 без планки и с минимальным вмешательством в схему» . И вот для работы над этим проектом, и частности калибровки преобразователя частота – напряжение мне потребовался генератор с рабочей частотой до 1МГц с выходными сигналами прямоугольной и синусоидальной формы. У меня, в общем то есть самодельный генератор, о котором я рассказывал в этом видеоролике. Я уже убил на этот генератор приличное количество времени, но пока нужным образом он не работает, и дальше гробить на него время у меня особо желания нет, и как альтернатива, у меня есть набор для сборки функционального генератора на микросхеме XR2206 с AliExpress. Вот так выглядит этот набор Схема китайского функционального генератор на микросхеме XR2206 Функциональный генератор н

Добрый день дорогие друзья.

В настоящее время я занимаюсь разработкой модуля на диапазон FM в радиоприемник VEF-202 управляемого от гетеродина в диапазоне ДВ, о котором я рассказывал на моем канале в публикации: «Как добавить диапазон FM в радиоприемник VEF-202 без планки и с минимальным вмешательством в схему» . И вот для работы над этим проектом, и частности калибровки преобразователя частота – напряжение мне потребовался генератор с рабочей частотой до 1МГц с выходными сигналами прямоугольной и синусоидальной формы. У меня, в общем то есть самодельный генератор, о котором я рассказывал в этом видеоролике.

Я уже убил на этот генератор приличное количество времени, но пока нужным образом он не работает, и дальше гробить на него время у меня особо желания нет, и как альтернатива, у меня есть набор для сборки функционального генератора на микросхеме XR2206 с AliExpress.

Вот так выглядит этот набор

Схема китайского функционального генератор на микросхеме XR2206

-2

Функциональный генератор на микросхеме XR2206 в сборе

-3

Про этот генератор я читал, что его можно собрать за час, но учитывая мой возраст 68 лет и не очень хорошее зрение, у меня предполагаю уйдет на сборку не менее двух часов. И вот перед сборкой, я решил немного почитать, что пишут про этот генератор, и выяснил что это самый упрощённый какой только может быть вариант генератора на микросхеме XR2206, и соответственно он уступает по параметрам более продвинутым генераторам с более расширенной обвязкой, и конструкцию такого продвинутого генератора я нашел в журнале RADIO-ELECTRONICS за 1980 г. Конечно же, я вряд ли решусь собрать генератор с этого журнала, а ограничусь генератором с AliExpress, но тем не менее считаю , что моим читателям будет интересно с ним ознакомится.

Генератор в сборе

-4

Сразу предупреждаю моих уважаемых читателей, что текст из журнала я сначала распознал, перевел на русский язык через онлайн-переводчик а потом немного отредактировал, вылизывать и причесывать текст как нравиться некоторым моим читателям я не буду, считаю что тем читателям кому интересна тема статьи, будет и так все понятно и ясно, а кому что то не нравиться, я дальше читать не заставляю, или можете найти в конце статьи ссылку на оригинальную публикацию из журнала и читать там, как Вы пожелаете. В журнале пишут, что все комплектующие к такому генератору, можно собрать примерно за 30 долларов, но это для цен 1980 года. Нужно отметить, что диапазон частот этого генератора от 10 Гц до 50 000 Гц, но как Вы понимаете он легко будет работать и до 1МГц, с небольшой доработкой, как китайский вариант. Генератор может выдавать синусоидальный сигнал напряжения 4 В на нагрузку 1000 Ом с коэффициентом искажений около 1%. Он также может одновременно генерировать прямоугольный сигнал, который будет подаваться на популярные 5-вольтовые ТТЛ-схемы. Еще одной приятной особенностью является вход с управляемой частотой (VCF) и связью по постоянному току, что позволяет использовать прибор в качестве генератора качающейся частоты, генератора ступенчатой ​​частоты или демонстратора теории частотной модуляции. Все входные и выходные цепи полностью буферизированы, защищены и связаны по постоянному току, что обеспечивает сверхплоскую АЧХ (постоянную амплитуду) во всем диапазоне частот (с общим отклонением менее 0,25 дБ). Встроенный регулируемый источник питания гарантирует постоянство выходной частоты и амплитуды даже при неблагоприятных условиях сетевого напряжения, печатная плата размером 3 на 5 дюймов, надеюсь что мои читатели знают чему равен дюйм.

Структурная схема генератора

-5

Принцип работы:

1. Потенциометры, задающие частоту, и связанные с ними подстроечные резисторы для установки верхнего и нижнего пределов частоты.

2. Вход VCF с соответствующим буферным каскадом.

3. Суммирующая шина, которая принимает сигналы с потенциометров, задающих частоту, и/или каскада VCF.

4. Преобразователь напряжения в ток.

5. Генератор функций.

6. Буферный каскад синусоидального сигнала и связанный с ним регулятор выходного уровня и выходной вывод.

7. Стабилизированный источник питания постоянного тока.

Вот как работает прибор: Генератор функций вырабатывает синусоидальные и прямоугольные сигналы. Синусоидальный сигнал усиливается, буферизируется и подается на выходной регулятор и вывод. Прямоугольный сигнал ослабляется и подается на его выходной вывод. Частота этих сигналов регулируется током, вытекающим из входа управления частотой генератора функций. Этот ток вырабатывается преобразователем напряжения в ток, который управляется выходом суммирующей шины. Уровень выходного сигнала суммирующей шины регулируется сигналами, поступающими на неё с цепей управления частотой и/или каскада VCF.

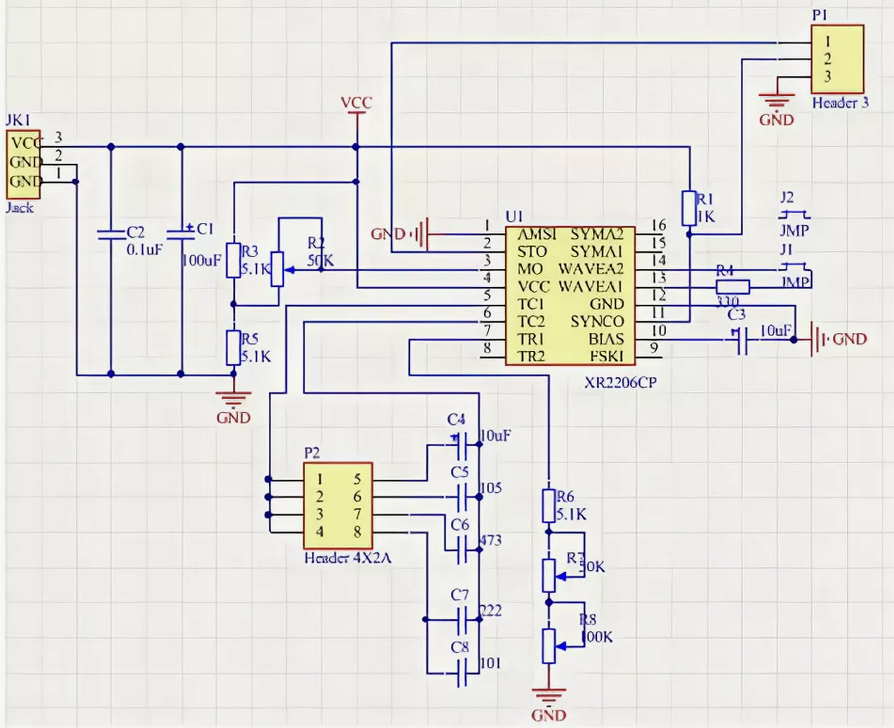
Давайте рассмотрим электрическую схему функционального генератора на микросхеме XR2206

-6

Основой прибора является интегральная схема функционального генератора XR2206.

Фактически, выходная частота определяется двумя факторами:

1. Ёмкостью конденсатора, подключенного между выводами 5 и 6 (в данном случае 0,01 мкФ).

2. Ток, текущий от точки управления частотой (вывод 7) к земле.

Чтобы частота генератора реагировала на напряжение, а не на ток, был добавлен управляемый напряжением сток тока. Он показан как преобразователь напряжения в ток на структурной схеме генератора. Обращаясь к принципиальной схеме можно определить его основные компоненты: операционный усилитель 1C2, R17, R20 и Q1. Схема построена таким образом, что полевой транзистор находится внутри петли отрицательной обратной связи операционного усилителя. Любой ток, текущий от точки управления частотой функционального генератора (вывод 7), должен также протекать через полевой транзистор и резистор сопротивлением 1000 Ом (R20) к земле. Положительное напряжение, возникающее на резисторе, прямо пропорционально току, протекающему через него. Операционный усилитель выдает на резистор то же напряжение, что и на своем неинвертирующем положительном входе. Это означает, что ток пропорционален входному напряжению операционного усилителя, и, таким образом, мы имеем преобразователь напряжения в ток. В этой конфигурации с ростом положительного входного напряжения частота увеличивается, и наоборот. Напряжение никогда не становится отрицательным относительно земли.

Обратите внимание на простую резистивную суммирующую шину, подключенную ко входу преобразователя напряжения в ток. На схеме видно, что напряжения с потенциометров регулировки частоты и/или напряжения со схемы VCF суммируются и влияют на частоту генератора. На оба потенциометра регулировки частоты подано положительное напряжение Напряжение, подаваемое на основной регулятор частоты, устанавливается подстроечным резистором R8, который определяет верхний предел частоты. Нижний предел частоты устанавливается подстроечным резистором R6, который добавляет небольшое положительное напряжение к суммирующей шине, когда оба регулятора частоты находятся в крайнем положении против часовой стрелки. Высокое сопротивление R2 в цепи точной настройки частоты ограничивает изменение частоты примерно 100 Гц, независимо от положения регулятора основной частоты. Регулятор точной настройки частоты имеет крайнее положение против часовой стрелки, обозначенное как «cal» (калибровано), что позволяет применять калибровочные метки регулятора основной частоты.

Каскад VCF состоит из операционного усилителя IC1 и нескольких связанных с ним резисторов. Этот каскад представляет собой неинвертирующий усилитель с единичным усилением и преднамеренным постоянным током.

Смещение на его выходе. Делитель напряжения, состоящий из резисторов R12 и R13, снижает уровень входного сигнала и также защищает операционный усилитель. Выходной сигнал этого каскада VCF поступает на суммирующую шину и, конечно же, влияет на частоту генератора. Вход VCF имеет определённую зависимость напряжения от частоты, которая составляет 0,120 вольт/килогерц при любом значении регулятора MAIN FREQUENCY.

Теперь рассмотрим каскад буфера/усилителя синусоидального сигнала. Синусоидальные сигналы с вывода 2 функционального генератора подаются на инвертирующий (отрицательный) вход операционного усилителя IC5 через резистор R25. Резистор обратной связи R30 устанавливает коэффициент усиления этого каскада равным 2,5, что достаточно для получения выходного напряжения около 4,5 вольт (среднеквадратичное значение) (при разомкнутой нагрузке). Подстроечный резистор R27 и связанные с ним стабилитрон, конденсатор и резистор образуют систему отрицательного напряжения, которая компенсирует или обнуляет положительную постоянную составляющую, присутствующую на выходе синусоидального сигнала функционального генератора. Эта регулировка обычно устанавливается таким образом, чтобы выходной синусоидальный сигнал прибора имел нулевую постоянную составляющую.

Номиналы компенсирующих конденсаторов C6 и C7 были выбраны для обеспечения плоской АЧХ усилительного каскада далеко за пределами верхнего предела прибора в 50 кГц. Подстроечный резистор R23 позволяет корректировать синусоидальный сигнал для минимизации искажений.

Обратите внимание, что прямоугольный сигнал с функционального генератора подается непосредственно на его выход. Резисторы R22 и R26 ограничивают пиковое напряжение примерно 4 вольтами, что достаточно для питания схем ТТЛ.

Источник питания довольно стандартный: трансформатор 12-15 вольт и два однополупериодных выпрямителя для получения как положительного, так и отрицательного напряжения. Положительное напряжение около 20 В подается на трехвыводной стабилизатор напряжения (IC4), который вырабатывает стабильные +15 В. Отрицательное напряжение от выпрямителя остается нерегулируемым и, помимо прочего, обеспечивает ток для светодиодной лампы.

Большинство других компонентов, которые мы еще не рассмотрели, используются для стабилизации и смещения.

Собирается функциональный генератор на печатной плате

-7

Расположение деталей на печатной плате

-8

Применяемые детали

-9

Передняя панель генератора

-10

Вид внутри генератора

-11

И в заключение тем, кому не нравится мой перевод статьи, тем у кого есть вопросы, и тем кто решился собрать этот генератор, рекомендую посмотреть, почитать и скачать статью в оригинале, сделать это можно ЗДЕСЬ. На этом у нас сегодня все.
Рекомендую посмотреть
Подборку публикаций моего канала, где Вы найдете статьи по рассмотренной выше теме, и множество других материалов, которые могут быть Вам интересны и полезны.

Ставьте лайки, комментируйте, подписывайтесь и заходите на мой канал, есть много интересной и нужной информации для радиолюбителей