Найти в Дзене
Паяльник

Пищалка для кофеварки

Недавно купил простейшую кофеварку. Кофе в наше время дорог, простейшие расчёты показали, что самое выгодное - покупать зерновой, молоть его и варить. Заодно и вкуснее получается. Мелю кофе, засыпаю, наливаю воду, включаю... И забываю. Ждать рядом, медитируя на закипающую воду - терпения не хватает. Ухожу с кухни заняться другими делами. Вспоминаю, только когда по квартире начинает пахнуть жареным кофе.
Когда кофеварка выкипела третий раз, я понял что, надо что-то делать. Термопара, отключающая кофеварку при выкипании воды, конечно работает. Но электричество расходуется впустую, я остаюсь без кофе, и отмывать потом всё это - неприятно. Датчик кипения - слишком сложная задача, и не столько схемотехнически, сколько конструктивно - как встроить этот самый датчик? Сверлить колбу? Не наш метод, поэтому остановился на более простом варианте - засёк сколько времени проходит до закипания (пять минут) и озаботился сигнализацией, включающейся по таймеру.
В качестве излучателя звука пригодился

Недавно купил простейшую кофеварку. Кофе в наше время дорог, простейшие расчёты показали, что самое выгодное - покупать зерновой, молоть его и варить. Заодно и вкуснее получается.

Мелю кофе, засыпаю, наливаю воду, включаю... И забываю. Ждать рядом, медитируя на закипающую воду - терпения не хватает. Ухожу с кухни заняться другими делами. Вспоминаю, только когда по квартире начинает пахнуть жареным кофе.

Когда кофеварка выкипела третий раз, я понял что, надо что-то делать. Термопара, отключающая кофеварку при выкипании воды, конечно работает. Но электричество расходуется впустую, я остаюсь без кофе, и отмывать потом всё это - неприятно.

Датчик кипения - слишком сложная задача, и не столько схемотехнически, сколько конструктивно - как встроить этот самый датчик? Сверлить колбу? Не наш метод, поэтому остановился на более простом варианте - засёк сколько времени проходит до закипания (пять минут) и озаботился сигнализацией, включающейся по таймеру.

В качестве излучателя звука пригодился зуммер (пищалка) от компьютера. Он рассчитан на 5 вольт, значит генератор прерывистого сигнала делаем на TTL и включаем его таймером NE555. Самое сложное было решить вопрос с питанием, схема, собранная на макетке, потребляла до 30-ти миллиампер, а бестрансформаторные блоки питания на такой ток, по расчётам, содержали либо габаритные конденсаторы, либо габаритные резисторы, а место было очень ограничено.

В итоге в ящике с хламом был обнаружен древний зарядник для Nokia, откуда я и выдернул маленький трансформатор. Китайцы, как обычно, экономили, поэтому никакой электроники в этом заряднике не было. Четыре диода и токоограничивающий резистор, а трансформатор на холостом ходу выдавал вольт 9. То что надо.

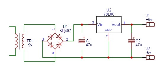
Схема питания стандартная :

-2

Cхема самого устройства выглядит так:

-3

Включение таймера - стандартное, цепочка R3-C2 обеспечивает задержку по времени. C1 - имитирует нажатие кнопки запуска таймера при подаче питания. Пока С1 разряжен, на выводе таймера 2 низкий потенциал, когда С1 зарядится ( а через R1 10k это происходит быстро ) на выводе 2 устанавливается высокий потенциал и таймер запускается.

Через 5 минут выходной транзистор внутри таймера открывается и подключает вывод 7 микросхемы к155ла3 к минусу питания. Начинает работать генератор прерывистого сигнала.

Схема генератора так же стандартная, на двух элементах микросхемы собран генератор звука ( примерно 2 килогерца ) на оставшихся двух - генератор-прерыватель для звукового генератора.

-4

Вот, собственно, и - всё. Это устройство уже выручило меня много раз, потому что, про включенную кофеварку забываю регулярно.

Плату в sprint-layot прилагаю. В одном файле разведены три платы для генератора, таймера и выпрямителя со стабилизатором, с учётом того, что нужно будет разрезать одну плату на три отдельных, иначе - не влезало. С1 припаял прямо к выводам R2 , поэтому на плате его нет.

Прикрепленные файлы:

Автор: GSXR