Найти в Дзене
Компания инженеров

Ремонт сварочного аппарата Ресанта САИ250К SHV175

Для ещё не почувствовавших схемотехническую угрозу привожу схему этого аппарата Микросхема U1 - это микроконтроллер с закрытой (не найти которую) микропрограммой. Вышел из строя микроконтроллер - покупайте новую плату управления, если найдёте. В случае ремонта этого аппарата мне повезло, микроконтроллер был исправен, но будет ли так всегда? Расскажу о порядке разборки этого семейства аппаратов. Сначала расстёгиваем и снимаем ремень. Любители цепляться к словам могут пропустить предыдущий пункт и далее мучиться с болтающимся на ремне кожухом. Снимаем ручку регулятора сварочного тока Далее отворачиваем отвёрткой PH2 двенадцать саморезов крепления кожуха и снимаем его Отключаем провода от платы к выключателю питания Отключаем кабель питания вентилятора от платы Ключом HEX 5 (шестигранник в обиходе) отворачиваем два винта крепления выходных гнёзд к плате Отсоединяем кабель от платы регулятора сварочного тока. Передняя панель аппарата должна быть закреплена к основанию корпуса двумя саморез
Внешний вид аппарата. Фото автора.
Внешний вид аппарата. Фото автора.

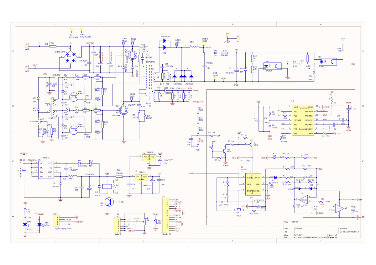
Для ещё не почувствовавших схемотехническую угрозу привожу схему этого аппарата

Принципиальная электрическая схема аппарата. Файл из открытых источников.
Принципиальная электрическая схема аппарата. Файл из открытых источников.

Микросхема U1 - это микроконтроллер с закрытой (не найти которую) микропрограммой. Вышел из строя микроконтроллер - покупайте новую плату управления, если найдёте. В случае ремонта этого аппарата мне повезло, микроконтроллер был исправен, но будет ли так всегда?

Расскажу о порядке разборки этого семейства аппаратов. Сначала расстёгиваем и снимаем ремень. Любители цепляться к словам могут пропустить предыдущий пункт и далее мучиться с болтающимся на ремне кожухом. Снимаем ручку регулятора сварочного тока

Ручка регулятора сварочного тока. Фото автора.
Ручка регулятора сварочного тока. Фото автора.

Далее отворачиваем отвёрткой PH2 двенадцать саморезов крепления кожуха и снимаем его

Аппарат без кожуха, вид справа. Фото автора.
Аппарат без кожуха, вид справа. Фото автора.
Аппарат без кожуха, вид слева. Фото автора.
Аппарат без кожуха, вид слева. Фото автора.

Отключаем провода от платы к выключателю питания

Провода от платы к выключателю питания. Фото автора.
Провода от платы к выключателю питания. Фото автора.

Отключаем кабель питания вентилятора от платы

Разъём кабеля питания вентилятора. Фото автора.
Разъём кабеля питания вентилятора. Фото автора.

Ключом HEX 5 (шестигранник в обиходе) отворачиваем два винта крепления выходных гнёзд к плате

Винты крепления выходных гнёзд. Фото автора.
Винты крепления выходных гнёзд. Фото автора.

Отсоединяем кабель от платы регулятора сварочного тока. Передняя панель аппарата должна быть закреплена к основанию корпуса двумя саморезами, но их не было, поэтому панель легко отсоединилась от аппарата.

Отвёрткой PH2 отворачиваем винт (резьба М4) крепления платы аппарата к задней стенке

Винт крепления платы аппарата к задней стенке. Фото автора.
Винт крепления платы аппарата к задней стенке. Фото автора.

Плата должна была крепиться к основанию аппарата ещё одним винтом М4, но он отсутствовал, поэтому вынимаем плату из корпуса и видим две беды:

Обгоревшая контактная площадка на плате. Фото автора.
Обгоревшая контактная площадка на плате. Фото автора.

Ремонт контактной площадки на плате - технологический момент. Если будет нужно, опишу подробнее.

Транзисторы преобразователя вышли из строя. Выпаиваю их, подключаю нагрузочные резисторы по 220 Ом, 2 Вт в каждое плечо драйвера затворов и снимаю осциллограммы. В верхнем плече драйвера осциллограмма приемлемая

Импульсы на нагрузочном резисторе. Фото автора.
Импульсы на нагрузочном резисторе. Фото автора.

а в нижнем её нет вообще. Что виновато? Пробиты стабилитроны 4D12, 4D13, оборван резистор 4R8, у транзистора 4Q3 оборван переход база-эмиттер. Транзистор заменим на BC327-40, которые есть в наличии, соблюдая порядок подключения выводов (у транзисторов C9012 и BC327 разная цоколёвка).

После замены неисправных деталей осциллограмма в нижнем плече появилась, её форма в точности соответствует форме осциллограммы в верхнем плече. Можно устанавливать силовые транзисторы. Установим транзисторы производства Toshiba типа GT50JR22. После замены транзисторов плата аппарата запустилась и выдала желаемые 63 вольта на выходе. Собираю аппарат в корпусе и проверяю в режиме сварки - варит. Можно отдавать заказчику.

Это нам повезло. Если бы оказался неисправен микроконтроллер, то пришлось бы добывать плату управления. А вероятность выхода микроконтроллера из строя есть, поскольку он питается от интегрального стабилизатора U3 типа 78L05, на входе которого напряжение порядка 18 (или больше) вольт. Для уменьшения вероятности выхода микроконтроллера из строя рекомендую включить на выход стабилизатора U3 мощный стабилитрон на напряжение 5,6...6,2 вольта, который защитит микроконтроллер от повышенного напряжения.

Публикации моих статей на Дзен не приносят мне никакого дохода. И ладно бы просто доход не приносили! Ведь подготовка материалов требует больших усилий и затрат времени. Поэтому, если вам интересно читать статьи по ремонту электроники, и вы хотите помочь развитию моего канала, то я буду весьма благодарен вашим пожертвованиям на карту Сбер 2202 2061 0277 2519