Добавить в корзинуПозвонить
Найти в Дзене

6.1. Основные понятия, определения и единицы измерения в акустике, актуальные для акустических каналов утечки информации

Для цитирования: Титов А.А. Инженерно-техническая защита информации: Учебное пособие для студентов специальностей «Организация и технология защиты информации», "Комплексная защита объектов информатизации» и «Информационная безопасность телекоммуникационных систем». – Томск: Томск.гос.ун-т систем управления и радиоэлектроники, 2010. – 197 с. Звук – колебательное движение упругой среды. Процесс распространения колебательного движения в среде называется звуковой волной. За один полный период колебания Т звуковой процесс распространяется в среде на Скорости распространения звука в некоторых средах [Защита от утечки информации по техническим каналам: Учебное посо
бие / Г. А. Бузов, С. В. Калинин, А. В. Кондратьев. – М.: Горячая линия
Телеком, 2005. – 416 с.]: С воздух – З40м/с, С вода – 1490 м/с; С кирпич – 2300 м/с; С бетон – 3700 м/с; С сталь – 5200 м/с. Изменения давления в звуковой волне относительно среднего значения называется звуковым давлением Р и измеряется в паскалях. Один паскал

Для цитирования: Титов А.А. Инженерно-техническая защита информации: Учебное пособие для студентов специальностей «Организация и технология защиты информации», "Комплексная защита объектов информатизации» и «Информационная безопасность телекоммуникационных систем». – Томск: Томск.гос.ун-т систем управления и радиоэлектроники, 2010. – 197 с.

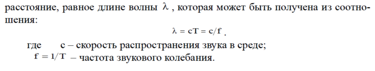
Звук – колебательное движение упругой среды. Процесс распространения колебательного движения в среде называется звуковой волной. За один полный период колебания Т звуковой процесс распространяется в среде на

Формула частоты звукового колебания, пириода колебания волны, скорости распространения звука в среде
Формула частоты звукового колебания, пириода колебания волны, скорости распространения звука в среде

Скорости распространения звука в некоторых средах [Защита от утечки информации по техническим каналам: Учебное посо
бие / Г. А. Бузов, С. В. Калинин, А. В. Кондратьев. – М.: Горячая линия
Телеком, 2005. – 416 с.]: С воздух – З40м/с, С вода – 1490 м/с; С кирпич – 2300 м/с; С бетон – 3700 м/с; С сталь – 5200 м/с.

Изменения давления в звуковой волне относительно среднего значения называется звуковым давлением Р и измеряется в паскалях. Один паскаль это давление, создаваемое силой в один ньютон, действующей на площадь один

квадратный метр: Р = 1Н/ 1 кв.м. = 1Па = 1/100000 *(АТМ).

В акустике принято использование относительных единиц измерения уровня звукового давления – децибел:

-2

нимальному звуковому давлению, воспринимаемому человеческим слухом. При этом изменение уровня звукового давления на 1 дБ является минимальной, различаемой человеческим слухом величиной изменения громкости.

Следует отметить, что в акустике при частотном анализе сигналов используют стандартизированные частотные полосы шириной в 1 октаву, 1/3 октавы, 1/12 октавы. Октава – это полоса частот, у которой верхняя граничная частота в два раза больше нижней граничной частоты:

-3