Добавить в корзинуПозвонить
Найти в Дзене
Ольга Грязнова

6. Сколько и как часто заказывать? Определение оптимального размера заказа

ФармОбозрение 2007 год. Статья 6 Мы продолжаем цикл публикаций на тему «УПРАВЛЕНИЕ ЗАПАСАМИ». На этом этапе рассмотрим, каким образом определить тот уровень запасов, который необходим для обеспечения минимума совокупных затрат. Вопрос, – «в каком объеме хранить запасы?» непосредственно связан с оборачиваемостью запасов. Чем больше запас в аптеке, тем дороже обходится его поддержание. Здесь вступают в силу несколько статей затрат (рисунок 1). С другой стороны, чем меньше уровень поддерживаемого запаса, тем выше риски и выше вероятность возникновения дефицита. В соответствии с рисунком 1, оптимальным размером партии будет такой размер, который обеспечит минимум совокупных издержек (точка Qопт). При этом затраты не будут существенно меняться если изменить размер партии в большую или меньшую сторону (Q1 и Q2). Итак, давайте проанализируем каждую статью затрат, связанную с поддержанием запасов: 5. Стоимость хранения на складе. Рассчитывается исходя из реальных затрат, связанных с ор

ФармОбозрение 2007 год. Статья 6

Мы продолжаем цикл публикаций на тему «УПРАВЛЕНИЕ ЗАПАСАМИ». На этом этапе рассмотрим, каким образом определить тот уровень запасов, который необходим для обеспечения минимума совокупных затрат.

Вопрос, – «в каком объеме хранить запасы?» непосредственно связан с оборачиваемостью запасов. Чем больше запас в аптеке, тем дороже обходится его поддержание. Здесь вступают в силу несколько статей затрат (рисунок 1). С другой стороны, чем меньше уровень поддерживаемого запаса, тем выше риски и выше вероятность возникновения дефицита.

В соответствии с рисунком 1, оптимальным размером партии будет такой размер, который обеспечит минимум совокупных издержек (точка Qопт). При этом затраты не будут существенно меняться если изменить размер партии в большую или меньшую сторону (Q1 и Q2).

Итак, давайте проанализируем каждую статью затрат, связанную с поддержанием запасов:

  1. Административные расходы на закупки. Чем чаще сотрудник аптеки передает заявки поставщикам, тем выше расходы на выполнение этих функций (количество потребленных человеко-часов возрастает).
  2. Стоимость закупки. Довольно часто поставщики предлагают условия поставки, зависящие от объема закупки. Чем больше партия, тем ниже будет цена. Если такое условие присутствует, то, рассчитывая размер запаса в аптечной сети, необходимо его учитывать, и сопоставлять с другими условиями.
  3. Транспортные расходы. Здесь зависимость затрат, от объема партии не носит линейный характер, в связи с тем, что затраты на транспорт меняются в зависимости от вида транспорта. Для аптеки непосредственно этот вопрос может быть не важен, когда доставку осуществляет сам поставщик. Но если у аптечной сети есть собственный склад, и объем запасов необходимо рассчитывать не для одной аптеки, то вопрос выбора транспортного средства становится весьма актуальным. И в таком случае необходимо учесть, что, чем крупнее транспортное средство, тем ниже уровень затрат на доставку в целом, и тем ниже удельные затраты на доставку единицы продукции.
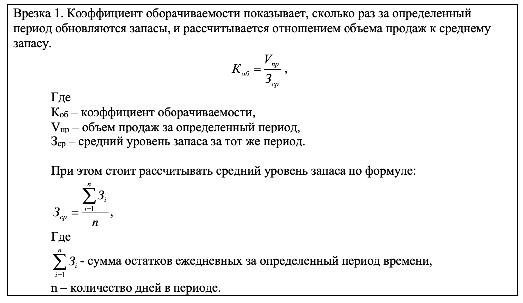
  4. Замороженные денежные средства. Эта статья расходов для аптеки, пожалуй, самая актуальная. Это связано с тем, что другие расходы менее значительны: склад у аптеки не большой, транспортные расходы берут, как правило, на себя поставщики. Чем выше уровень запасов, тем больше средств отвлекается из оборота. Один из показателей, который хорошо демонстрирует проблему оборотных средств, это «кассовый разрыв». Кассовый разрыв возникает, когда поступление денежных средств происходит медленнее, чем выплаты, в том числе и поставщикам. Поэтому необходимо самое пристальное внимание уделять оборачиваемости запасов (врезка 1).

-2

5. Стоимость хранения на складе. Рассчитывается исходя из реальных затрат, связанных с организацией хранения, то есть складирования: затраты на аренду помещения или его владение, затраты на оборудование складского помещения (стеллажи, холодильные установки и т. д.). Если говорить об аптеки, то понятно, что эта статья расходов относительно не велика. Если даже уменьшить размер запаса лекарственных средств, суммарные затраты на содержание склада не уменьшаться. Но если рассмотреть вообще зависимость затрат от объема запасов, то чем больше уровень запаса, тем большие складские мощности необходимы. Ну а если речь идет о сети аптек с общим распределительным центром, то актуальность этой статьи расходов увеличивается.

Учитывая вышеперечисленные затраты у нас, появляется возможность рассчитать тот уровень запаса, который является оптимальным в каждом конкретном случае. Этот уровень будет зависеть от трех основных факторов:

- от объема заказа;

- от частоты поставок;

- от размера страхового запаса.

Страховой запас – это возможность застраховать себя от различных видов неопределенности (этот вопрос мы будем рассматривать в дальнейших публикациях).

А вот объем заказа, и частота поставок являются вопросами, с которыми нам стоит разобраться сейчас. Чем чаще в аптеке возобновляется запас, тем выше оборачиваемость и тем ниже уровень среднего запаса (рисунок 2).

-3

Но, с другой стороны, если рассматривать возможность увеличения частоты поставок, то:

- во-первых, возрастают риски, связанные с их обеспечением;

- во-вторых, возрастают другие виды затрат (например, административные или транспортные).

Именно поэтому, определяя размер и частоту поставок нельзя забывать про вышеперечисленные затраты. Самым наглядным инструментом для расчета уровня заказа является формула Уилсона или формула Оптимального Размера Заказа:

-4

Где

Q – оптимальный размер заказа

A – затраты на оформление заказа, мониторинг транспортировки и приемки (административные расходы)

I – затраты на хранение годовые за единицу продукции

S – потребность за период

В соответствии с этой методикой необходимо из общих расходов выделить следующие статьи затрат:

- административные расходы на закупки. Как минимум, это трудочасы, потраченные на обеспечение закупочной деятельности, учитывая почасовую заработную плату администратора. Как максимум, стоит учитывать затраты и на канцелярские принадлежности, и на электроэнергию, и на вычислительную технику. Совокупные годовые административные расходы делятся на количество заявок на закупки, оформленные и переданные поставщикам за тот же период.

- годовые затраты на хранение рассчитываются алгоритму (врезка 2).

- потребность за период определяется, используя статистические методы, которые мы рассматривали в одной из предыдущих статей.

Врезка 2 – Расчет затрат на хранение единицы товара.
1. Определение совокупных затрат на складскую деятельность:
a. Аренда помещения. Если это аптека, то необходимо выделить из общей площади складскую зону. Если это склад, то учитываем суммарную площадь склада.
b. Затраты на электроэнергию.
c. Затраты на канцелярские товары.
d. Амортизационные отчисления за программное обеспечение, вычислительную технику, складское оборудование
e. Заработная плата персонала.
2. Нахождение удельных затрат на одну единицу учета складской емкости (один квадратный метр, одной полки, ящика, кубического метра).
3. Определение габаритов конкретного лекарственного препарата, для которого производится расчет в тех же единицах измерения, что и в пункте 2. Например, если удельные затраты определяются на 1 куб. метр, то и габариты упаковки лекарственного средства так же должны определяться в кубических метрах.
4. Расчет годовых затрат на хранение единицы продукции производится умножением удельных затрат на одну единицу учета складской емкости на габариты лекарственного средства.\

Кроме затрат на физическое хранение на складе сюда так же включаются расходы, связанные с замораживанием денежных средств. Определяются они по формуле:

-5

При расчете стоимости хранения компания самостоятельно выбирает для себя методику расчета исходя из того, какая статья затрат более актуальна. Можно учитывать, например, только складские расходы. Другой вариант – только замороженные денежные средства. И, наконец, третий вариант – обе статьи затрат. Третий подход обеспечит более высокую точность. Но, с другой стороны, повысит расходы на учет самих затрат. Поэтому выбор за ВАМИ.

После определения оптимального размера партии мы рассчитываем периодичность поставок:

Периодичность поставок = 12 месяцев/число заказов в год

Число заказов в год = годовой спрос/оптимальный размер партии

Такой расчет является отправной точкой для разработки систем управления запасом, но пока в первом приближении дает представление о нормативном объеме заказа и запасов.

Но если применять классическую формулу расчета оптимального размера партии, то мы не будем учитывать другие статьи затрат, которые могут в большей степени повлиять на общий финансовый результат. Поэтому разрабатывая свою «формулу Уилсона» стоит учитывать собственные затраты. Итак, давайте рассмотрим варианты расчета размера заказа исходя из различных вариантов развития ситуации.

Пример 1 – Вариант применения классической формулы расчета оптимального размера партии при закупках.

Поставку в аптеку осуществляет поставщик. То есть транспортные издержки на нас напрямую не ложатся. Наверняка они включены в цену или поставщик списывает их на свои расходы. Но в данном случае нас этот вопрос не очень заботит, так как цена при этом для аптеки не изменится. Цена продукции оговорена заранее и прописана договорными отношениями, и ее уровень от размера заказа не зависит. В результате учета затрат мы видим следующую картину:

-6

То есть каждые 35 ней представитель аптеки будет передавать заказ на 42 единицы лекарственного средства. Эти данные являются фундаментом для разработки системы управления запасами, учитывая реальный спрос и требования поставщиков. Но именно он является оптимальным с точки зрения совокупных затрат.

Пример 2 – Когда важны и транспортные издержки.

Представим аптечную сеть со своим распределительным центром, на который поступают лекарственные средства, а в дальнейшем распределяются по аптекам. И вопрос стоит в выборе транспортного средства, которым продукция будет поставляться на распределительный центр. То есть при расчете размера партии учитываются и транспортные расходы.

-7

В данном случае речь идет о выборе транспорта и соответственно размера партии для одной позиции. Для аптеки или аптечной сети такой вариант поставок практически не приемлем, так как работа с поставщиками осуществляются не по одной позиции, а по группе товаров как минимум. Но для общего ознакомления мы все-таки рассмотрим алгоритм расчетов при данных условиях.

Решение:

-8

Как видно из выше представленной таблицы свой выбор мы сделали на основе минимума издержек. Суммарные затраты определяли по следующей формуле:

-9

Стоимость хранения определяется исходя из среднего запаса. А он в свою очередь равен половине оптимального размера заказа.

Пример 3 – А если поставщик предлагает разные цены на лекарственный препарат в зависимости от объема закупки

В данном случае рассмотрим вариант, когда поставщик в зависимости от объема партии предлагает разные цены.

-10

В данном случае затраты на хранение представлены в виде складских расходов и при этом учитываются потери от извлечения денежных средств из оборота.

Алгоритм расчетов выглядит следующим образом:

  1. Определяем оптимальный размер заказа для каждого ценового предложения. В нашем случае, так как цена меняется не значительно, то размер заказа практически не отличается и составляет 55 единиц.

-11

Надо заметить, что, рассматривая предложение поставщика по самой низкой цене, стоит обратить внимание, что оптимальный размер партии 55 штук, но предложение начинается со 151 единицы. Поэтому и затраты мы определяем при размере партии в 151 единицу продукции. При этом любое дальнейшее увеличение объема партии приведет к возрастанию затрат на хранение, а другие статьи расходов не изменятся.

Результат – для нашего примера оптимальный размер партии будет составлять 55 штук при совокупных годовых затратах 51359, 60 рублей.

Если на практике больше ограничений, чем было приведено в наших примерах, или эти ограничения поставщиков объединяются, то стоит самостоятельно разработать свою формулу для расчета совокупных издержек, добавляя те статьи затрат, которые есть у Вас в аптеке. Например:

-12

При выборе размера партии стоит так же обратить внимание на сезонную составляющую, которая прослеживается в основной массе лекарственных средств. Так как спрос в сезон и межсезонье меняется, то рассчитывать размер партии стоит для сезона отдельно и для межсезонья так же отдельно, и соответственно их применять. Если этого не делать, то в тот период, когда лекарственное средство не пользуется спросом, в аптеке будут залежи этой продукции. В сезон будет проявляться дефицит. Из-за непостоянства спроса следует установить ограничения на размер заказа:

  • Непосредственно перед началом сезона или во время него;
  • В конце сезона или в период вне сезона.

И еще несколько ограничений относительно такого инструмента, как оптимальный размер заказа:

  1. Так как рассчитывать все затраты достаточно не просто, и точность этих расчетов может быть не велика, стоит воспринимать оптимальный размер партии как ориентировочный показатель.
  2. Необходимо сопоставлять со спросом. Может возникнуть ситуация, что оптимальный размер заказа может удовлетворять, например, годовой спрос. Но для такого заказа потребуются существенные складские мощности.
  3. Стоит сопоставлять с циклом заказа, то есть ограничениями поставщика. Например, поставщик навязывает сроки поставки или их периодичность (раз в неделю).
  4. Ограничивать на срок годности. Опять же размер партии может быть рассчитан на год, а срок годности при этом всего три месяца. В результате аптека вынуждена будет поддерживать запас учитывая срок годности.