Добавить в корзинуПозвонить
Найти в Дзене
Сергей

Сравнение схем апериодических ВЧ усилителей. Часть 2-1. Еще схемы

Смотри также:
Часть 1 Сравнение схем апериодических ВЧ усилителей
Часть 2 Моделирование в симуляторе схем рассмотренных в Части 1
Часть 3-2 Схемы с компенсацией емкости Сбк. Двух-транзисторные схемы
Часть 3-3 Схемы с компенсацией емкости Сбк. Трех-транзисторные схемы
Часть 3-4 Схемы с компенсацией емкости Сбк. Четырех-транзисторные схемы
Часть 3-5 Схемы с компенсацией емкости Сбк. Пяти-транзисторные схемы
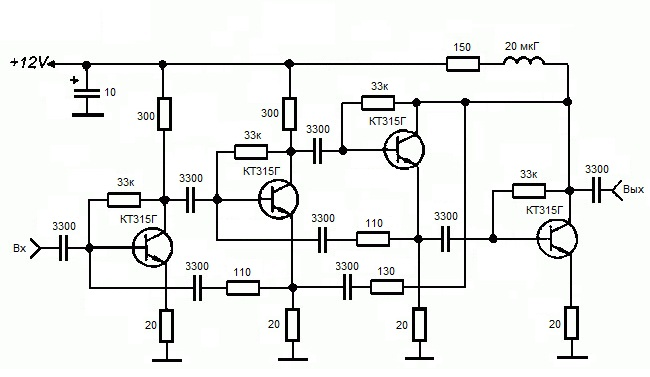
Часть 4. Схемы на усилителях тока. Итак, рассмотрим еще несколько схем УВЧ. 11. Схема ОЭ-ОЭ-ОЭ с ООС Данная схема УВЧ часто встречается в интернете, поэтому хотелось бы проверить ее, насколько заявленные характеристики соответствуют реальным. Для УВЧ на транзисторах КТ315 заявлена уникальная ширина АЧХ 70 МГц, это при том что граничная частота усиления тока для данных транзисторов составляет 250 МГц, а значит с одного каскада на частоте 70 МГц невозможно получить усиление больше 3.
Схема проверена при разном усилении, для этого отрицательные обратные связи в схеме были изменены. А и

Смотри также:
Часть 1 Сравнение схем апериодических ВЧ усилителей
Часть 2 Моделирование в симуляторе схем рассмотренных в Части 1
Часть 3-2 Схемы с компенсацией емкости Сбк. Двух-транзисторные схемы
Часть 3-3 Схемы с компенсацией емкости Сбк. Трех-транзисторные схемы
Часть 3-4 Схемы с компенсацией емкости Сбк. Четырех-транзисторные схемы
Часть
3-5 Схемы с компенсацией емкости Сбк. Пяти-транзисторные схемы
Часть 4. Схемы на усилителях тока.

Итак, рассмотрим еще несколько схем УВЧ.

11. Схема ОЭ-ОЭ-ОЭ с ООС

Данная схема УВЧ часто встречается в интернете, поэтому хотелось бы проверить ее, насколько заявленные характеристики соответствуют реальным. Для УВЧ на транзисторах КТ315 заявлена уникальная ширина АЧХ 70 МГц, это при том что граничная частота усиления тока для данных транзисторов составляет 250 МГц, а значит с одного каскада на частоте 70 МГц невозможно получить усиление больше 3.
Схема проверена при разном усилении, для этого отрицательные обратные связи в схеме были изменены. А именно, номиналы резисторов Rос были увеличены с 110 и 130 Ом до 270 Ом, а затем и до 560 Ом. При этом несколько уменьшилась ширина АЧХ и увеличилось усиление, примерно в два раза, а также немного возросло входное сопротивление. Кроме того, был удален дроссель 20 мкГ, он, как выяснилось, не влиял на ширину АЧХ, но вносил неравномерность на частотах существенно ниже граничной. И конденсаторы 3300 пф заменены на 0.1 мкф для расширении нижней границы АЧХ.

-2

Итак, по результатам моделирования в симуляторе:

КТ315Г____К=9_____F=140 МГц___(Roc=130)
КТ315Г____К=27____F=106 МГц___(Roc=270)
КТ315Г____К=78____F=73 МГц____(Roc=560)

Эти 140 МГц заметно больше чем заявленная для схемы полоса 70 МГц. Данное несовпадение симулятора видимо вызвано неточностью параметров транзистора КТ315 в базе данных симулятора.

Реальное макетирование схемы показало следующие результаты:

КТ315Г____К=19____F=50+ МГц____Rвх=50 Ом____(Roc=110) реально собрано (100 МГц звон на фронтах, 50% выброс)
КТ315Г____К=34____F=50+ МГц____Rвх=70 Ом____(Roc=270)
реально собрано (звон на фронтах, 40% выброс)
КТ315Г____К=72____F=50+ МГц____Rвх= 100 Ом__(Roc=560)
реально собрано (30% выброс)

Здесь + обозначает превышение, но без какой либо конкретизации.

Таким образом, схема действительно рабочая и обладает весьма неплохими частотными параметрами. Из недостатков схемы можно отметить довольно большое число радиоэлементов и значительный ток потребления, около 80 мА. И усиление схемы при таком большом числе радиоэлементов довольно скромное.

------------------------------------------------------------------------------------

12. Схема ОЭ-ОЭ-ОБ

-3

В описании схемы сказано только то, что она применялась в УПЧ на 10,7 МГц. Какова же АЧХ?

-4

Видим, как показало моделирование в симуляторе, усиление этой схемы достигает 66 дБ. На частоте 10.7 МГц усиление составило 60 дБ.

КТ315____К=2000____F=8 МГц

Изменив несколько элементов схемы можно расширить АЧХ. Данный вариант схемы показан далее.

-5
-6

Усиление почти не изменилось, К=60 дБ, а полоса АЧХ F=23 МГц.

КТ315____К=1000____F=23 МГц
КТ315____К=830_____F=12 МГц (Сэ=130)
реально собрано

Если еще снизить усиление, то АЧХ будет значительно шире.

-7
-8

Т.е., усиление К=100, а полоса F=65 МГц.

КТ315____К=100____F=65 МГц
КТ315____К=74_____F=50+ МГц (Сэ=56 пф)
реально собрано
(звон на фронтах, 20% выброс)

Таким образом, данная схема ОЭ-ОЭ-ОБ позволяет получить широкополосный усилитель. Значительно расширить АЧХ позволяет эмиттерная коррекция в первом каскаде.

--------------------------------------------------------------------------------------

13. Схема ОЭ-ОБ-ОК-ОБ

-9

Заявлено только то, что усиление схемы 70 дБ. Интересно, какова же АЧХ. Увы, симулятор показывает что усиления нет, схема не в режиме. К=20 !!! Причина же в большом номинале базового резистора дифференциального каскада. В результате того что ток базы транзистора вызывает падение напряжения на резисторе 10к, выходной каскад находится за пределами линейного режима усиления, поскольку потенциалы баз транзисторов дифференциального каскада отличаются на 200 мВ. Достаточно уменьшить резистор с 10к до 1к и схема начинает работать.

-10

В этом случае К=350, что тоже пока еще далеко от заявленных 70 дБ т.е. 3000 раз. Увеличение номиналов переходных и блокировочных конденсаторов до 0.1 мкф позволило поднять усиление до К=670 раз, что конечно мало. Видимо необходимо менять режимы схемы. Уменьшение номинала гасящего резистора в питании с 430 до 130 Ом увеличивает ток и поднимает усиление до К=1000 раз, т.е. 60 дБ, при ширине АЧХ F=11 МГц.

-11

КТ315____К=1000____F=11 МГц
КТ315____К=2000____F=12 МГц
реально собрано

Это конечно не 70 дб, а всего 60 дБ, которые показывает симулятор, но это тоже немало. А реальная схема показала 66 дБ.

Но можно снизить усиление и еще увеличить ток транзисторов, модифицировать схему на максимальную полосу АЧХ (на транзисторах КТ315).

Итого имеем следующую схему и АЧХ:

-12
-13

КТ315____К=60____F=80 МГц
КТ315____К=59____F=50+ МГц
реально собрано

Здесь + обозначает превышение, но без какой либо конкретизации.

Данная схема имеет весьма широкую и равномерную полосу АЧХ, при этом крутизна верхней границы АЧХ максимальна, что как раз характерно для особо широкополосных схем. Данная схема не показала звона на фронтах импульсов и выбросов.

-----------------------------------------------------------------------------------------

Схема 14 ОЭ-ОЭ-ОЭ

-14

Заявлено усиление схемы 70 дБ. Какова же АЧХ?

-15

Симулятор показывает что АЧХ весьма скромная. Как показало моделирование в симуляторе, основное ограничение АЧХ происходит во втором каскаде, что неудивительно при таком высокоомном резисторе нагрузки и таком малом токе транзистора. Ширина АЧХ составила всего лишь F=500 кГц. Но усиление оказалось даже не 70, а 90 дБ. При таком большом усилении в реальной схеме возможны проблемы с самовозбуждением и довольно большие собственные шумы на выходе.
Можно слегка поменять номиналы схемы, как это показано на рисунке далее, при этом АЧХ значительно расширяется.

-16
-17

В этом варианте схемы усиление К= 70 дБ, а АЧХ расширяется до F=9 МГц.

КТ315____К=3000____F=9 МГц
КТ315____К=2500____F=20 МГц
реально собрано

Можно еще снизить усиление и расширить АЧХ:

-18
-19

Для этого варианта схемы усиление К=100, а АЧХ F=65 МГц

КТ315____К=100____F=65 МГц
КТ315____К=200____F= 30 МГц
реально собрано

----------------------------------------------------------------------------------------

Реально собранные схемы, сравнение:

-20

Вывод:
Все эти схемы показали весьма неплохую ширину АЧХ. Несмотря на то что использовались лишь среднечастотные транзисторы КТ315!
Удивительно, но эти простые схемы на среднечастотных транзисторах оказались гораздо лучше чем рекламируемые как широкополосные и приведенные в книгах научно обоснованные схемы токовых усилителей. Научно и с формулами в книгах объясняется насколько лучше эти схемы должны быть по сравнению с традиционными усилителями напряжения. Там уйма транзисторов, но и усиление, и ширина АЧХ гораздо хуже.
То же самое можно сказать и о схемах с так называемой "компенсацией" емкости Сбк. Большинство тех схем не показали никаких реальных улучшений АЧХ, а в тех схемах где наблюдалось улучшение АЧХ, там это улучшение имеет причины совсем иные, никак не связанные с компенсацией емкости Сбк.
Неудивительно что токовые схемы и схемы с "компенсацией" так и не нашли какого либо применения в схемотехнике.