Добавить в корзинуПозвонить
Найти в Дзене
de_room_interior_studio

📌 Основные этапы разработки дизайн-проекта интерьера

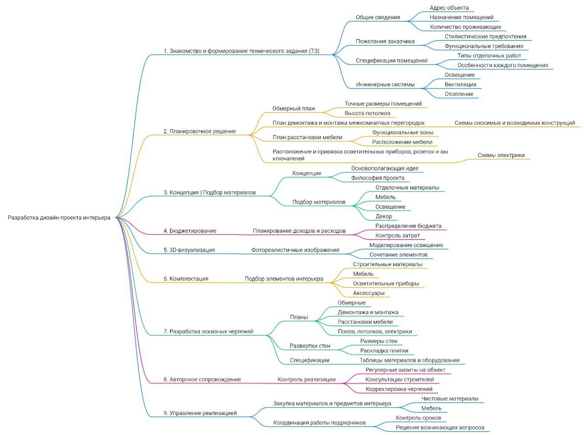
📌 Основные этапы разработки дизайн-проекта интерьера: 1. Знакомство и формирование технического задания (ТЗ): 🔸Общие сведения 🔸Пожелания заказчика 🔸Спецификации помещений 🔸Инженерные системы 2. Планировочное решение: 🔸Обмерный план 🔸План демонтажа и монтажа межкомнатных перегородок 🔸План расстановки мебели 🔸Расположение и привязка осветительных приборов | розеток и выключателей 3. Концепция | подбор материалов: 🔸Концепция — это создание основополагающей идеи и/или философии, определяющей общее направление проекта. 🔸Подбор материалов — это сложный и важный этап, включающий выбор отделочных материалов, мебели, освещения и декора. 4. Бюджетирование: 🔸 Это процесс планирования доходов и расходов на определенный период, который позволяет определить, сколько средств доступно для достижения целей проекта. 5. 3D визуализации: 🔸Позволяет заказчику увидеть точный готовый интерьер до начала ремонтных работ, включая все будущие детали, моделирование освещения и сочетание элементов. 6

📌 Основные этапы разработки дизайн-проекта интерьера:

1. Знакомство и формирование технического задания (ТЗ):

🔸Общие сведения

🔸Пожелания заказчика

🔸Спецификации помещений

🔸Инженерные системы

2. Планировочное решение:

🔸Обмерный план

🔸План демонтажа и монтажа межкомнатных перегородок

🔸План расстановки мебели

🔸Расположение и привязка осветительных приборов | розеток и выключателей

3. Концепция | подбор материалов:

🔸Концепция — это создание основополагающей идеи и/или философии, определяющей общее направление проекта.

🔸Подбор материалов — это сложный и важный этап, включающий выбор отделочных материалов, мебели, освещения и декора.

4. Бюджетирование:

🔸 Это процесс планирования доходов и расходов на определенный период, который позволяет определить, сколько средств доступно для достижения целей проекта.

5. 3D визуализации:

🔸Позволяет заказчику увидеть точный готовый интерьер до начала ремонтных работ, включая все будущие детали, моделирование освещения и сочетание элементов.

6. Комплектация:

🔸 Это процесс включает подбор всех необходимых элементов интерьера, таких как строительные и отделочные материалы, мебель, осветительные приборы, бытовая техника, предметы интерьера и аксессуары.

7. Разработка эскизных чертежей:

🔸Планы — обмерные, демонтажа, монтажа, расстановки мебели, полов, потолков, электрики, сантехники, отопления

🔸Развертки стен — отображают размеры стен и находящихся на них элементов, а также раскладку плитки

🔸Спецификации — таблицы с данными по отделочным материалам, электротехническим изделиям и другим элементам, необходимым для реализации проекта.

8. Авторское сопровождение:

🔸На этом этапе дизайнер регулярно посещает объект, консультирует строителей по вопросам реализации проекта, а также при необходимости вносит корректировки в чертежи.

9. Управление реализацией:

🔸Закупка чистовых материалов и предметов интерьера.

🔸Управление реализацией — координация работы подрядчиков, контроль сроков и качества выполнения работ, решение возникающих вопросов на строительной площадке.