Добавить в корзинуПозвонить
Найти в Дзене

Интерфейс управляемый - Поле ввода

После ввода в ссылочное поле текста в момент паузы или по окончании ввода автоматически формируется список подходящих ссылок. Проверялось на платформе 8.3.27.1688 Пользователь выбрал значение из списка выбора, но значение еще не помещено в поле ввода. Примеры
Оглавление

Ввод по строке

После ввода в ссылочное поле текста в момент паузы или по окончании ввода автоматически формируется список подходящих ссылок.
Пример настройки ввода по строке
Пример настройки ввода по строке

Последовательность событий при вводе по строке

Проверялось на платформе 8.3.27.1688
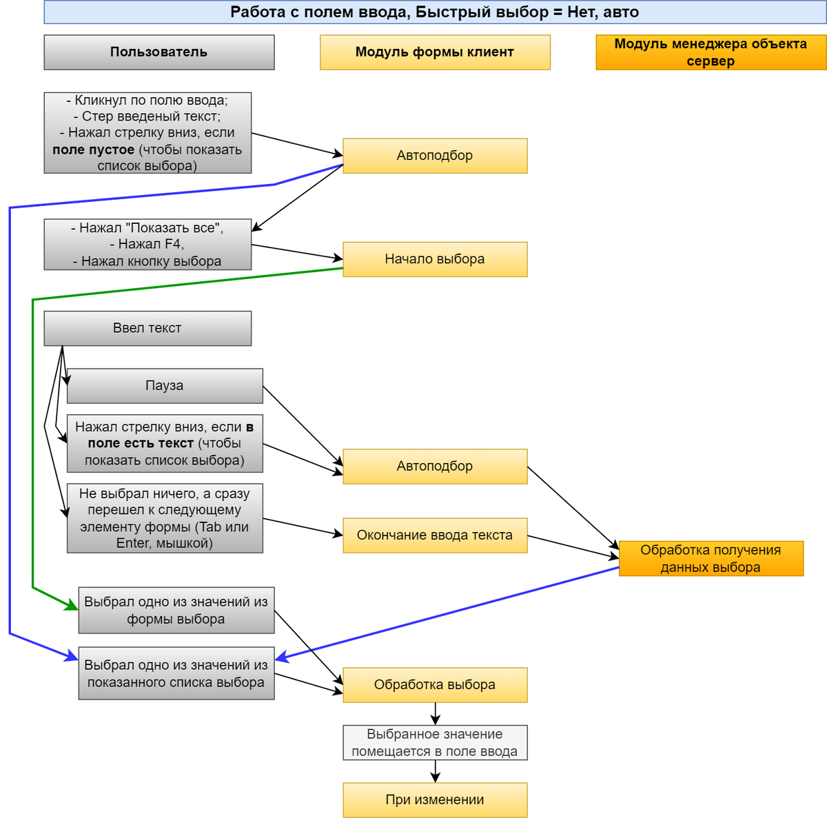
Работа с полем ввода, Быстрый выбор = Нет или авто
Работа с полем ввода, Быстрый выбор = Нет или авто
Работа с полем ввода, Быстрый выбор = Да
Работа с полем ввода, Быстрый выбор = Да

Обработка получения данных выбора

Обработка получения данных выбора - основные варианты работы
Обработка получения данных выбора - основные варианты работы
Обработка получения данных выбора — вариант получения стандартного списка
Обработка получения данных выбора — вариант получения стандартного списка

Обработка выбора

Пользователь выбрал значение из списка выбора, но значение еще не помещено в поле ввода.
Обработка выбора - варианты работы
Обработка выбора - варианты работы

Начало выбора

Начало выбора варианты работы
Начало выбора варианты работы

История выбора при вводе

  • Нужно отключать для объектов, в модуле менеджера которых переопределена обработка получения данных выбора, т.к. прописанные там условия не учитываются механизмом истории выбора;
  • Программная установка через свойство ИсторияВыбораПриВводе;

Создание при вводе

Примеры

Автоматическая проверка созданного значения параметрам выбора
Автоматическая проверка созданного значения параметрам выбора
Передача дополнительного параметра выбора
Передача дополнительного параметра выбора
Собственная проверка перед подстановкой созданного элемента
Собственная проверка перед подстановкой созданного элемента