Найти в Дзене

Обзор схем оптимизации налогообложения с помощью ЗПИФ + разбор судебной практики

Узнайте, как бизнес пытается использовать ЗПИФы для налоговой экономии и причины почему эти схемы рушатся в суде. На примере реальных громких дел с доначислениями в сотни миллионов рублей разберем, на чем горят «оптимизаторы» и как не повторить их ошибок. Статья будет полезна собственникам бизнеса, бухгалтерам, финансовым директорам и юристам, которые хотят понимать риски и не повторять чужих ошибок. Приветствую вас дорогие читатели! С вами вновь Ольга Ульянова, аудитор. Я помогаю бизнесменам законно экономить налоги и проводить анализ бизнеса на предмет налоговых рисков. Рубрика – ОПТИМИЗАЦИЯ Три факта, с которых начинается любой разговор про ПИФ/ЗПИФ и налоги инвестиционные фонды не являются юрлицами. Налог на прибыль и НДС они не платят. Налогообложение возникает у пайщика при выплате дохода (погашение/продажа паев, промежуточные выплаты). Физлица-резиденты платят НДФЛ: 13% до 2,4 млн руб. Управляющая компания, выплачивая вознаграждение членам инвесткомитета ЗПИФ, начисляет страховы
Оглавление

Узнайте, как бизнес пытается использовать ЗПИФы для налоговой экономии и причины почему эти схемы рушатся в суде. На примере реальных громких дел с доначислениями в сотни миллионов рублей разберем, на чем горят «оптимизаторы» и как не повторить их ошибок. Статья будет полезна собственникам бизнеса, бухгалтерам, финансовым директорам и юристам, которые хотят понимать риски и не повторять чужих ошибок.

Визуализация: Ушанева Анастасия для канала «Финансы под контролем»
Визуализация: Ушанева Анастасия для канала «Финансы под контролем»

Приветствую вас дорогие читатели! С вами вновь Ольга Ульянова, аудитор. Я помогаю бизнесменам законно экономить налоги и проводить анализ бизнеса на предмет налоговых рисков.

Рубрика – ОПТИМИЗАЦИЯ

Три факта, с которых начинается любой разговор про ПИФ/ЗПИФ и налоги инвестиционные фонды не являются юрлицами. Налог на прибыль и НДС они не платят. Налогообложение возникает у пайщика при выплате дохода (погашение/продажа паев, промежуточные выплаты). Физлица-резиденты платят НДФЛ: 13% до 2,4 млн руб. Управляющая компания, выплачивая вознаграждение членам инвесткомитета ЗПИФ, начисляет страховые взносы и отчитывается (письмо Минфина РФ № 03‑15‑05/42434 от 28.04.2025; подп. 1.1 п. 1 ст. 420 НК РФ).

Почему вообще бизнес идет в ЗПИФ? Потому что возникает отложенное налогообложение. Пока доход «внутри» фонда — налогов у пайщика нет. Кроме того, возможна гибкость выплат. Так Управляющая компания может планировать промежуточные выплаты так, чтобы пайщик не попадал на повышенную ставку НДФЛ. Консолидация активов и управление ими через доверительное управление.

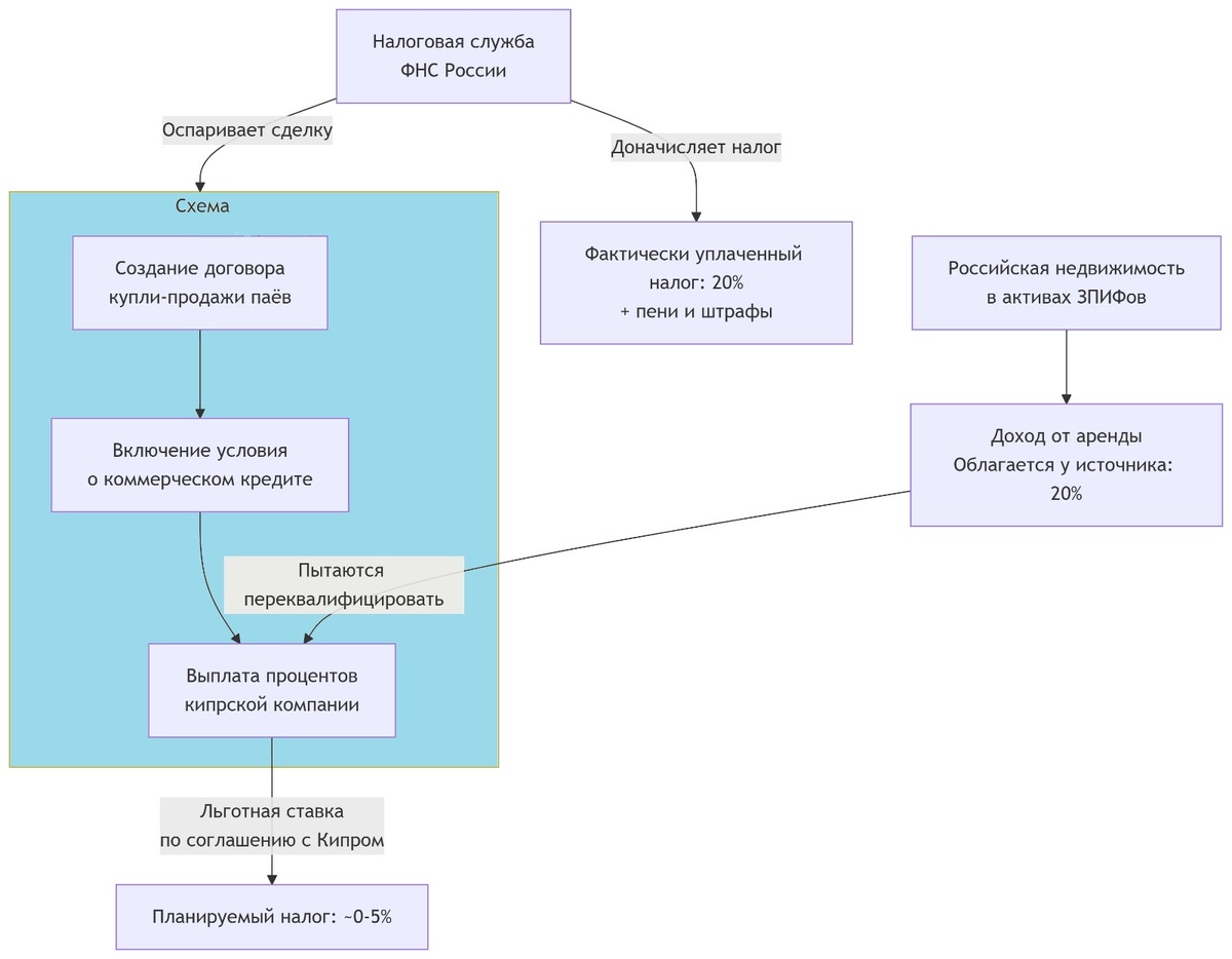
Схема №1. «Кипрский транзит» 

Эта схема была детально разобрана в громком деле № А56-22968/2024 от 16.08.2024 в Санкт-Петербурге. Ее суть — подменить один вид дохода другим, более выгодным с точки зрения налогообложения.

В данном случае проценты вместо арендных доходов. (ЗПИФ недвижимости → иностранная компания). Доходы от аренды недвижимости в РФ внутри ЗПИФ «превращались» в проценты по коммерческому кредиту/отсрочке платежа за паи, выплачиваемые нерезиденту. 

Дальше — попытка применить льготный порядок и не удерживать налог у источника в РФ.

Итогом оказался неудержанный налог у источника - 20% (ставка указана на момент суда) на доходы от использования недвижимости (по сути — арендный доход), плюс пени и штрафы (подп. 1 п. 2 ст. 284 НК РФ). Около 100 млн руб. доначислений по неудержанному налогу; общий поток «процентных» выплат — ~654 млн руб.

-2

Почему не сработало? 

ЗПИФ купил паи недвижимости на 3,27 млрд руб. с отсрочкой/коммерческим кредитом под 10% годовых; ежемесячные «проценты» ≈ ежемесячным доходам по паям; затем одностороннее расторжение и возврат паев. Доходы по паям 653 268 303,10 руб. полностью ушли нерезиденту как «проценты». 

Если денежный поток совпадает с арендным доходом по паям и транзитно уходит «иностранцу», который не вправе претендовать на льготы (нет фактического права на доход), — это доход от использования недвижимости в РФ. 

Налицо отсутствие деловой цели, поэтому применяется ст. 54.1 НК РФ.

Суд пришел к выводам, что выплаты — это доход от использования недвижимости в РФ, подлежит налогообложению у источника по 20% (ставка на момент суда); компания-нерезидент — транзит, а не фактический получатель дохода. Следовательно УК как агент обязана была удержать налог. 

Схема №2. Застройщик и его «карманный» фонд

Суть этой схемы, рассмотренной в деле № А76-35948/2022 (Постановление Уральского округа), еще проще: спрятать прибыль от продажи квартир в фонд, который не платит налог на прибыль:

- Застройщик создает или использует подконтрольный ЗПИФ.

- ЗПИФ заключает с застройщиком договор инвестирования на строительство по заниженной цене (например, 30 000 руб./кв.м).

- Реально же квартиры продаются конечным покупателям по рыночной цене (например, 50 000 руб./кв.м) по ДДУ.

- Разница в 20 000 руб./кв.м — это и есть необлагаемая прибыль, которая оседает в ЗПИФе. Формально доход получил фонд, а не компания-застройщик.

Прибыль «зависает» в ЗПИФ (сам фонд не платит налог на прибыль), застройщик показывает меньшую маржу, фонды/долги гоняются между аффилированными лицами.

- Чтобы еще и вернуть деньги себе, задолженность перед ЗПИФом вносится в уставный капитал другой подконтрольной компании. Фактически — взаимозачет и вывод денег.

Почему не сработало? 

У этой схемы также нет явной деловой цели. Есть единственная цель — налоговая выгода. Что и стало основанием для доначислений. Причем в этой схеме суммы доначислений колоссальные.

Суммарные доначисления по проверке — более 700 млн руб. (Постановление АС Уральского округа по делу № А76-35948/2022 от 11.03.2025 г.).

Почему бизнес проигрывает? Разбор в таблице

-3

Общий вывод из судебной практики

Суды больше не смотрят на формальное соблюдение закона. Они смотрят на суть операций. Если за красивыми договорами купли-продажи паев, агентских соглашений и инвестиционных договоров нет реальной деловой цели, схему признают фикцией. 

Схемы могли быть жизнеспособными, но они оказались «недокрученными». Возможно, кому-то не хватило фантазии – четко продуманной и документально подтвержденной «легенды» под деловую цель. Не на том был сосредоточен фокус внимания.  

В итоге время простых схем прошло. Налоговики и суды научились их видеть и легко доказывать. Не устаю повторять, если вы решите поиграть с государством в оптимизацию, нужно понимать, что ваш оппонент сильный и умный противник. Цена ошибки — доначисления, пени, штрафы и репутационные потери, а то и уголовка.

Главный вопрос, который нужно задать себе перед реализацией любой сложной конструкции: «А какова наша деловая цель? И как я смогу ее доказать и документально подтвердить». Если ответ — «сэкономить на налогах», — вы в зоне риска!

Если после прочтения этой статьи у вас возникли вопросы по структурированию вашего бизнеса, если вы хотите не оптимизировать налоги, а строить прозрачную и защищенную от претензий ФНС архитектуру — давайте обсудим вашу ситуацию. Иногда один взгляд со стороны помогает избежать неприятных доначислений.

👩🏻‍💻Если вам требуется помощь в разборе вашей ситуации, контакты:

WhatsApp РФ +79185831919 для иностранных клиентов +995599066822

Звонки по РФ +79518309626 💎телеграм только на этом номере

Отзывы читайте 👉🏼 здесь 

Подписывайтесь на нас в телеграм, 🚀там больше фишек и советов по налогам и финансам, которые помогут вам сэкономить время и деньги.

🟢 Все услуги оказываются в удаленном формате

#ольга_ульянова_аудитор #бизнес #финансы_под_контролем #ЗПИФ #ПИФ #налоги #схемы #оптимизацияналогов #налоговаябезопасность #судебныеспоры #деловаяцель #ФНС #консультация