Добавить в корзинуПозвонить
Найти в Дзене
LENIVO

Импульсный блок питания для лампового микрофона.

Ламповый микрофон требует внешний блок питания, который нужен для подачи напряжения накала на лампу 5,5-6,9 вольт до 0,6 А и высокого анодного напряжения 100-250 вольт - 0,01А. Сейчас в век импульсных блоков питания найти нужный линейный трансформатор всё сложнее и всё дороже. Поэтому на фирменных ламповых микрофонах всё чаще используется импульсный блок питания. Правда купить отдельно такой блок тоже довольно затруднительно. Есть в сети интернета довольно много проектов для ламповых микрофонов на основе китайских DC-DC преобразователей...... Но конструкция получается громоздкая, а питание не очень качественное - как правило все эти модули сделаны на основе одноходовых схем - которые страдают сильными пульсациями напряжения на выходе и также выходное напряжение засорено игольчатыми выбросами - которые образуются из-за применения одноходовой схемы. В итоге имеем "мутный" звук у лампового микрофона - зато такие модули довольно дёшевы и доступны. И так имеется лаповый микрофон на лампе 6

Ламповый микрофон требует внешний блок питания, который нужен для подачи напряжения накала на лампу 5,5-6,9 вольт до 0,6 А и высокого анодного напряжения 100-250 вольт - 0,01А. Сейчас в век импульсных блоков питания найти нужный линейный трансформатор всё сложнее и всё дороже. Поэтому на фирменных ламповых микрофонах всё чаще используется импульсный блок питания.

Правда купить отдельно такой блок тоже довольно затруднительно. Есть в сети интернета довольно много проектов для ламповых микрофонов на основе китайских DC-DC преобразователей...... Но конструкция получается громоздкая, а питание не очень качественное - как правило все эти модули сделаны на основе одноходовых схем - которые страдают сильными пульсациями напряжения на выходе и также выходное напряжение засорено игольчатыми выбросами - которые образуются из-за применения одноходовой схемы. В итоге имеем "мутный" звук у лампового микрофона - зато такие модули довольно дёшевы и доступны.

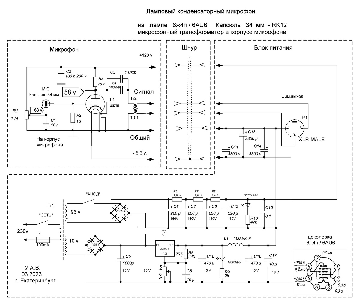
И так имеется лаповый микрофон на лампе 6ж4п с линейным трансформаторным блоком питания. И имеется желание сделать для него импульсный блок питания. Об этом микрофоне есть статья на моём канале.

Схема лампового микрофона на ламп 6ж4п
Схема лампового микрофона на ламп 6ж4п

Честно говоря, у меня было несколько попыток спаять импульсный блок питания для лампового микрофона, но качество звука с такими блоками питания получалось заметно хуже, чем с трансформаторым блоком питания.

Для данного проекта решил повторить удачную реализацию от "real64".

Фактически это блок DC-DC с двумя выходными напряжениями. На вход подаём 10-12 вольт выпрямленного напряжения 1,5А. А на выходе получаем два напряжения 6 вольт и 110 вольт. Для лампы 6ж4п - требуется 6 вольт -0,3А и 90-110 в - 0,005 А.

Для внешнего источника питания я использовал вот такой промышленный блок питания.

-5

Сперва на макете отладил импульсный мультивибратор с нужным количеством витков.

-6

От качества сердечника очень сильно зависят параметры всей схемы.

Сперва я поставил сердечники Сименс.... из наличия, что у меня были.

-7

Но с таким сердечником получил искажённую синусоиду и греющиеся транзисторы раскачки.

-8

Потом купил в магазине Промэлектроника " Сердечник НЕВА-Феррит М2000НМ1-16 Ч22" - это ферритовый чашечный сердечник. Для сборки нужно купить две чашки и каркас катушки - вышло на момент покупки около 300 рублей за всё. На фото всё что нужно для тестовой сборки мультивибратора. Единственно не попало на фото нагрузочное сопротивление на выходную обмотку - 50 ом 2 ватта.

-9

С этим ферритовым сердечником получил правильную синусоиду и транзисторы не грелись. Транзисторы поставил 2 амперные, с менее токовыми транзисторами у меня результаты по устойчивости мультивибратора были сильно хуже, но работало. Вообще схема довольно капризная и прежде , чем всё заработало пришлось раз десять перемотать катушку ферритового сердечника. Обмотки мотались в два провода , сечением 0,36 мм по лаку.

Потом начало и конец двух разных проводков спаивались вместе и получаем симметричную намотку со средней точкой. В итоге получил вот такую синусоиду на при нагрузке - накал лампы 6ж4п.

-10

Проблемы - самая первая - это не запускается мультивибратор. Нужно на одной из катушек поменять два крайних вывода местами. Далее желательно отрегулировать частоту мультивибратора - оптимальная 40-80 кГц. И самая проблема - попасть в нужное напряжение на выходе. ПО количеству обмоток приведу авторскую выдержку

-11

Далее нарисовал печатную плату и спаял схему

-12

Плату можно сделать со стабилизацией по напряжению накала и по высокому напряжению. Я попробовал оба варианта и остановился на стабилизации напряжения накала. Именно этот вариант на фото сверху.

Далее это всё разместил в корпус. Использовал стандартный корпус, купленный в магазине Промэлектроника, - GIANTA G445. Его размеры 150 х 80 х 45 мм.

-14

-15

Итоговая схема получилась такая

Схема импульсного блока питания для лампового микрофона на лампе 6ж4п.
Схема импульсного блока питания для лампового микрофона на лампе 6ж4п.

Далее снял спектры в программе VA64 при использовании звуковой карты UC22 FREBOSS, c включенным фильтром НЧ - кнопка "Cut LOW" . Снимал для двух уровней громкости - с максимальной амплитудой уровня записи и с амплитудой с уровнем громкости 1/3 от максимальной.

Полученными результатами очень доволен

Всем успехов и удачных проектов.

У меня есть ещё несколько статей про микрофоны:

Тестовые аудио ролики Лампового микрофона NEUMANN MV 101, транзисторного RFT MV 102, и переделанного RFT MV 102.

Ленточный микрофон МЛ-10 Б 1954 г.в. произведён в СССР г.Ленинград.

Переделка микрофона RFT MV201 под современное фантомное питание +48 вольт.

Ламповый микрофон в корпусе из баллона пульверизатора. Тестируем лампы 6ж4п, 6ж32п, EF80, EF800, EF85, EF91.

Ламповый микрофон sE2200t. Ремонт и модернизация.

Ламповый микрофон на лампе 6ж4п и капсюле RK12 - собираем и настраиваем звук.

Измерительный микрофон ВПМ-101 с конденсаторным капсюлем М101- запускаем для записи звука.

Переделываем ретро конденсаторный микрофон GEFELL RFT MV102 под современный стандарт XLR с фантомным питанием +48 вольт.

Собираем самый бюджетный ЛАМПОВЫЙ микрофон, но с хорошим звуком.

Легендарный ламповый микрофон SONY C-800G - а не заделать ли его клон?

Измерительные ретро микрофоны GEFELL - ламповый RFT MV101 и транзисторные RFT MV102, 201 запускаем для записи звука.

Самодельный ленточный микрофон

Ленточный микрофон ОКТАВА МЛ-51. Восстановление. Переделка с батарейного питание на фантомное +48 вольт.

Изготавливаем конденсаторный студийный микрофон по схеме FIN+

Конденсаторный микрофон RFT Gefell MK102 с предусилителем по схеме FIN для работы от блока XLR фантомного питания +48 вольт

Микрофонные капсюли Bruel&Kjaer 4145 и Октава М101 - делаем микрофон с фантомным питанием +48 вольт.

Ремонт конденсаторного микрофона NADY SCM1000

Переделка микрофона Maono AU-A03T - установка однодюймового микрофонного капсюля.

Переделываем микрофон Октава МД-52А-II- ставим однодюймовый электретный капсюль и микрофонный предусилитель Комби-3Т.

Динамический микрофон Октава МД-66А. Переделка для работы с компьютерной звуковой картой.

Самодельный конденсаторный ламповый микрофон.

Конденсаторный микрофон по схеме "ШОК-Октава". Своими руками.

Ламповый микрофон Bruel & Kjaer Type 2613.

Самодельный электретный микрофон для компьютера.

Как просто подключить динамический микрофон к компьютеру.

Про фонокорректоры:

Экономичный фонокорректор с хорошим звуком на основе платы от ЭПУ "МЕЛОДИЯ-105-стерео".

Супер дешевый фонокорректор -где взять?

LYNX-04 супер качественный микросхемный фоно корректор. Своими руками.

Ламповый фонокорректор на 6ж4п +6н23п. Своими руками.

Ламповый корректор на лампах 6AU6+E88cc. Своими руками.

Про виниловые проигрыватели:

Виниловый проигрыватель Micro Seiki DD-8. Легендарный звук. Восстановление своими руками.

Виниловый проигрыватель на основе импортного ЭПУ. Своими руками.

Виниловый проигрыватель в стиле стимпанк на ПАРОВОМ приводе!!!

Про усилители:

Усилитель ДИНАМИТ на на базе чипа LT1210. Хороший звук -несложно своими руками.

Про ламповые усилители:

Ультралинейный усилитель на EL36.

Ламповый усилитель 6ж4п+6п43п-Е с ИБП и с высоким качеством звука

Очень простой ламповый усилитель с импульсным блоком питания и с превосходным звуком.

Двухтактный усилитель в корпусе Audio Note

Ламповые усилители. Обзор красивейших и просто интересных по оформелению усилителей. Часть 1.

Ламповые усилители. Обзор красивейших и просто интересных по оформелению усилителей. Часть 2.

Ламповые усилители в стиле стимпанк и просто ламповый стимпанк.

Мощный однотактный ламповый усилитель SE EF800+ EC 360. Своими руками.

Ламповый однотактный усилитель SE EF800+EL36 своими руками.

Ламповый усилитель по схеме А. Манакова - Лофтин-Уайт SE 6AC5GT +2A3. Своими руками.

Несложный усилитель с хорошим звуком - однотактный ламповый усилитель SE 6ж4п+6п43п.

Маленький однотактный усилитель SE 6н23п+6п43п

Ламповый усилитель высокого класса SE c3m+EL86. Своими руками.

Ламповый усилитель SE 6ж4п + 6п43п своими руками

Ламповый усилитель SE 6н8с + 6п6с (6ф6с) в ретро стиле.

Ламповый усилитель своими руками. Меняем шило на мыло - пробуем лампы 6п41с/6п31с/EL36/e235L

Однокаскадный одноламповый усилитель своими руками. Не всё так просто.

Свой первый ламповый усилитель SE 6н9с+6п13с. Простой старт.

Собрать свой первый ламповый усилитель за полчаса.

Мотаем выходной трансформатор для однотактного лампового усилителя.

А также посмотрите мои остальные статьи на моём канале если вам интересны статьи про ламповые микрофоны, 3D-принтеры, ЧПУ-станки на Ардуино, лазерные ЧПУ гравёры, про современные китайские МР3-модули, усилители для наушников.....