Добавить в корзинуПозвонить
Найти в Дзене

Гаплогруппа R1b

Гаплогруппа R1b (R-M343) — это наиболее часто встречающаяся Y-хромосомная гаплогруппа в Западной Европе, где её носителями являются до 80% мужского населения в таких регионах, как Ирландия, Шотландия, Уэльс и Страна Басков. Эта наследственная линия также широко распространена в Центральной Африке (особенно среди народов чадской языковой семьи) и с меньшей частотой — в некоторых частях России, Центральной Азии и на Ближнем Востоке. R1b является частью макрогаплогруппы K и происходит от гаплогруппы R1 (M173). Её формирование связано с уникальной мутацией M343 в Y-хромосоме, которая произошла у одного мужчины — общего предка всех носителей этой гаплогруппы. Современные научные данные указывают на то, что гаплогруппа R1b зародилась вскоре после появления родительской гаплогруппы R1, вероятно, между 18 000 и 14 000 годами до н.э.. Наиболее вероятным регионом её происхождения считается Западная Азия, Северная Евразия или Восточная Европа. Древнейшие из обнаруженных на сегодняшний день оста
Оглавление

🧬 Гаплогруппа R1b — основная патернальная-линия Западной Европы

Гаплогруппа R1b (R-M343) — это наиболее часто встречающаяся Y-хромосомная гаплогруппа в Западной Европе, где её носителями являются до 80% мужского населения в таких регионах, как Ирландия, Шотландия, Уэльс и Страна Басков. Эта наследственная линия также широко распространена в Центральной Африке (особенно среди народов чадской языковой семьи) и с меньшей частотой — в некоторых частях России, Центральной Азии и на Ближнем Востоке.

R1b является частью макрогаплогруппы K и происходит от гаплогруппы R1 (M173). Её формирование связано с уникальной мутацией M343 в Y-хромосоме, которая произошла у одного мужчины — общего предка всех носителей этой гаплогруппы.

🗺️ Происхождение и древняя история

Современные научные данные указывают на то, что гаплогруппа R1b зародилась вскоре после появления родительской гаплогруппы R1, вероятно, между 18 000 и 14 000 годами до н.э.. Наиболее вероятным регионом её происхождения считается Западная Азия, Северная Евразия или Восточная Европа.

Древнейшие из обнаруженных на сегодняшний день останков носителей R1b относятся к эпохе позднего палеолита и мезолита:

· Виллабруна 1 (около 14 000 лет до настоящего времени): обнаружен на территории современной Италии (Венето) и принадлежал к R1b1a. Этот индивид был западноевропейским охотником-собирателем.

· Мезолит Железных Ворот (Балканы, 11 200–8 200 лет до н.э.): несколько мужчин принадлежали к R1b1a1a.

· Другие древние образцы: носители R1b также были обнаружены среди мезолитических и неолитических культур на территории современных Латвии, Украины, Румынии, Сербии и России.

🧭 Миграционные пути

Миграция носителей гаплогруппы R1b была сложным и многогранным процессом, связанным с климатическими изменениями и развитием новых форм хозяйства.

Допотопные миграции

· Оригинальные охотники на мамонтов: Считается, что самые ранние представители R1b были кочевыми охотниками-собирателями, которые населяли Северную Азию и части Европы во времена последнего ледникового максимума. Они, вероятно, охотились на крупную дичь, такую как мамонты и шерстистые носороги.

· Одомашнивание скота: Около 10 500 лет назад, в период неолита, некоторые ветви R1b (наряду с другими группами, такими как J2), как полагают, сыграли ключевую роль в одомашнивании крупного рогатого скота в северной Месопотамии (регион Таврских гор). Это событие стало поворотным пунктом, превратившим некоторых носителей R1b из охотников в скотоводов.

Основные направления расселения

· Африканская ветвь (R1b-V88): Одна из групп скотоводов (R1b-V88) мигрировала на юг, в Левант и Египет, а затем далее across Сахару, которая в то время была более влажной саванной. Эта ветвь в конечном итоге широко распространилась по Северной и Восточной Африке и сегодня достигает очень высоких частот (до 95%) среди некоторых чадских народов Камеруна, Чада и Нигерии.

· Евразийская степная ветвь (R1b-M269): Другая группа (R1b-P297) двинулась на север, перевалив через Кавказ в обширные Понтийско-Каспийские степи. Этот регион стал новой родиной для ветви R1b-M269, которая в дальнейшем тесно связала свою судьбу с распространением индоевропейских языков. Из степей эти популяции начали массовое расширение в бронзовом веке, в конечном итоге заселив почти всю Западную Европу. Согласно исследованиям, именно экспансия культуры колоколовидных кубков около 5000–4500 лет назад принесла R1b-M269 в Британию и другие части Западной Европы.

🦴 Палеогенетические данные

Исследования древней ДНК кардинально изменили наше понимание истории R1b. Ключевые генетические "предки" европейского населения были идентифицированы следующим образом:

· Кластер Вестонице: Связан с граветтской культурой (33 000–26 000 лет назад) в Центральной и Южной Европе. Похоже, что эта линия не пережила последний ледниковый максимум в своих исконных регионах.

· Кластер ГойеQ2: Генетический компонент, обнаруженный у человека из Бельгии (Гойе Q116-1, возрастом 35 000 лет). Эта линия "пережила" ледниковый период в убежищах Юго-Западной Европы и вновь появилась после отступления ледников в виде мадленской культуры (19 000–14 000 лет назад), повторно заселившей Центральную Европу.

· Кластер Виллабруна: Отдельная генетическая линия, появившаяся в Южной Европе (связанная с эпиграветтской культурой) около 17 000 лет назад. Она демонстрирует связи с популяциями Ближнего Востока. Впоследствии эта ancestry широко распространилась по Европе, в значительной степени заменив более ранний генофонд, связанный с мадленской культурой.

Анализ 356 древних геномов охотников-собирателей, опубликованный в 2023 году, показывает сложную картину генетических замен и смешений в Европе от палеолита до неолита, в которой участвовали и носители различных линий R1b.

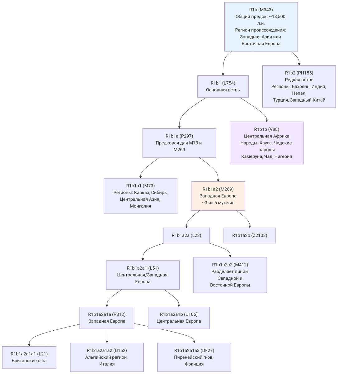
🌳 Основные субклады R1b и их распространение

Филогенетическое древо гаплогруппы R1b очень обширно и постоянно уточняется. Вот основные его ветви:

R1b1a1b (M269) L51/P312 (Западная Европа), U106 (Центральная/Северная Европа), Z2103 (Восточная Европа/Анатолия) Западная Европа (до 80% в некоторых регионах), народы России (башкиры), Кавказ, Центральная Азия.

R1b1a2 (V88) Центральная Африка: народы хауса, фульбе, чадские народы Камеруна, Чада, Нигерии (60-95%); также Левант, Южная Европа.

R1b1a1a (M73) Кавказ, Сибирь, Центральная Азия, Монголия (редкий).

R1b2 (PH155) Очень редкий: Бахрейн, Индия, Непал, Бутан, Турция, Западный Китай.

Наиболее значимые европейские субклады M269:

· R-U106 (S21): Часто ассоциируется с германоязычными популяциями. Достигает высоких частот в Фрисландии (Нидерланды), Германии и Скандинавии.

· R-P312 (S116): Широкая ветвь, от которой происходят многие западно-европейские линии. Его субклады имеют четкое географическое распределение:

· R-L21 (M529): Сильно связан с популяциями Британских островов, особенно с кельтами Ирландии, Шотландии и Уэльса. Субклад R-M222, в частности, связан с династией Уи Нейллов в Ирландии.

· R-U152 (S28): Часто ассоциируется с распространением кельтской латенской культуры. Его частота высока в Альпийском регионе (Швейцария, Северная Италия, Южная Германия) и в Центральной Италии.

· R-DF27: Характерен для Пиренейского полуострова (Испания, Португалия) и Южной Франции. Субклад R-M153 является маркером баскского населения.

Надеюсь, эта подробная статья помогла вам составить комплексное представление о гаплогруппе R1b. Следует помнить, что филогенетические деревья и наши знания о древних миграциях постоянно уточняются по мере новых генетических исследований.