Добавить в корзинуПозвонить
Найти в Дзене
Старые схемы...

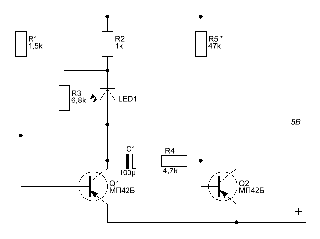
Несимметричный мультивибратор на транзисторах одной структуры.

Обычно несимметричный мультивибратор собирают на транзисторах разной структуры. Но такой мультивибратор можно собрать на транзисторах одной структуры. Данный мультивибратор собран на германиевых транзисторах одной структуры. Резистор R3 необходим для полного гашения светодиода. Без этого резистора будет меняться яркость свечения светодиода. Через германиевый транзистор в закрытом состоянии течет небольшой ток, который приводит к свечению светодиода. При использовании кремниевых транзисторов это сопротивление можно убрать. Указанные транзисторы можно заменить на МП25, МП26, МП40, МП41. Так же можно использовать кремниевые транзисторы, например, КТ209, КТ361, КТ502 с любой буквой, 2SA1015. Подборкой сопротивления R5 добиваются запуска мультивибратора. Чтобы не подбирать этот резистор, можно установить подстроечный резистор, как показано на схеме. Исходная схема была взята из журнала «Радио» 1976г. №5 страница 59. После сборки схема не заработала, пришлось заняться подборкой сопротивлен
Фото 1.
Фото 1.

Обычно несимметричный мультивибратор собирают на транзисторах разной структуры. Но такой мультивибратор можно собрать на транзисторах одной структуры.

Рисунок 1.
Рисунок 1.

Данный мультивибратор собран на германиевых транзисторах одной структуры. Резистор R3 необходим для полного гашения светодиода. Без этого резистора будет меняться яркость свечения светодиода. Через германиевый транзистор в закрытом состоянии течет небольшой ток, который приводит к свечению светодиода. При использовании кремниевых транзисторов это сопротивление можно убрать. Указанные транзисторы можно заменить на МП25, МП26, МП40, МП41. Так же можно использовать кремниевые транзисторы, например, КТ209, КТ361, КТ502 с любой буквой, 2SA1015. Подборкой сопротивления R5 добиваются запуска мультивибратора.

Рисунок 2.
Рисунок 2.

Чтобы не подбирать этот резистор, можно установить подстроечный резистор, как показано на схеме.

Исходная схема была взята из журнала «Радио» 1976г. №5 страница 59. После сборки схема не заработала, пришлось заняться подборкой сопротивления. Часто бывает, когда собранная схема не работает. Вполне возможно, что у автора схема работала при указанных номиналах элементов. Если у вас не заработала схема, которую вы нашли в каком-либо журнале, или в сети, попробуйте ее настроить.