Найти в Дзене
Старые схемы...

Эмиттерно-связанный триггер.

Существует несколько вариантов эмиттерно-связанного триггера, которые отличаются количеством используемых элементов. На рисунке 1 показан самый простой вариант такого триггера. К входу триггера подключен переменный резистор и вольтметр. На схеме показаны напряжения, при которых включается и выключается светодиод. Если в схему добавить сопротивление, то напряжения, при которых включается и выключается светодиод, изменятся. По указанным значениям напряжения можно заметить, что напряжение, при котором включается светодиод, изменилось незначительно, а напряжение, при котором он отключается, стало значительно меньше. На схеме это сопротивление обозначено как R2. В схему добавлен делитель напряжения на сопротивлениях R2, R3. Напряжение, при котором отключается светодиод, стало еще меньше. Иногда для ускорения переключения триггера параллельно резистору R2 подключают конденсатор.
Фото 1.
Фото 1.

Существует несколько вариантов эмиттерно-связанного триггера, которые отличаются количеством используемых элементов.

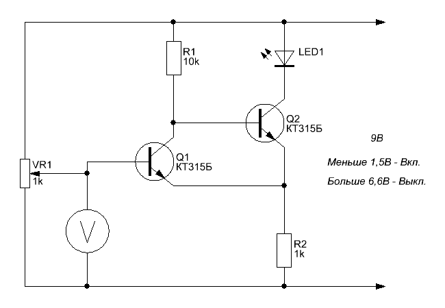
Рисунок 1.
Рисунок 1.

На рисунке 1 показан самый простой вариант такого триггера. К входу триггера подключен переменный резистор и вольтметр. На схеме показаны напряжения, при которых включается и выключается светодиод.

Рисунок 2.
Рисунок 2.

Если в схему добавить сопротивление, то напряжения, при которых включается и выключается светодиод, изменятся. По указанным значениям напряжения можно заметить, что напряжение, при котором включается светодиод, изменилось незначительно, а напряжение, при котором он отключается, стало значительно меньше. На схеме это сопротивление обозначено как R2.

Рисунок 3.
Рисунок 3.

В схему добавлен делитель напряжения на сопротивлениях R2, R3. Напряжение, при котором отключается светодиод, стало еще меньше.

Иногда для ускорения переключения триггера параллельно резистору R2 подключают конденсатор.