Найти в Дзене

4. Усилитель 12 Вт на К174УН7 и транзисторах.

В предыдущих статьях были описаны способы снижения искажений в усилителе на микросхеме К174УН7: https://dzen.ru/a/aLcjnEux6ALTlzuM?share_to=link и https://dzen.ru/a/aMb-Y9f1yTj8IPcV?share_to=link . В первой способ с использованием внешних выходных транзисторов, во второй способ снижения искажений путем изменения режима работы входных транзисторов. И, конечно же, у читателей и у меня возникли вопросы: можно ли совместить оба способа и тем самым еще снизить искажения, и можно ли поднять мощность усилителя с внешними выходными транзисторами путем увеличения напряжения питания, например, до 24 В? Оказалось вполне возможно, причем всё перечисленное. Микросхему желательно снабдить радиатором площадью 4...6 кв. см, если предполагается длительное использование при большой мощности. Транзисторы VT3 и VT4 нужно установить на радиатор. Коэффициент гармоник усилителя: Спектр выходного сигнала на частоте 1 кГц: Рвых - 20 мВт: Рвых - 1 Вт: Рвых - 12 Вт: На частоте 100 Гц: Рвых - 1 Вт: Рвых - 11

В предыдущих статьях были описаны способы снижения искажений в усилителе на микросхеме К174УН7: https://dzen.ru/a/aLcjnEux6ALTlzuM?share_to=link и https://dzen.ru/a/aMb-Y9f1yTj8IPcV?share_to=link . В первой способ с использованием внешних выходных транзисторов, во второй способ снижения искажений путем изменения режима работы входных транзисторов. И, конечно же, у читателей и у меня возникли вопросы: можно ли совместить оба способа и тем самым еще снизить искажения, и можно ли поднять мощность усилителя с внешними выходными транзисторами путем увеличения напряжения питания, например, до 24 В?

Оказалось вполне возможно, причем всё перечисленное.

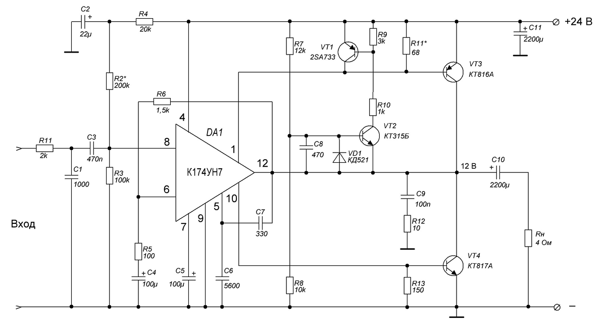
Схема усилителя
Схема усилителя
  • Напряжение питания 24 В
  • Ток покоя всей схемы 25 мА, выходных транзисторов VT3 и VT4 10...12 мА
  • Сопротивление нагрузки 4 Ом.
  • Выходная мощность 12 Вт, при Кг -0,029% на частоте 1 кГц и 16 Вт, при Кг - 10 %.
  • Коэффициент усиления 22 дБ.
  • Чувствительность усилителя 550 мВ, при этом Рвых -12 Вт.

Микросхему желательно снабдить радиатором площадью 4...6 кв. см, если предполагается длительное использование при большой мощности. Транзисторы VT3 и VT4 нужно установить на радиатор.

Коэффициент гармоник усилителя:

Коэффициент гармоник усилителя
Коэффициент гармоник усилителя

Спектр выходного сигнала на частоте 1 кГц:

Рвых - 20 мВт:

Рвых - 20 мВт
Рвых - 20 мВт

Рвых - 1 Вт:

Рвых - 1 Вт
Рвых - 1 Вт

Рвых - 12 Вт:

Рвых - 12 Вт
Рвых - 12 Вт

На частоте 100 Гц:

Рвых - 1 Вт:

Рвых - 1Вт
Рвых - 1Вт

Рвых - 11 Вт:

Рвых - 11 Вт
Рвых - 11 Вт

На частоте 10 кГц:

Рвых - 10 мВт:

Рвых - 10 мВт
Рвых - 10 мВт

Рвых - 12 Вт:

Рвых - 12 Вт
Рвых - 12 Вт

Вот такой получился усилитель. Можно ли подать 30 В и получить 20 Вт выходной мощности? Можно, но не желательно. При этом приходится сильно уменьшать сопротивление резистора R11 примерно до 15...22 Ом, что нарушает симметрию выходного каскада, и увеличивается нагрузка на выходной каскад самой микросхемы. Возрастают искажения. Так же возрастает ток покоя микросхемы.

Сравнивал звучание с CD7377 (TDA7377). Вполне достойно звучит УН-ка с транзисторами. По искажениям нисколько не хуже, даже несколько лучше. Хотя, менее прозрачно, чем CD7377. Возможно, это из-за увеличения емкости корректирующих конденсаторов С6, С7. Можно попробовать поднять Ку до 26 дБ и уменьшить емкости С6, С7.

И еще момент: искажения генератора, с которого подавался сигнал, совместно со звуковой картой компьютера 0,008% на 100 Гц и 0,004...0,006% на 1 кГц и выше. Т.е. искажения усилителя скорее всего даже меньше, чем показанные выше.

В целом эксперимент удался!

  • Полная или частичная перепечатка статьи, без письменного разрешения автора, запрещена.