Найти в Дзене
SaM

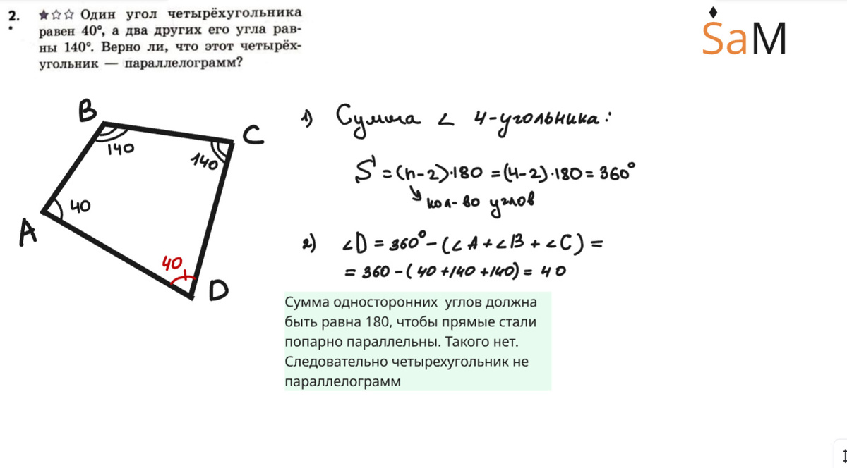
Параллелограмм.Волчкевич.Один угол четырехугольника равен 40, а два других его угла равны 140.Верно ли,что этот четырехугольник...

Мои каналы

Дзен: https://dzen.ru/saintmath

Vkвидео: https://vkvideo.ru/@club231069125

Телеграм: t.me/saintmath

RUTUBE https://rutube.ru/u/sam/

Там можно также посмотреть задания в письменной форме и видео

8 КЛАСС. ВОЛЧКЕВИЧ. УГЛУБЛЕННЫЙ УРОВЕНЬ. ГЕОМЕТРИЯ В 2 ЧАСТЯХ

2. Один угол четырехугольника равен 40, а два других его угла равны 140. Верно ли, что этот четырехугольник - параллелограмм?

Для дальнейшего развития канала и публикаций бесплатного контента ставьте лайк, в топ, палец вверх и подписывайтесь ❤️

#sam #параллелограмм #волчкевич #8класс #учебник #гдз

-2