Найти в Дзене
Сергей Гайдук

ЛАБОРАТОРНЫЙ БЛОК ПИТАНИЯ. ПРОСТОЙ ИЛИ СЛОЖНЫЙ?

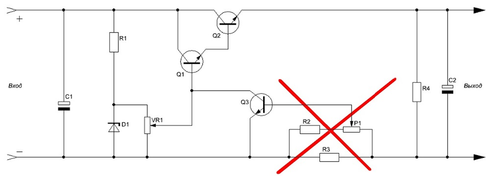
Здравствуйте мои читатели! И особенно начинающие электронщики!!! В прошлом материале был рассмотрен вопрос регулировки ограничения тока и установки порога начала ограничения. Такая проблема возникает при подключении к ЛБП «неизвестного» или неисправного блока при ремонте. Хорошая функция для ЛБП. И первый вопрос, в каком участке схемы ставить резистор-шунт для измерения тока нагрузки. Вспоминаем материал И смотрим ещё раз на все четыре варианта установки такого резистора. Третий и четвёртый существенно влияют на параметр стабилизации выходного напряжения при изменении нагрузки, но влияние можно «обойти» или существенно уменьшить. Первые два варианта практически не влияют на выходное напряжение, но опять же до начала работы «ограничения тока»… Остаётся решить вопрос о величине сопротивления любого из четырёх шунтов. И здесь возникает парадокс – чем выше величина сопротивления шунта, тем чётче порог и плавность регулировки, но тем больше его нагрев и, следовательно, бесполезно рассеиваем

Здравствуйте мои читатели! И особенно начинающие электронщики!!!

В прошлом материале был рассмотрен вопрос регулировки ограничения тока и установки порога начала ограничения. Такая проблема возникает при подключении к ЛБП «неизвестного» или неисправного блока при ремонте. Хорошая функция для ЛБП. И первый вопрос, в каком участке схемы ставить резистор-шунт для измерения тока нагрузки. Вспоминаем материал

И смотрим ещё раз на все четыре варианта установки такого резистора. Третий и четвёртый существенно влияют на параметр стабилизации выходного напряжения при изменении нагрузки, но влияние можно «обойти» или существенно уменьшить.

Первые два варианта практически не влияют на выходное напряжение, но опять же до начала работы «ограничения тока»…

Остаётся решить вопрос о величине сопротивления любого из четырёх шунтов. И здесь возникает парадокс – чем выше величина сопротивления шунта, тем чётче порог и плавность регулировки, но тем больше его нагрев и, следовательно, бесполезно рассеиваемая мощность в виде тепла.

Стремимся уменьшать сопротивление шунта, но порог открывания кремниевого транзистора очень большой (0,4…0,6В), следовательно, пока на шунте падение напряжения не достигнет напряжения открывания транзистора, ограничение не включится…

И вот была предложена версия по предварительному увеличению напряжения на базе измерительного транзистора до порога открывания, а напряжение на шунте добавляется и открывает транзистор. А первой была рассмотрена эта схема как «неправильный» вариант

-2

Рис. 1. «Неправильный» вариант подключения измерительного транзистора к шунту.

Схема правильная, только для больших токов, а для малых токов в своём материале автор добавил дополнительное смещение, и оно существенно уменьшило порог начала ограничения.

И пока я готовил свой материал, на материале автора появились первые комментарии и один из них меня очень заинтересовал – короткий, но очень существенный

-3

Хороший вопрос, значит с термостабильностью в это схеме есть проблемы. И задаю вопрос автору комментария

-4

Я, конечно, в термостабильности мало, что понимаю, но надо же учиться!!! Надеюсь на очень полезный и объёмный ответ, ведь и правда, транзистор включен без термостабилизирующих цепей ООС. Вот такой быстрый ответ я получил

-5

Стало ещё интереснее! Как через транзистор Q3 протекает ток в сотни миллиАмпер? Задаю очередной вопрос

-6

Вопрос задал специально, не указывая, что такой ток протекает через транзистор и опять быстрый ответ

-7

Очень интересно отвечено! Растёт ток базы… И при чем здесь термостабилизация в которой я НИЧЕГО не понимаю? Задаю вопрос

-8

Надо изучать и учиться как же термостабилизируют транзисторные каскады! Век живи – век учись… На заданный вопрос получаю быстрый ответ

-9

Вот оказывается в чём секрет термостабилизации транзисторных каскадов…

-10

Обидное я сделал замечание…

Но ведь это факт, что термостабилизация транзисторного каскада и неграмотная трассировка платы совершенно разные понятия!!! И опять очень быстрый ответ и такой же быстрый мой ответ

-11

Но он не сдался, а пошел в атаку, но уже с вызовом

-12

Беседа становилась интереснее! Что-то я стал понимать, что вообще к электронике отношения не имею. А корпуса делаю просто так, чтобы были корпуса…

Всю остальную «беседу» приводить не буду, почитайте его заключение про мои знания

-13

Вот такое заключение специалиста высочайшего класса на материал, который ещё не закончен. Громкие термины про «блок питания для начинающего вполне себе». И это слова человека, не имеющего элементарных понятий о правилах монтажа… Спорить не буду, я действительно начал заниматься электроникой давно и понятно, что НИЧЕГО НЕ ЗНАЮ. Даже не знаю, что транзистор можно ставить рядом с «печкой».

И какой же вывод можно сделать из нашей с ним беседы?

Правильно! Вывод очень полезный особенно для начинающих: Никогда не ставьте нагревающиеся элементы рядом с транзисторами, диодами и другими термозависимыми элементами!!! На плате всегда найдется место для стоек, отдельной платы или кронштейнов для расположения термонагруженных элементов! И самое главное: Косяки надо устранять или исправлять, но никогда не говорить или писать, что рядом расположенная схема не имеет или имеет, но очень плохую термостабилизацию…

Вот такой получился сегодня материал…

В следующем материале продолжим рассматривать токоизмерительные шунты в ЛБП.

Желаю Всем прекрасного настроения, здоровья и успехов во всех делах!!!

Особо желаю Всем огромного, чистого и мирного неба над головой!!!