Найти в Дзене

Пастухи, Ставшие Патриархами (26)

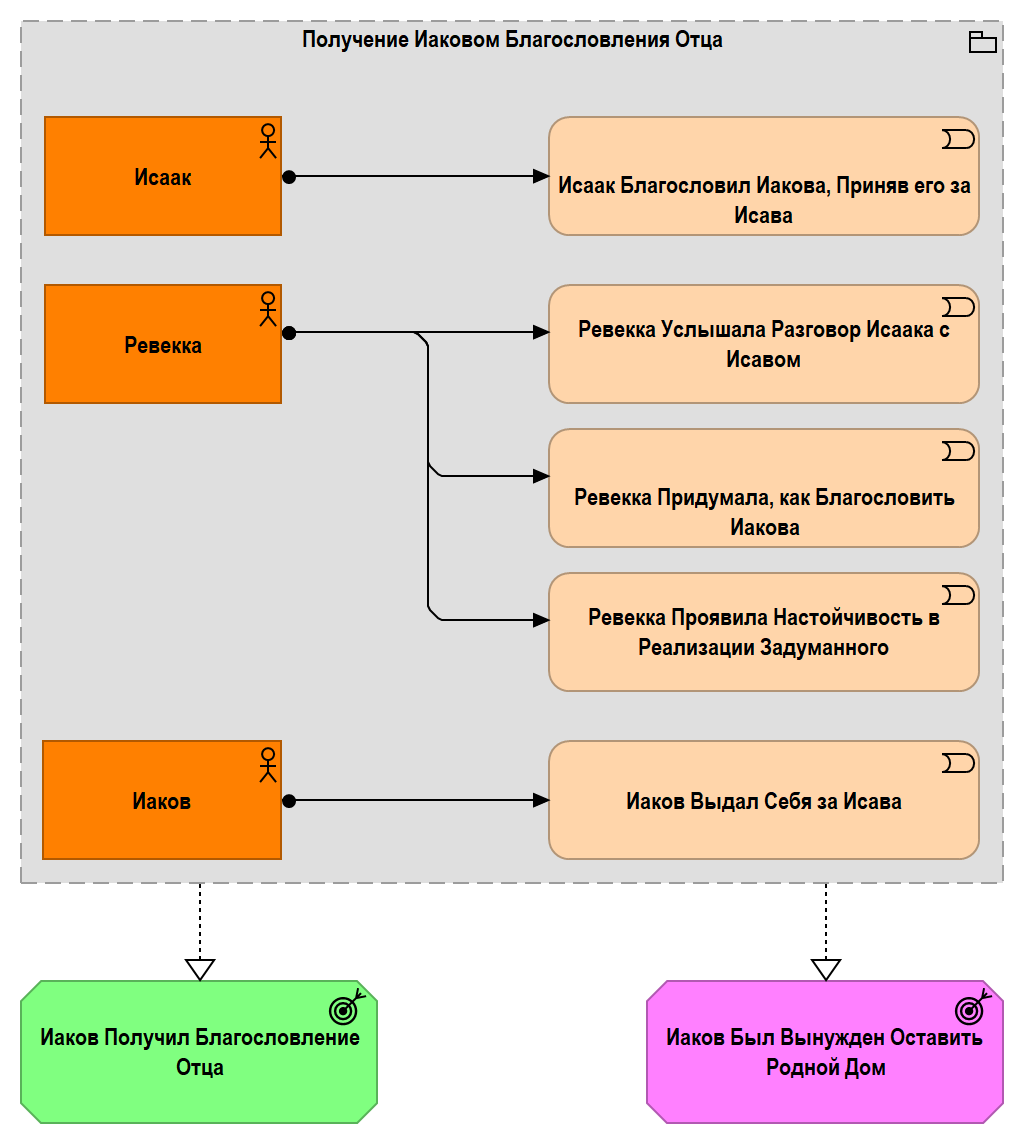
Эпизод №3.3. Получение Иаковом благословления отца Иаков получил шанс получить благословления отца, когда его мать Ревекка услышала, что Исаак собирается благословить своего любимого сына Исава. Она придумала, как, воспользовавшись слепотой Исаака, подменить Исава Иаковом. Она сказала Иакову (Бытие 27:8-10): «8 Слушай же меня внимательно, сын мой, и делай, как я тебе скажу. 9 Пойди к стаду и принеси мне двух лучших козлят, чтобы мне приготовить вкусную еду для твоего отца, такую, как он любит. 10 Потом отнеси ее отцу, он поест и благословит тебя перед смертью». Иаков возразил матери (Бытие 27:11-12): «11 Иаков сказал Ревекке, своей матери:
- Но мой брат Исав весь волосат, а у меня кожа гладкая. 12 Что, если отец ощупает меня? Я окажусь перед ним обманщиком и скорее навлеку на себя проклятие, а не благословение». Но Ревекка так ответила сыну (Бытие 27:13): «13 Мать сказала ему:
- Проклятие пусть будет на мне, сын мой, а ты делай, как я говорю: пойди и принеси козлят». Иакову очень хотел

Эпизод №3.3. Получение Иаковом благословления отца

Иаков получил шанс получить благословления отца, когда его мать Ревекка услышала, что Исаак собирается благословить своего любимого сына Исава.

Она придумала, как, воспользовавшись слепотой Исаака, подменить Исава Иаковом.

Она сказала Иакову (Бытие 27:8-10):

«8 Слушай же меня внимательно, сын мой, и делай, как я тебе скажу.

9 Пойди к стаду и принеси мне двух лучших козлят, чтобы мне приготовить вкусную еду для твоего отца, такую, как он любит.

10 Потом отнеси ее отцу, он поест и благословит тебя перед смертью».

Иаков возразил матери (Бытие 27:11-12):

«11 Иаков сказал Ревекке, своей матери:
- Но мой брат Исав весь волосат, а у меня кожа гладкая.

12 Что, если отец ощупает меня? Я окажусь перед ним обманщиком и скорее навлеку на себя проклятие, а не благословение».

Но Ревекка так ответила сыну (Бытие 27:13):

«13 Мать сказала ему:
- Проклятие пусть будет на мне, сын мой, а ты делай, как я говорю: пойди и принеси козлят».

Иакову очень хотелось получить благословение. Ведь обладая первородством и получив благословление, он становился первым из братьев.

И Иаков согласился с решением матери - согласился на обман отца. Он исполнил все, как сказала Ревекка.

Ревекке и Иакову удалось обмануть отца: Исаак принял Иакова за Исава и благословил его.

Но это желанное благословление кардинально изменило жизнь Иакова: он был вынужден на многие годы оставить родной дом и бежать в Харран, к брату Ревекки Лавану, поскольку Исав «затаил злобу на Иакова из-за благословления» и решил его убить (Бытие 27:41-45) (рис. 3.03.1):

Рис.3.03.1. Результаты инициативы Ревекки
Рис.3.03.1. Результаты инициативы Ревекки

Исаак простился с Иаковом и дал ему наказ (Бытие 28:1-4) (рис. 3.03.2):

«1 Исаак позвал Иакова, благословил его и дал ему такой наказ:
- Не женись на хананеянке.

2 Немедленно отправляйся в Паддан-Арам, в дом Бетуила, отца твоей матери. Возьми там себе жену из дочерей Лавана, брата твоей матери.

3 Да благословит тебя Бог Всемогущий и сделает тебя плодовитым и размножит тебя, чтобы от тебя произошло множество народов.

4 Да наделит Он тебя и твоих потомков благословением Авраама, чтобы ты приобрел во владение землю, на которой ты ныне живешь как пришелец; землю, которую Бог дал Аврааму».

Рис.3.03.2. Благословление и наказ Исаака Иакову
Рис.3.03.2. Благословление и наказ Исаака Иакову

(продолжение следует)

Пред

След

© Рубенчик А.В. 2025