Добавить в корзинуПозвонить
Найти в Дзене
Изучаю с НОЛЯ.

Приставка для измерения малых токов

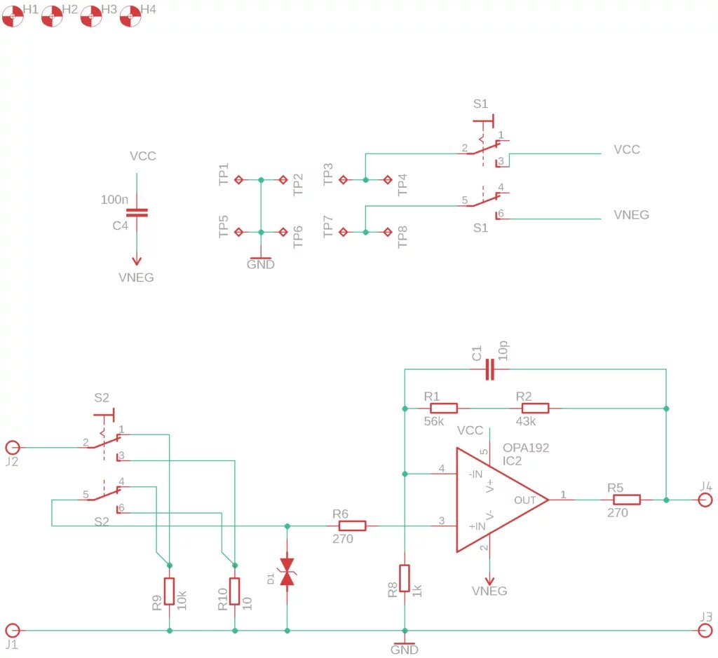
Как видите, это очень простая схема приставки для измерения малых
токов. На измерительный резистор подается напряжение, которое затем
усиливается в 100 раз и подается на выход. Особенности проекта: Печатная плата простая, вышла в один слой без проблем, без перемычек и
т. д. Легко сделать в домашних условиях. Резисторы с допуском 0,1% Напряжение смещения менее 1 мВ. При закороченном входе выходное напряжение колеблется в диапазоне от 0,3 до 0,8 мВ. Точность показаний на удивление высока, лучше 0,5%. Рассчитано по технической методике, так как калибровать этот прибор нечем. Для диапазона мкА: Для диапазона нA: Что касается ошибки усилителя, можно было бы добавить некоторую
компенсацию. Потенциометр 100 кОм, многооборотный, лучше всего
подключать между V + и V-, а его центр через резистор 470k-1M к выводу
IN усилителя. Еще более крутым вариантом было бы добавить входной каскад
на полевых транзисторах с компенсацией, но думаю усложнять ни к чему. 🔥 Добро пожаловать на канал! 🔥

Как видите, это очень простая схема приставки для измерения малых
токов. На измерительный резистор подается напряжение, которое затем
усиливается в 100 раз и подается на выход.

Схема адаптера для измерения нА

-2

Особенности проекта:

  1. Два диапазона. Каждый измеряет на мультиметре в миллиамперах, а для
    осциллографа можете использовать несколько резисторов последовательно.
  2. Легкодоступный операционный усилитель.
  3. Питание от двух батареек 12 В. Это дает диапазон выходного
    напряжения от 0 до 10 000 мВ, поэтому в диапазоне нА можно измерять токи
    от 0 до 10 мкА, а в диапазоне мкВ — до 10 мА.
  4. Есть место для диода, защищающего вход усилителя. Так, на всякий случай.

Печатная плата простая, вышла в один слой без проблем, без перемычек и
т. д. Легко сделать в домашних условиях. Резисторы с допуском 0,1%

-3

Напряжение смещения менее 1 мВ. При закороченном входе выходное напряжение колеблется в диапазоне от 0,3 до 0,8 мВ.

-4
-5

Точность показаний на удивление высока, лучше 0,5%. Рассчитано по технической методике, так как калибровать этот прибор нечем.

Для диапазона мкА:

  • U = 3,1630 В, R = 99 890 Ом
  • I теор. = 31,6 мкА
  • I = 31,8 мкА
  • погрешность = 0,42%

Для диапазона нA:

  • U = 2,9434 В, R = 5134000 Ом
  • I теор. = 573,3 нА
  • I = 574,4 нА
  • погрешность = 0,19%

-6

Что касается ошибки усилителя, можно было бы добавить некоторую
компенсацию. Потенциометр 100 кОм, многооборотный, лучше всего
подключать между V + и V-, а его центр через резистор 470k-1M к выводу
IN усилителя. Еще более крутым вариантом было бы добавить входной каскад
на полевых транзисторах с компенсацией, но думаю усложнять ни к чему.

🔥 Добро пожаловать на канал! 🔥

Здесь влоги о ремонте электроники, кулинарных экспериментах и многом другом. Если ты любишь узнавать новые полезные лайфхаки или просто
интересуешься, как я провожу свой день, тебе точно понравится! 😊

🔔 Поделитесь мнением после просмотра!👍

Поставьте лайк и поделитесь с друзьями – это будет огромной поддержкой!
Ваша активность помогает каналу развиваться. Это несложно для вас, но приятно для меня! 💪

💌 По вопросам сотрудничества и рекламы: Fetch74@mail.ru

🎥 Не забывайте подписаться на канал: @Gerich174 – тут много интересного! 📲

💰 Если хотите поддержать развитие канала:

💳 Донат: https://yoomoney.ru/to/4100117056657007
🔧 Ваш вклад помогает улучшать контент!

👨‍👧‍👦 Канал для своих и для тех, кто в теме!

Подписывайтесь и становитесь частью моей маленькой, но дружной аудитории! 😎