Добавить в корзинуПозвонить
Найти в Дзене
Балаковский репортер

В предстоящую субботу в Балакове перекроют дороги и изменят маршрут №5

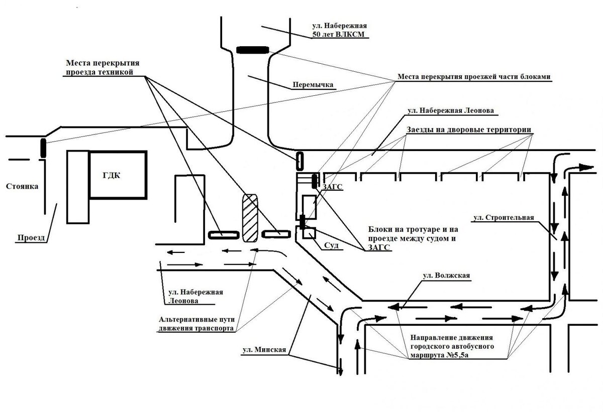
Перекрытие дороги и изменения маршрута общественного транспорта на 6 сентября с 8:00 до 22:00 часов будет на улицах Набережная Леонова и Минская. В День города в городском парке будет проходить фестиваль «Формула успеха». Проезд будет ограничен: — на 50 лет ВЛКСМ (район перемычки) при движении от мыса Ерошкина (1 мкр.); — в районе пересечения ул. Набережная Леонова и ул. Минская; — на пересечении Минской и Набережной Леонова. Как сообщают в пресс-службе АБМР, в этот день изменится движение маршрута №5. Он будет осуществлять движение на данном участке так же, как и маршрут 5А, по улицам Волжская и Строительная.

Перекрытие дороги и изменения маршрута общественного транспорта на 6 сентября с 8:00 до 22:00 часов будет на улицах Набережная Леонова и Минская. В День города в городском парке будет проходить фестиваль «Формула успеха». Проезд будет ограничен: — на 50 лет ВЛКСМ (район перемычки) при движении от мыса Ерошкина (1 мкр.); — в районе пересечения ул. Набережная Леонова и ул. Минская; — на пересечении Минской и Набережной Леонова.

Как сообщают в пресс-службе АБМР, в этот день изменится движение маршрута №5. Он будет осуществлять движение на данном участке так же, как и маршрут 5А, по улицам Волжская и Строительная.