Найти в Дзене

3. Доработка усилителя на К174УН7 с малыми искажениями.

Уникальный способ снижения искажений в усилителе на микросхеме К174УН7. Так называется видео, в котором автор рассказывает о своем способе снижения искажений путем добавления внешних выходных транзисторов, уменьшив тем самым нагрузку самой микросхемы: Заинтересовало. Я собрал этот усилитель. Uпит = 15В, Rн=4 Ом. Действительно, коэффициент гармоник оказался довольно низким: 0,017...0,15%! В диапазоне изменения выходного напряжения от 0,2 В до начала ограничения. Для сравнения, в типовой схеме включения в этих условиях коэффициент гармоник составляет от 0,4% до 0,8%. Справедливости ради надо сказать, что Кг= 10%, при 4,5 Вт на 4 Ом и Uпит = 15В - это наихудшее значение. В моем случае, при испытании по типовой схеме, при Рmax, Кг был равен 2,5%, вершины синусоиды были немного ограничены. Кг = 0,4% на малых мощностях - это тоже не есть хорошо, даже в более простых УНЧ он бывает меньше. Это небольшое техническое отступление. Вернемся к нашему усилителю. При всех положительный свойствах

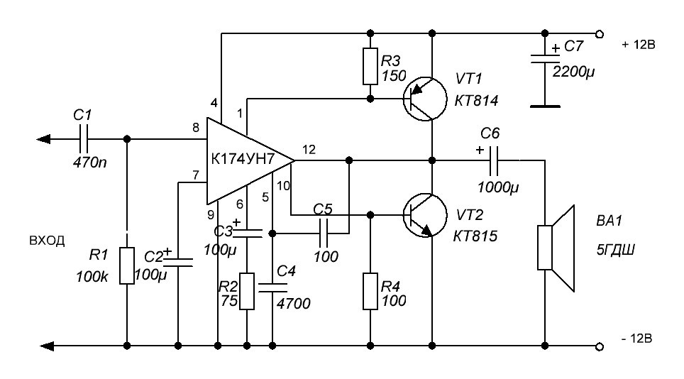
Уникальный способ снижения искажений в усилителе на микросхеме К174УН7. Так называется видео, в котором автор рассказывает о своем способе снижения искажений путем добавления внешних выходных транзисторов, уменьшив тем самым нагрузку самой микросхемы:

Схема из видео
Схема из видео

Заинтересовало. Я собрал этот усилитель. Uпит = 15В, Rн=4 Ом. Действительно, коэффициент гармоник оказался довольно низким: 0,017...0,15%! В диапазоне изменения выходного напряжения от 0,2 В до начала ограничения. Для сравнения, в типовой схеме включения в этих условиях коэффициент гармоник составляет от 0,4% до 0,8%. Справедливости ради надо сказать, что Кг= 10%, при 4,5 Вт на 4 Ом и Uпит = 15В - это наихудшее значение. В моем случае, при испытании по типовой схеме, при Рmax, Кг был равен 2,5%, вершины синусоиды были немного ограничены. Кг = 0,4% на малых мощностях - это тоже не есть хорошо, даже в более простых УНЧ он бывает меньше. Это небольшое техническое отступление. Вернемся к нашему усилителю.

При всех положительный свойствах, в схеме есть недостатки:

Первый и существенный. При ограничении отрицательной полуволны синусоиды, когда VT2 входит в насыщение, начинает открываться VT1. Появляется сквозной ток, что может привести к пробою этих транзисторов, и, возможно, выходу микросхемы из строя. Это проявляется при любой нагрузке, в т.ч. и при отключенной.

Происходит это по следующей причине, посмотрим на внутреннюю схему К174УН7 и ее аналога TBA810AS:

-2

Током базы транзистора VT17 (T15 для ТВА810AS ) управляют транзисторы VT11,VT12 (Т10, Т11). При отрицательной полуволне ток через них возрастает. В УН7-й также возрастает ток коллектора транзистора VT8. Это приводит к возрастанию тока через резисторы R17 (R11) и внешний - R3. Возрастает падение напряжения на них и на базе транзистора VT1, он открывается, не смотря на то, что VT16 (Т14) при этом закрыт. Для устранения этого эффекта в схему пришлось внести изменения:

-3

Транзисторы VT1, VT2, диод VD1, конденсатор С6, резисторы R4-R7 предотвращают открывание транзистора VT3 (VT1 в исходной схеме) при ограничении на отрицательной полуволне сигнала.

Делитель R4, R5 задает напряжение базы VT2 на 0,6 В ниже (устанавливать при отключенном диоде VD1), чем на средней точке выходного каскада и выводе 12 микросхемы, к которым подключен его эмиттер. При снижении напряжения средней точки на 1,2 В, транзистор VT2 начинает открываться, в след за ним открывается VT1, шунтирует внутренний резистор R17 (R11) и внешний - R9 (R3 в исходной схеме), а также переход БЭ транзистора VT3 и не дает ему открываться. При меньшем, чем 1,2 В снижении напряжения средней точки и дальнейшем его повышении на положительной полуволне транзисторы VT1, VT2 закрываются и не препятствуют открыванию транзистора VT3. Диод VD1 ограничивает отрицательное напряжение на базе транзистора VT2.

Также пришлось скорректировать номиналы резисторов R9, R10 (R3, R4 в исходной схеме): падение напряжения на них должно быть в пределах 0,4...0,5 В. В моем случае R9 =100 Ом, R10 = 150 Ом. Сопротивление параллельно соединенных R9 и внутреннего R17 все же должно быть меньше, чем R10, т.к. через них протекает не только ток покоя транзистора VT16(T14), но и ток внутренних цепей микросхемы, подключенных к выводу 1.

Второй недостаток - наличие "звона" на вершинах синусоиды. Устранил подключением цепочки Цобеля C7, R8 на выходе усилителя.

Добавил ФНЧ R1, C1 с частотой среза 80 кГц, т.к. усилитель пропускает частоты до 300 кГц. Без ФНЧ на вход проходят ВЧ помехи и создают интермодуляционные искажения, а также щелчки при включении/выключении бытовых приборов.

Испытания.

Uпит = 15 В. Ток покоя Iо = 12 мА. Нагрузка - резистор С5-35 4 Ом. С1 отключен.

Прямоугольный сигнал. Длительность фронтов у генератора, с которого подавался сигнал 50 нс.

Передний фронт:

-4

Задний фронт:

-5

Прямоугольные импульсы F = 20 кГц, амплитуда на выходе 4 В и 1,25 В:

Амплитуда импульса 4 В
Амплитуда импульса 4 В
Амплитуда импульса 1,25 В
Амплитуда импульса 1,25 В

F = 50 кГц, амплитуда на выходе 4 В:

Амплитуда импульса 4 В
Амплитуда импульса 4 В

F = 100 кГц, амплитуда на выходе 4 В:

Амплитуда импульса 4 В
Амплитуда импульса 4 В

Коэффициент гармоник на частоте 1 кГц при разных Рвых, Rн = 4 Ом. Генератор сигнала - программный на телефоне Кг = 0,004% на частоте 1 кГц:

Рвых = 0,01 Вт, Rн = 4 Ом, Кг = 0,13%
Рвых = 0,01 Вт, Rн = 4 Ом, Кг = 0,13%
Рвых = 0,1 Вт, Rн = 4 Ом, Кг = 0,039%
Рвых = 0,1 Вт, Rн = 4 Ом, Кг = 0,039%
Рвых = 0,5 Вт, Rн = 4 Ом, Кг = 0,02%
Рвых = 0,5 Вт, Rн = 4 Ом, Кг = 0,02%
Рвых = 1 Вт, Rн = 4 Ом, Кг = 0,017%
Рвых = 1 Вт, Rн = 4 Ом, Кг = 0,017%
Рвых = 2 Вт, Rн = 4 Ом, Кг = 0,021%
Рвых = 2 Вт, Rн = 4 Ом, Кг = 0,021%
Рвых = 3 Вт, Rн = 4 Ом, Кг = 0,027%
Рвых = 3 Вт, Rн = 4 Ом, Кг = 0,027%
Рвых = 4 Вт, Rн = 4 Ом, Кг = 0,15%
Рвых = 4 Вт, Rн = 4 Ом, Кг = 0,15%
Рвых = 4,5 Вт, Rн = 4 Ом, Кг = 1,58%
Рвых = 4,5 Вт, Rн = 4 Ом, Кг = 1,58%

Частота 100 Гц, Рвых = 3 Вт, Rн = 4 Ом, Кг генератора 0,008% - в основном 2-я гармоника 0,007%, остальные - 0,0002...0,0007%:

Рвых = 3 Вт, Rн = 4 Ом, Кг = 0,099%
Рвых = 3 Вт, Rн = 4 Ом, Кг = 0,099%

Частота 10 кГц, Рвых = 4 Вт, Rн = 4 Ом, Кг генератора 0,007%: 2-я гармоника 0,0027%, 3-я - 0,0065%, 4-я - 0,0005%:

Рвых = 4 Вт, Rн = 4 Ом, Кг = 0,21%
Рвых = 4 Вт, Rн = 4 Ом, Кг = 0,21%

Интермодуляционные искажения:

F1 = 20 кГц, F2= 19 кГц, U2= 0.25U1, Uвых макс = 4 В.

F1 = 20 кГц, F2= 19 кГц, U2= 0.25U1, Uвых макс = 4 В.
F1 = 20 кГц, F2= 19 кГц, U2= 0.25U1, Uвых макс = 4 В.

Уровень гармоники 1 кГц относительно уровня гармоники 20 кГц составляет -83дБ.

Собран усилитель на макетной плате 40х60 мм. Работа показана в видео.

Коэффициент гармоник в зависимости от выходной мощности на частотах 100 Гц, 1 кГц и 10 кГц:

Коэффициент гармоник в зависимости от выходной мощности на частотах 100 Гц, 1 кГц и 10 кГц
Коэффициент гармоник в зависимости от выходной мощности на частотах 100 Гц, 1 кГц и 10 кГц

Увеличением тока покоя внешних транзисторов на 5 мА (в начале был 1 мА) удалось снизить Кг на частоте 1 кГц в два раза.

Для тех, кто захочет повторить. Усилитель собран на макетной плате 40х60 мм. Транзисторы нужно установить на П-образный радиатор высотой 50 мм - медная или алюминиевая пластина толщиной 1-1,5 мм, показан красной линией:

Плата усилителя, вид со стороны пайки. С1 соединил параллельно R2, так удобнее на плате разместить, суть работы от этого не меняется.
Плата усилителя, вид со стороны пайки. С1 соединил параллельно R2, так удобнее на плате разместить, суть работы от этого не меняется.

Еще один способ снижения искажений в УНЧ на микросхеме К174УН7: https://dzen.ru/a/aMb-Y9f1yTj8IPcV?share_to=link

Ссылка на исходную статью: Уникальный способ снижения искажений в усилителе на микросхеме К174ун7.

  • Полная или частичная перепечатка статьи, без письменного разрешения автора, запрещена.