Найти в Дзене

Как подобрать и рассчитать перемычки: пошаговое руководство с формулами

Перемычки — это несущие элементы, которые устанавливаются над оконными и дверными проёмами в кирпичных, блочных или монолитных стенах. Они берут на себя нагрузку от вышележащей кладки и перекрытий, распределяя её по сторонам проёма. Ошибки в подборе или расчёте могут привести к трещинам и ослаблению всей конструкции. В этой статье разберём, какие бывают перемычки, по каким формулам рассчитываются нагрузки и как правильно подобрать их сечение и длину. Если просто выложить кирпич над дверью или окном, он со временем треснет под собственным весом. Перемычка решает эту проблему: Считается, что нагрузка распределяется в пределах треугольника с углом 45° от верхних углов проёма. Высота надпроёмной кладки: Если над проёмом только кладка, берём только первый член. Если опирается плита перекрытия или балка крыши — добавляем нагрузку от них (по СНиП «Нагрузки и воздействия»). Перемычка работает как балка на изгиб. Максимальный изгибающий момент: Дано: Для заводской железобетонной перемычки П
Оглавление

Перемычки — это несущие элементы, которые устанавливаются над оконными и дверными проёмами в кирпичных, блочных или монолитных стенах. Они берут на себя нагрузку от вышележащей кладки и перекрытий, распределяя её по сторонам проёма. Ошибки в подборе или расчёте могут привести к трещинам и ослаблению всей конструкции.

В этой статье разберём, какие бывают перемычки, по каким формулам рассчитываются нагрузки и как правильно подобрать их сечение и длину.

Зачем нужны перемычки

Если просто выложить кирпич над дверью или окном, он со временем треснет под собственным весом. Перемычка решает эту проблему:

  • передаёт нагрузку от кладки выше проёма на боковые участки стены,
  • предотвращает деформации,
  • увеличивает срок службы здания.

Виды перемычек

  1. Сборные железобетонные (ПБ, ПП, ПГ по ГОСТ 948-84) — заводские изделия, чаще всего применяемые в малоэтажном строительстве.
  2. Монолитные железобетонные — заливаются по месту, удобны при нестандартных размерах проёмов.
  3. Металлические (двутавры, швеллеры) — применяются при больших нагрузках.
  4. Кирпичные арочные — декоративные, используются реже.

Какие данные нужны для расчёта перемычки

  1. Ширина проёма (L).
  2. Толщина стены (t).
  3. Высота заделки в стену (обычно 250–300 мм с каждой стороны).
  4. Нагрузки:
    вес кладки над проёмом,
    нагрузка от перекрытий и крыши, если они опираются в этой зоне.

Формулы для расчёта нагрузки

1. Определяем нагрузку от кладки над проёмом

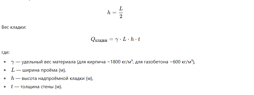
Считается, что нагрузка распределяется в пределах треугольника с углом 45° от верхних углов проёма.

Высота надпроёмной кладки:

-2

2. Определяем общую нагрузку на перемычку

-3

Если над проёмом только кладка, берём только первый член. Если опирается плита перекрытия или балка крыши — добавляем нагрузку от них (по СНиП «Нагрузки и воздействия»).

3. Проверка прочности перемычки

Перемычка работает как балка на изгиб. Максимальный изгибающий момент:

-4

Пример расчёта перемычки

Дано:

  • проём двери 1,2 м,
  • толщина стены 380 мм (кирпич),
  • высота кладки над проёмом h=L/2=0,6мh = L/2 = 0,6 мh=L/2=0,6м,
  • удельный вес кирпичной кладки — 1800 кг/м³.

1. Нагрузка от кладки:

-5

2. Допустим, сверху только кладка → Q=493кг.

3. Проверка изгибающего момента:

-6

Для заводской железобетонной перемычки ПБ 13-37 (сечение 120×220 мм, длина 1,3 м) момент сопротивления W достаточен, чтобы выдержать эту нагрузку.

Рекомендации по выбору перемычки

  • Для проёмов до 1,5 м подойдут стандартные перемычки ПБ, ПП.
  • Для больших пролётов (до 3 м) используют двутавры, швеллеры или монолитные балки.
  • Минимальная глубина опирания: 250 мм на кирпичных стенах, 200 мм на газобетонных.
  • При больших нагрузках всегда делайте расчёт, а не подбирайте «на глаз».

Итог

Расчёт перемычек — это не только подбор готового изделия из каталога, но и проверка несущей способности по формулам. Главное — учесть ширину проёма, толщину стены и нагрузки от кладки и перекрытий.

Грамотный расчёт позволяет:

  • исключить трещины в стенах,
  • выбрать экономичное решение,
  • обеспечить долговечность здания.

Если вы строите дом из кирпича или газобетона своими руками, то для типовых проёмов можно использовать заводские перемычки. Но при сложных нагрузках и больших проёмах лучше доверить расчёт инженеру-конструктору.