Добавить в корзинуПозвонить
Найти в Дзене
Дмитрий Остапчук

Вселенная узоров: как парейдолия из ошибки мозга стала двигателем науки и искусства

Сегодня мы заглянем вглубь этого феномена: от нейронных цепей до картин великих мастеров и космических открытий. Чтобы понять парейдолию, мы должны перенестись на миллионы лет назад. Для нашего предка в саванне мир был полон неопределенности и угроз. Теория управления ошибками (Error Management Theory) Дэвида Басса (David Buss, 2000-е гг.) прекрасно объясняет, почему мы так склонны видеть patterns. Цена двух типов ошибок была радикально разной: Естественный отбор безжалостно отсеивал тех, кто был недостаточно бдителен. Мы — потомки самых осторожных, подозрительных и дотошных «парейдоликов». Наша нервная система настроена по принципу «лучше перебдеть, чем недобдеть». Эта гиперчувствительность к лицам и фигурам была ключом к выживанию и социальному взаимодействию. Как же этот механизм работает на физиологическом уровне? Прорыв в понимании случился в 1997 году, когда нейробиологи Нэнси Канвишер (Nancy Kanwisher) и др. с помощью МРТ открыли и описали Веретенообразную извилину (Fusiform
Оглавление



Вы смотрите на луковицу, оставшуюся от готовки, и видите в ее слоях застывший взгляд старца. Слушаете, как воет ветер в водосточной трубе, и вам чудится далекая космическая мелодия. Это не суеверие. Это — па
рейдолия, один из самых удивительных сбоев нашего восприятия, который, возможно, лежит в основе нашего творчества и страха перед неизвестным.

Сегодня мы заглянем вглубь этого феномена: от нейронных цепей до картин великих мастеров и космических открытий.

-2

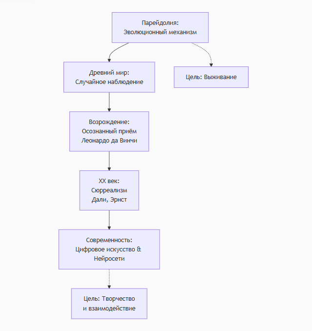
Ошибка, спасшая человечество: эволюционные корни

Чтобы понять парейдолию, мы должны перенестись на миллионы лет назад. Для нашего предка в саванне мир был полон неопределенности и угроз. Теория управления ошибками (Error Management Theory) Дэвида Басса (David Buss, 2000-е гг.) прекрасно объясняет, почему мы так склонны видеть patterns.

Цена двух типов ошибок была радикально разной:

  • Ложноположительное срабатывание (False Positive): Принять ветку за змею. Цена — испуг и потраченная энергия.
  • Ложноотрицательное срабатывание (False Negative): Принять змею за ветку. Цена — смерть.

Естественный отбор безжалостно отсеивал тех, кто был недостаточно бдителен. Мы — потомки самых осторожных, подозрительных и дотошных «парейдоликов». Наша нервная система настроена по принципу «лучше перебдеть, чем недобдеть». Эта гиперчувствительность к лицам и фигурам была ключом к выживанию и социальному взаимодействию.

-3

Машина распознавания образов: вид изнутри мозга

Как же этот механизм работает на физиологическом уровне? Прорыв в понимании случился в 1997 году, когда нейробиологи Нэнси Канвишер (Nancy Kanwisher) и др. с помощью МРТ открыли и описали Веретенообразную извилину (Fusiform Face Area, FFA).

Это специализированный «модуль» в нашем мозге, единственная задача которого — распознавать лица. Он работает невероятно быстро и эффективно, действуя по принципу «нисходящей обработки» (top-down processing).

Проще говоря: наш мозг не ждет, пока получит всю информацию из глаз. Он постоянно строит догадки, основанные на прошлом опыте. FFA видит намек на два глаза и рот — и мгновенно достраивает картину: «Это лицо!». В 99% случаев это работает идеально. Но в 1% — он ошибается, и мы видим лицо Марса или демона в ковре.

-4

От Леонардо да Винчи до Карла Сагана: парейдолия в культуре и науке

Этот «сбой» стал мощнейшим двигателем искусства и даже науки.

  • Искусство: Леонардо да Винчи в своем «Трактате о живописи» (ок. 1500 г.) прямо советовал художникам всматриваться в пятна плесени на стенах, трещины и облака, чтобы найти в них прообразы для битв, пейзажей и фантастических образов. Это метод случайных стимулов.
  • Наука: Самый известный научный пример — «Лицо на Марсе». В 1976 году космический аппарат «Викинг-1» сфотографировал марсианское образование, поразительно похожее на человеческое лицо. Это захватило общественность и породило wave теорий о древней цивилизации.
  • Однако последующие миссии, особенно Mars Global Surveyor (1998-2006 гг.), предоставили снимки высокого разрешения. Они показали, что «лицо» — всего лишь обычный холм, игра света и тени. Карл Саган блестяще разобрал этот случай в книге «Мир, полный демонов» (1995), показав его как хрестоматийный пример парейдолии и предупреждение о необходимости критического мышления.

-5

Грань между нормой и патологией

Когда парейдолия перестает быть безобидной игрой разума?

  • Норма: «Вау, это пятно на стене выглядит как кролик. Забавно!»
  • Тревожный знак: «Это пятно на стене и есть кролик, которого подбросили спецслужбы, чтобы следить за мной. В этом есть скрытый смысл».

Усиление парейдолии может быть маркером состояний, где нарушается работа когнитивных фильтров: сильная усталость, стресс, прием психоактивных веществ. В психиатрии ее проявления связывают с психотическими расстройствами, где она часто сочетается с апофенией (видение связей и смысла в случайных событиях) и бредом значения.

-6

Философское послесловие: а что, если мы все время в этом живем?

Парейдолия заставляет нас задуматься о фундаментальной природе реальности. Если наш мозг так легко проецирует знакомые образы на хаос, насколько объективно наше восприятие мира?

Возможно, вся наша картина реальности — это лишь интерпретация, сборник шаблонов, которые мозг накладывает на визуальную информацию, поступающую извне. Мы видим не просто «гору». Мы видим «гору, похожую на спящего великана», потому что наш разум не может не искать суть формы. В этом смысле парейдолия — не сбой, а квинтэссенция работы человеческого сознания, которое постоянно ткет полотно реальности из окружающего массива визуальной информации.

Вывод: В следующий раз, заметив причудливое лицо в факеле дерева, не спешите списывать это на воображение. Поблагодарите свой древний, мудрый, гипербдительный мозг. Он, как великий художник и ученый, видит образы там, где их нет, потому что когда-то это спасло нам жизнь. А теперь это рождает искусство и заставляет нас задуматься о самом главном.