Добавить в корзинуПозвонить
Найти в Дзене
ThreeCube Studio

Моделируем стекло для MSFS 2020

Здравствуйте дорогие читатели! Данная статья - это поиск и сравнение приемлемых параметров в Blender для создания стёкол в симуляторе MSFS 2020 (Microsoft Flight Simulator 2020). Для этой задачи, смоделировал небольшой объект с основанием, где применена текстура для ночного освещения и стёкол в виде 8-ми гранёного цилиндра. Этот цилиндр (можно назвать меш) хорошо будет виден при разном освещении в симуляторе. Напомню, что для моделирования используется версия программы Blender 3.3.21 ( можно скачать с офф сайта 3.3.х LTS ссылка) Забегая немного в перёд, в нашей студии ThreeCube Studio появилась возможность создавать проекты для симулятора MSFS 2024 (Microsoft Flight Simulator 2024). В Blendor добавлен так же плагин из нового SDK. На скриншоте показаны установленные плагины. Если выставлять параметры в старом или новым плагине, каждый дублирует, свои настройки это касается к примеру материалов . Всё вроде хорошо, но столкнулся с проблемой экспорта, причём работает через раз, через

Здравствуйте дорогие читатели! Данная статья - это поиск и сравнение приемлемых параметров в Blender для создания стёкол в симуляторе MSFS 2020 (Microsoft Flight Simulator 2020).

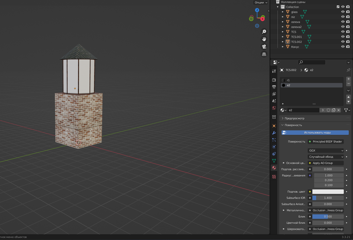
Для этой задачи, смоделировал небольшой объект с основанием, где применена текстура для ночного освещения и стёкол в виде 8-ми гранёного цилиндра. Этот цилиндр (можно назвать меш) хорошо будет виден при разном освещении в симуляторе.

рис 1 - созданный объект для теста.
рис 1 - созданный объект для теста.

Напомню, что для моделирования используется версия программы Blender 3.3.21 ( можно скачать с офф сайта 3.3.х LTS ссылка)

Забегая немного в перёд, в нашей студии ThreeCube Studio появилась возможность создавать проекты для симулятора MSFS 2024 (Microsoft Flight Simulator 2024). В Blendor добавлен так же плагин из нового SDK.

На скриншоте показаны установленные плагины. Если выставлять параметры в старом или новым плагине, каждый дублирует, свои настройки это касается к примеру материалов .

Всё вроде хорошо, но столкнулся с проблемой экспорта, причём работает через раз, через новый плагин или старый. Было принято решение использовать только старый плагин для msfs 2020 - убрав галочки с нового и перезагрузил Blender.

выключил плагин 2024
выключил плагин 2024

Приступим непосредственно к тесту :

  • 1.1 Первая версия стекла

Для дальнейших обозначений объект разделим на два типа - osnova и glass

osnova - это объект к которому применён материал msfs - стандартный, установлена галочка Day Night (чтобы объект понимал когда день, а когда тёмное время суток). Цвет свечения 0.5. Металлический фактор 0, текстура основной цвет и Emmisive (чтобы светилось ночью).

для данного объекта далее для теста ничего менять не будем. Только проверим в симуляторе без объекта стекла (glass)

экспортируем в наш проект.

Скриншоты текстур и параметров ниже (в том числе экспорта):

В симуляторе, обязательно после экспорта нажимаем на build package

-5

Немного ждём и можем поставить созданный объект в scenery editor.

Напомню, этот объект сейчас без стекла glass

-7

Далее в параметрах экспорта убираем галочку генерировать XML, это нужно, чтобы не переписывался guid id и не приходилось нажимать build package. Тем временем симулятор подтягивает добавленный меш glass автоматически

-8

Если этого не произошло, бывает так, что не сработает! Можно отрыть файл объекта gltf текстовым редактором и изменить любой параметр.

  • 1.0 - параметры для стекла:
  1. материал msfs - glass
  2. основной цвет 0,5
  3. галочка double Sided( отображение полигона внешнего и внутреннего)
  4. metallic - 0
  5. roughness - 1
  6. glass ref - 0
  7. glass def - 0
  8. texture - нет

Результат 1.0:

-10

Из скриншота видно, что стёкла стали просто областью, нет прозрачности либо ещё каких эффектов.

1.1 - параметры для стекла:

  1. материал msfs - glass
  2. основной цвет 0,5
  3. прозрачность 0.5 (выставляется альфа канал на рисунке "параметры 1", где основной цвет)
  4. галочка double Sided( отображение полигона внешнего и внутреннего)
  5. metallic - 0
  6. roughness - 1
  7. glass ref - 0
  8. glass def - 0
  9. texture - нет

Результат1.1:

Из результата видно, что днём стекло стало более прозрачным, а ночью виды чётко внутренние объекты.

1.2 - параметры для стекла:

  1. материал msfs - glass
  2. основной цвет 0,5
  3. прозрачность 0.5 (выставляется альфа канал на рисунке "параметры 1", где основной цвет)
  4. галочка double Sided( отображение полигона внешнего и внутреннего)
  5. metallic - 0,5
  6. roughness - 0,5
  7. glass ref - 0
  8. glass def - 0
  9. texture - нет

Результат1.1:

Из результата видно, что днём стекло стало более притемнённым, а ночью ничего не поменялось (не стал добавлять скрин), но при этой настройки в зависимости куда светит солнце, очень большой блик. Если убрать roughnes 0 - стекло становиться более шероховатым рис 3-4. Есть эффект прозрачности по линии горизонта. Под разными углами смотрится неправдоподобно. Будто обтянули полиэтиленом.

1.3 - параметры для стекла:

  1. материал msfs - glass
  2. основной цвет 0,5
  3. прозрачность 0.5 (выставляется альфа канал на рисунке "параметры 1", где основной цвет)
  4. галочка double Sided( отображение полигона внешнего и внутреннего)
  5. metallic - 0
  6. roughness - 1
  7. glass ref - 0,25
  8. glass def - 0
  9. texture - нет

Из результата: вернул почти исходные параметры, добавил только glass ref 0,25

Менее стало чувствительно к свету, есть прозрачность очень мутной плёнки, но ночью есть ощущение присутствия стекла. А если добавить glass def это мерцание, искажения. Считаю этот параметр не нужно использовать. Не дал больших результатов glass ref 1.

1.4 - параметры для стекла:

  1. материал msfs - glass
  2. основной цвет 0,5
  3. прозрачность 0.5 (выставляется альфа канал на рисунке "параметры 1", где основной цвет)
  4. галочка double Sided( отображение полигона внешнего и внутреннего)
  5. metallic - 0.5
  6. roughness - 1
  7. glass ref - 0,5
  8. glass def - 0
  9. texture - нет
-14

Из результата: Если добавить металличности metallic - 0.5, стекло становится более тёмным. К добавлению roughness 0,5 только появляется шероховатость. Если добавить met -30% (0.3) и rough 0 Стекло пытается отражать, но если приглядеться во внутрь - отражение от кабины самолёта.

На данном этапе, если менять параметры изменения не значительные, тут всё на вкус и цвет.

Интересно посмотреть, что будет если применять текстуры.

2.1 - параметры для стекла:

  1. материал msfs - glass
  2. основной цвет 0,5
  3. прозрачность 0.5 (выставляется альфа канал на рисунке "параметры 1", где основной цвет)
  4. галочка double Sided( отображение полигона внешнего и внутреннего)
  5. metallic - 0
  6. roughness - 0
  7. glass ref - 0
  8. glass def - 0
  9. texture - есть
  10. Emmision texture - есть (не забываем про свечение материала)

Из результата: если подбирать параметры metallic (M) roughness (R), glass ref (GR) Прозрачность (П )можно достичь определённых эффектов. При этом ночью ничего не меняется, но определённо есть эффект стекла, прозрачности и свечение, кторое хотелось бы увидеть к примеру на больших окнах терминала.

Очень понравился эффект при M-0.2 ; R-0.5; GR-0.5 П-0.05

2.2 - параметры для стекла:

  1. материал msfs - glass
  2. основной цвет 0,5
  3. прозрачность 0.02 (выставляется альфа канал на рисунке "параметры 1", где основной цвет)
  4. галочка double Sided( отображение полигона внешнего и внутреннего)
  5. metallic - 0.2
  6. roughness - 0.8
  7. glass ref - 0.5
  8. glass def - 0
  9. texture - есть
  10. Emmision texture - есть (не забываем про свечение материала)
  11. texture PBR - есть в раздел normal Maps

Из результата: добавлена текстура PBR, в раздел

Довольно неожиданный эффект, можно наблюдать на скриншотах. На мой взгляд общая насыщенность материала стекла стала более реалистичной. Ночью есть свечение, которое не перекрывает внутренние объекты.

Как создавать PBR текстуру можно прочитать у нас на канале тут

3.1 - параметры для стекла:

  • материал msfs - standart
  • основной цвет 0,5
  • прозрачность 0.02 (выставляется альфа канал на рисунке "параметры 1", где основной цвет) режим прозрачности смешивание
  • свечение - 0.6

-17

  • галочка double Sided( отображение полигона внешнего и внутреннего)
  • metallic - 0.5
  • roughness - 0.5
  • glass ref - недоступно
  • glass def - недоступно
  • texture - есть
  • Emmision texture - есть (не забываем про свечение материала)
  • texture PBR - есть в раздел normal Maps
-18

Довольно тоже неплохой эффект, но если полигоны перекрывают другие, присутствует мерцание. Тут нужно подгонять объекты в размер.

В Заключении: хотелось отметить, что PBR текстура не сильно нужна, достаточно красивое стекло появилось в 2.1 (при M-0.2 ; R-0.5; GR-0.5 П-0.05)

Более высокая металличность и отражение могут оказать на эффект зеркала, но чистое отражение не получилось получить.

Спасибо за Ваше внимание! Подписывайтесь на канал, что бы не пропустить нашу следующую публикацию.

#modelingformsfs2020, #glassmaterialformsfs2020, #msfs2020, glassformsfs2020, #стекловсимуляторе