Найти в Дзене

Халатность в этимологии: Kittel оказался не Mantel

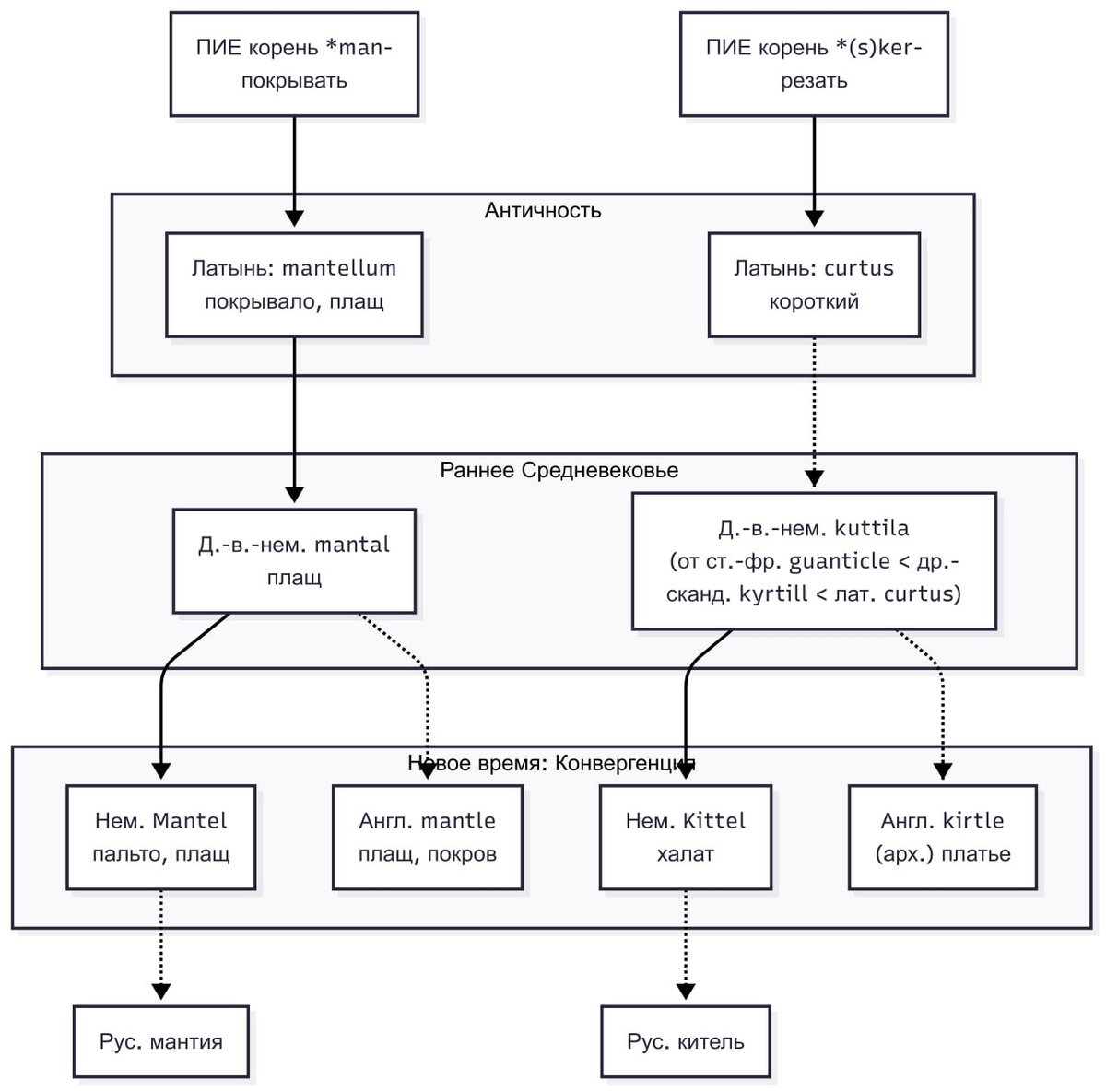
Халатность в этимологии: Kittel оказался не Mantel Когда я приехал учиться в Германию, в университетскую лабораторию, и надел халат kittel, я долго путал его с пальто mantel. Ведь для меня китель - военная униформа, противопоставленная медицинской, а мантия - академическая, как раз для университета. Слово «китель» связано с корнем *(s)ker- («резать»), перейдя через латинское curtus («короткий»), древнескандинавское kyrtill («туника») и немецкое Kittel — рабочий халат или форменная одежда. В русском «китель» — это короткий форменный пиджак, удобный для повседневного использования. «Мантия» происходит от корня *man- («покрывать») через латинское mantellum — покрывало, плащ. В русском языке это слово стало обозначать верхнюю, статусную одежду, символ власти и церемоний. Эти слова развивались независимо, но одинаковые окончания, суффикс -tel/-tle, создали эффект сходства. Этот лингвистический феномен — конвергенция, когда разные слова приобретают похожие окончания и похожее звучание без

Халатность в этимологии: Kittel оказался не Mantel

Когда я приехал учиться в Германию, в университетскую лабораторию, и надел халат kittel, я долго путал его с пальто mantel. Ведь для меня китель - военная униформа, противопоставленная медицинской, а мантия - академическая, как раз для университета.

Слово «китель» связано с корнем *(s)ker- («резать»), перейдя через латинское curtus («короткий»), древнескандинавское kyrtill («туника») и немецкое Kittel — рабочий халат или форменная одежда. В русском «китель» — это короткий форменный пиджак, удобный для повседневного использования.

«Мантия» происходит от корня *man- («покрывать») через латинское mantellum — покрывало, плащ. В русском языке это слово стало обозначать верхнюю, статусную одежду, символ власти и церемоний.

Эти слова развивались независимо, но одинаковые окончания, суффикс -tel/-tle, создали эффект сходства. Этот лингвистический феномен — конвергенция, когда разные слова приобретают похожие окончания и похожее звучание без общего происхождения.